Suppr超能文献

日本红腹蝾螈(Cynops pyrrhogaster)的一种成体肌原细胞系。

An adult myogenic cell line of the Japanese fire-bellied newt Cynops pyrrhogaster.

作者信息

Shiga Shota, Murakami Yuri, Wang Zixiao, Ando Ryo, Casco-Robles Martin Miguel, Maruo Fumiaki, Toyama Fubito, Chiba Chikafumi

机构信息

Graduate School of Science and Technology, University of Tsukuba, Tennodai 1-1-1, Tsukuba, Ibaraki, 305-8572, Japan.

Institute of Life and Environmental Sciences, University of Tsukuba, Tennodai 1-1-1, Tsukuba, Ibaraki, 305-8572, Japan.

出版信息

Sci Rep. 2024 Dec 3;14(1):30041. doi: 10.1038/s41598-024-81899-6.

Abstract

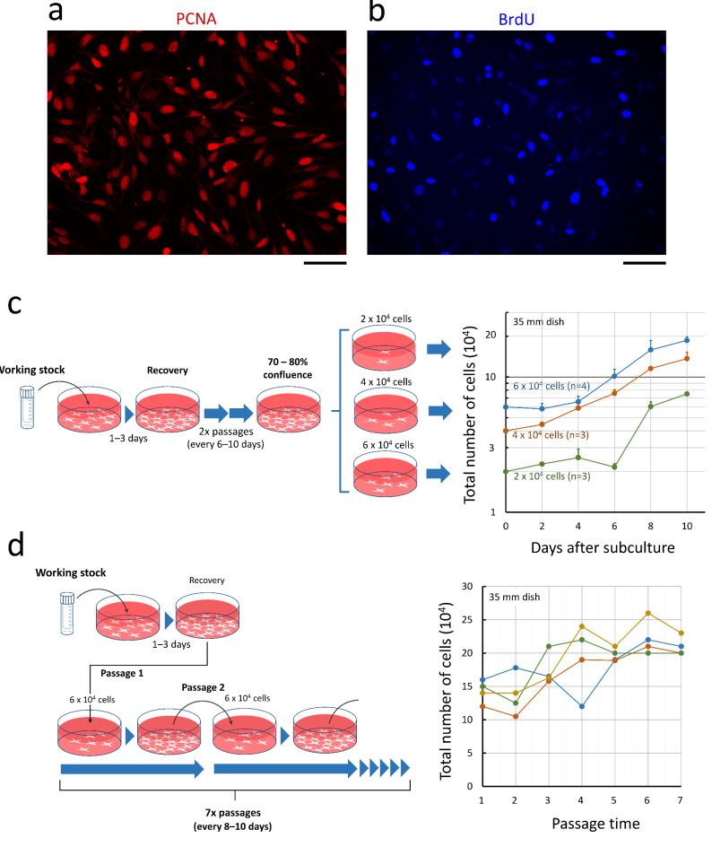
Adult myogenic cell lines are useful to study muscle development, repair and regeneration. In newts, which are known for their high regenerative capacity, myogenic cell lines have not been established in species other than the Eastern newt Notophthalmus viridescens. In this study, we established another myogenic cell line, named CpM01, from the skeletal muscle of the forearm of the adult Japanese fire-bellied newt Cynops pyrrhogaster. CpM01 maintained high proliferative ability even after numerous passages, and could be induced to differentiate into myotubes by changing the culture medium. CpM01 expressed myogenic regulatory factors (MRFs) such as Myf5, MRF4 and myogenin. Changes in the immunorectivities of MRFs during differentiation of CpM01 into myotubes were consistent with those during new muscle generation in limb regeneration. In newts, myogenic cells have two origins, muscle fibers or satellite cells. CpM01 expressed Pax7, suggesting the origin might be satellite cells. scRNA-seq analysis deeply characterized CpM01 and demonstrated that the expression patterns of myogenic genes (Pax3, Pax7, myocyte-specific enhancer factor 2 A, and genes encoding MRFs) in CpM01 are related to progress of the cell cycle. CpM01 can be a useful tool for future studies of limb muscle regeneration in adult newts.

摘要

成体肌原性细胞系对于研究肌肉发育、修复和再生很有用处。在以高再生能力著称的蝾螈中,除了东部蝾螈绿红东美螈之外,尚未在其他物种中建立肌原性细胞系。在本研究中,我们从成年日本红腹蝾螈(Cynops pyrrhogaster)前臂的骨骼肌中建立了另一种肌原性细胞系,命名为CpM01。即使经过多次传代,CpM01仍保持高增殖能力,并且通过更换培养基可诱导其分化为肌管。CpM01表达肌原性调节因子(MRFs),如Myf5、MRF4和肌细胞生成素。在CpM01分化为肌管过程中MRFs免疫反应性的变化与肢体再生中新生肌肉生成过程中的变化一致。在蝾螈中,肌原性细胞有两个来源,即肌纤维或卫星细胞。CpM01表达Pax7,表明其来源可能是卫星细胞。单细胞RNA测序(scRNA-seq)分析深入刻画了CpM01,并证明CpM01中肌原性基因(Pax3、Pax7、肌细胞特异性增强因子2A以及编码MRFs的基因)的表达模式与细胞周期进程相关。CpM01可成为未来研究成年蝾螈肢体肌肉再生的有用工具。

https://cdn.ncbi.nlm.nih.gov/pmc/blobs/a5ac/11614899/66f9a944dba2/41598_2024_81899_Fig1_HTML.jpg

文献AI研究员

20分钟写一篇综述,助力文献阅读效率提升50倍。

立即体验

用中文搜PubMed

大模型驱动的PubMed中文搜索引擎

马上搜索

文档翻译

学术文献翻译模型,支持多种主流文档格式。

立即体验