Suppr超能文献

2-羟基异丁酸靶向结合MT-ND3可增强海马体中的线粒体呼吸链稳态,以挽救糖尿病认知障碍。

2-Hydroxyisobutyric acid targeted binding to MT-ND3 boosts mitochondrial respiratory chain homeostasis in hippocampus to rescue diabetic cognitive impairment.

作者信息

Xie Minzhen, Gu Siqi, Liu Yan, Yang Haolin, Wang Yuqi, Yin Wei, Hong Yang, Lu Wanying, He Chengbing, Li Lin, Zhao Limin, Zhang Jianjia, Liu Heng, Lan Tian, Li Shuijie, Wang Qi

机构信息

Department of Medicinal Chemistry and Natural Medicinal Chemistry, College of Pharmacy, Harbin Medical University, No. 157, Baojian Road, Nangang District, Harbin City, Heilongjiang Province, 150081, China; State Key Laboratory of Frigid Zone Cardiovascular Diseases (SKLFZCD), Department of Pharmacology, College of Pharmacy, Harbin Medical University, Harbin 150081, China.

Department of Medicinal Chemistry and Natural Medicinal Chemistry, College of Pharmacy, Harbin Medical University, No. 157, Baojian Road, Nangang District, Harbin City, Heilongjiang Province, 150081, China.

出版信息

Redox Biol. 2025 Feb;79:103446. doi: 10.1016/j.redox.2024.103446. Epub 2024 Nov 28.

Abstract

BACKGROUND

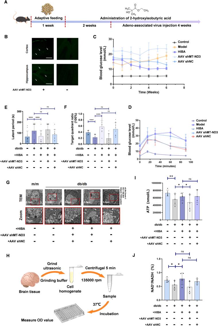
The prevalence of diabetic cognitive impairment (DCI) is significant, some studies have shown that it is related to mitochondrial respiratory chain homeostasis, but the specific mechanism is not clear. 2-hydroxyisobutyric acid (2-HIBA) is a novel short-chain fatty acid with potential applications in the treatment of metabolic diseases because it can regulate mitochondrial disorders. Our aim was to explore a novel mechanism of action for 2-HIBA in the treatment of DCI in mitochondrial respiratory chain homeostasis.

METHODS

Metabolic substances and differentially active metabolic pathways in the serum of diseased mice were identified based on multi-omics analysis. The nanoLC-Obitrap-MS technology was utilized to detect the content of selected small molecules with differential metabolic activity in the hippocampus and mitochondria of mice to evaluate their permeability through the blood-brain barrier (BBB) and outer mitochondrial membrane. A combination of behavioral, proteomic, and molecular biology approaches was used to explore specific regulatory mechanisms and identify potential pharmacological targets. Additionally, using techniques such as protein thermal shift, drug affinity responsive target stability (DARTS), hydrolase stability, and surface plasmon resonance (SPR) experiments, we demonstrated the direct binding effects of small molecule metabolites with protein targets.

RESULTS

2-HIBA was found to directly ameliorate cognitive dysfunction in db/db mice by penetrating the blood-brain barrier and reversing the decrease in the protein content of NADH dehydrogenase 3 (MT-ND3) in the hippocampus through direct binding to ND3. This action helps maintain the stability of NAD/NADH and regulate the mitochondrial respiratory chain balance. Furthermore, a combined medication plant agonist of 2-HIBA can enhance the expression of MT-ND3, thereby improving cognitive dysfunction in mice.

CONCLUSION

MT-ND3 is a crucial target for improving diabetic cognitive dysfunction, and 2-HIBA can directly bind to the MT-ND3 protein to alleviate the functional impairment of the mitochondrial respiratory chain in mice to treat DCI.

摘要

背景

糖尿病认知障碍(DCI)的患病率颇高,一些研究表明它与线粒体呼吸链稳态相关,但具体机制尚不清楚。2-羟基异丁酸(2-HIBA)是一种新型短链脂肪酸,因其可调节线粒体紊乱,在代谢性疾病治疗中具有潜在应用价值。我们的目的是探索2-HIBA在线粒体呼吸链稳态下治疗DCI的新作用机制。

方法

基于多组学分析鉴定患病小鼠血清中的代谢物质和差异活跃的代谢途径。利用纳升液相色谱-轨道阱质谱技术检测小鼠海马体和线粒体中具有差异代谢活性的选定小分子含量,以评估它们通过血脑屏障(BBB)和线粒体外膜的通透性。采用行为学、蛋白质组学和分子生物学方法相结合,探索具体调控机制并确定潜在药理学靶点。此外,通过蛋白质热迁移、药物亲和力响应靶点稳定性(DARTS)、水解酶稳定性和表面等离子体共振(SPR)实验等技术,我们证明了小分子代谢物与蛋白质靶点的直接结合作用。

结果

发现2-HIBA可通过穿透血脑屏障直接改善db/db小鼠的认知功能障碍,并通过与ND3直接结合,逆转海马体中NADH脱氢酶3(MT-ND3)蛋白含量的降低。这一作用有助于维持NAD/NADH的稳定性并调节线粒体呼吸链平衡。此外,2-HIBA的联合用药植物激动剂可增强MT-ND3的表达,从而改善小鼠的认知功能障碍。

结论

MT-ND3是改善糖尿病认知功能障碍的关键靶点,2-HIBA可直接与MT-ND3蛋白结合,减轻小鼠线粒体呼吸链的功能损伤以治疗DCI。

https://cdn.ncbi.nlm.nih.gov/pmc/blobs/843e/11664011/fc1c09ce1623/ga1.jpg

文献AI研究员

20分钟写一篇综述,助力文献阅读效率提升50倍。

立即体验

用中文搜PubMed

大模型驱动的PubMed中文搜索引擎

马上搜索

文档翻译

学术文献翻译模型,支持多种主流文档格式。

立即体验