Suppr超能文献

早期呼吸道合胞病毒(RSV)感染通过上调ZBTB16(PLZF)增加CD4组织驻留记忆(TRM)细胞数量,从而加重哮喘相关的辅助性T细胞2(Th2)反应。

Early RSV infection aggravates asthma-related Th2 responses by increasing the number of CD4 TRM cells through upregulation of PLZF.

作者信息

Zhang Meng, Sha Jiafeng, Li Na, Feng Jingjing, Shi Tianyun, Yu Yunxia, Ren Xiaoting, Mei Zhoufang, Jie Zhijun

机构信息

Department of Pulmonary and Critical Care Medicine, Shanghai Fifth People's Hospital, Fudan University, Shanghai 200240, China.

Department of Medicine, Respiratory, Emergency and Intensive Care Medicine, The Affiliated Dushu Lake Hospital of Soochow University, Suzhou 215128, China.

出版信息

Acta Biochim Biophys Sin (Shanghai). 2024 Dec 5;57(6):941-954. doi: 10.3724/abbs.2024220.

Abstract

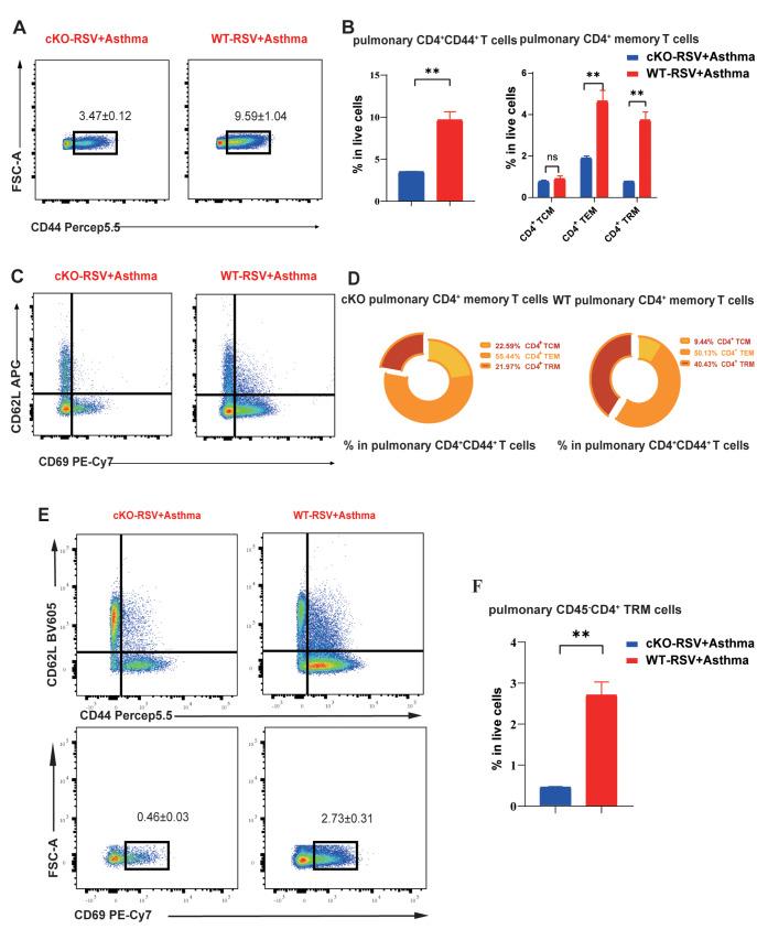
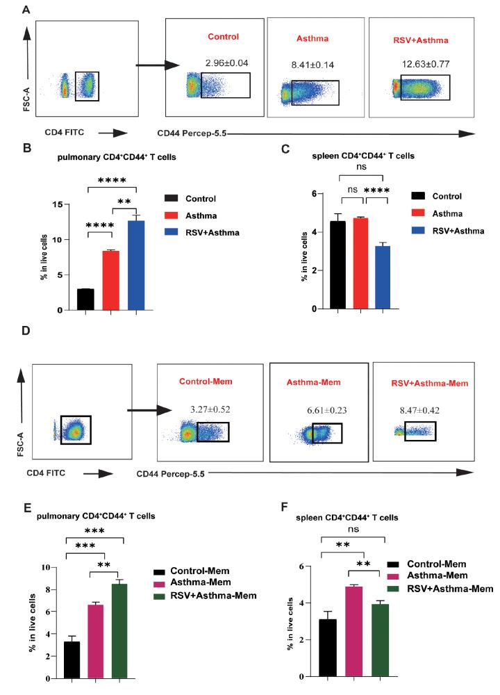
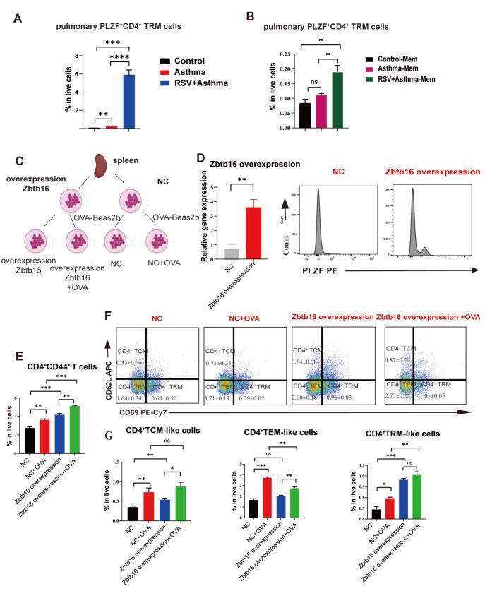
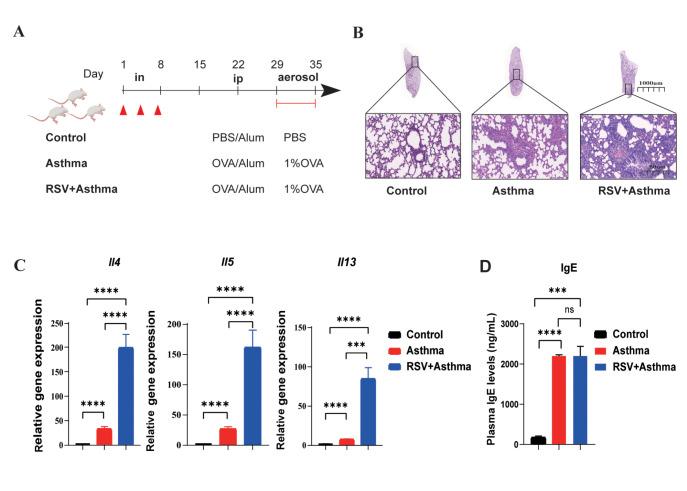
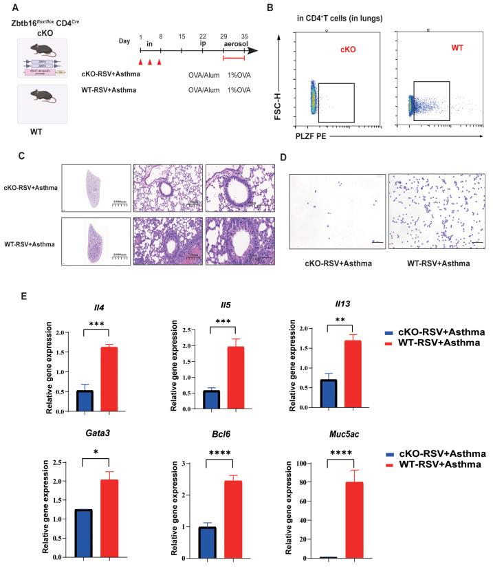
Respiratory syncytial virus (RSV) infection is correlated with the chronic pathogenesis and exacerbation of asthma. However, the mechanism remains unclear. In this study, acute and memory (Mem) asthma models with early RSV infection are established to explore the persistence of the effects of RSV infection on asthma. Intravascular injection of an anti-CD45 antibody is performed to define CD4 TRM cells accurately. RSV infection has a sustained impact on asthma exacerbation for at least six weeks, with high Th2 cytokine secretion in lung tissue instead of IgE response-related B cells. CD45 CD4 TRM cells are positively correlated with RSV-related asthma exacerbation and severe airway inflammation. Mechanistically, overexpression of the transcription factor PLZF increases the number of CD4 TRM cells, and conditional knockout of (encoding PLZF) can decrease the number of CD4 TRM cells to aggravate allergic inflammation and reduce Th2 responses. This study provides evidence for potential combined strategies that might benefit asthma patients.

摘要

呼吸道合胞病毒(RSV)感染与哮喘的慢性发病机制及病情加重相关。然而,其机制仍不清楚。在本研究中,建立了早期感染RSV的急性和记忆性(Mem)哮喘模型,以探讨RSV感染对哮喘影响的持续性。通过血管内注射抗CD45抗体来准确界定CD4组织驻留记忆(TRM)细胞。RSV感染对哮喘加重有至少六周的持续影响,肺组织中Th2细胞因子分泌较高,而非与IgE反应相关的B细胞。CD45-CD4+TRM细胞与RSV相关的哮喘加重及严重气道炎症呈正相关。机制上,转录因子PLZF的过表达增加了CD4+TRM细胞的数量,而(编码PLZF的)基因的条件性敲除可减少CD4+TRM细胞数量,从而加重过敏性炎症并降低Th2反应。本研究为可能使哮喘患者受益的潜在联合策略提供了证据。

https://cdn.ncbi.nlm.nih.gov/pmc/blobs/dec0/12247139/db5c81c2cb77/t1.jpg

文献AI研究员

20分钟写一篇综述,助力文献阅读效率提升50倍。

立即体验

用中文搜PubMed

大模型驱动的PubMed中文搜索引擎

马上搜索

文档翻译

学术文献翻译模型,支持多种主流文档格式。

立即体验