Suppr超能文献

基于转录组的3'2'-环鸟苷单磷酸-腺苷信号介导的免疫反应的特征分析

Transcriptome-based characterization of 3'2'-cGAMP signaling mediated immune responses.

作者信息

Gao Yan, Xu Gucheng, Maimaiti Munire, Chen Saihua, Zhang Xiang, Hu Jiameng, Wang Chen, Hong Ze, Hu Haiyang

机构信息

Central Laboratory, Shanghai Pulmonary Hospital, Tongji University School of Medicine, Shanghai, China.

State Key Laboratory of Natural Medicines, School of Life Science and Technology, China Pharmaceutical University, Nanjing, China.

出版信息

Comput Struct Biotechnol J. 2024 Nov 12;23:4131-4142. doi: 10.1016/j.csbj.2024.11.021. eCollection 2024 Dec.

Abstract

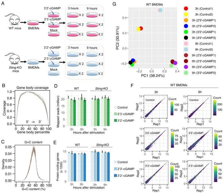
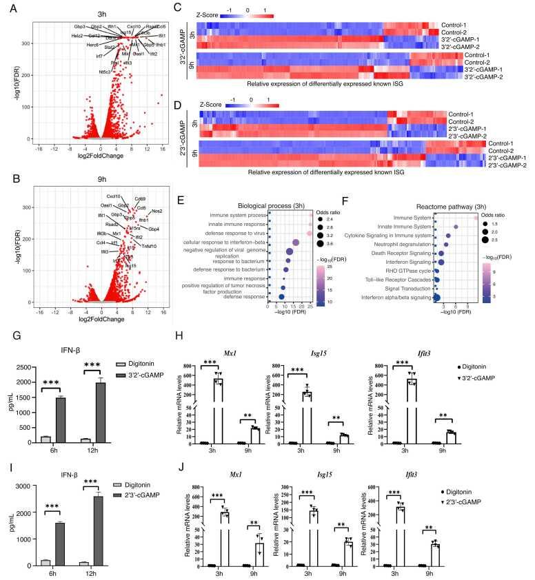
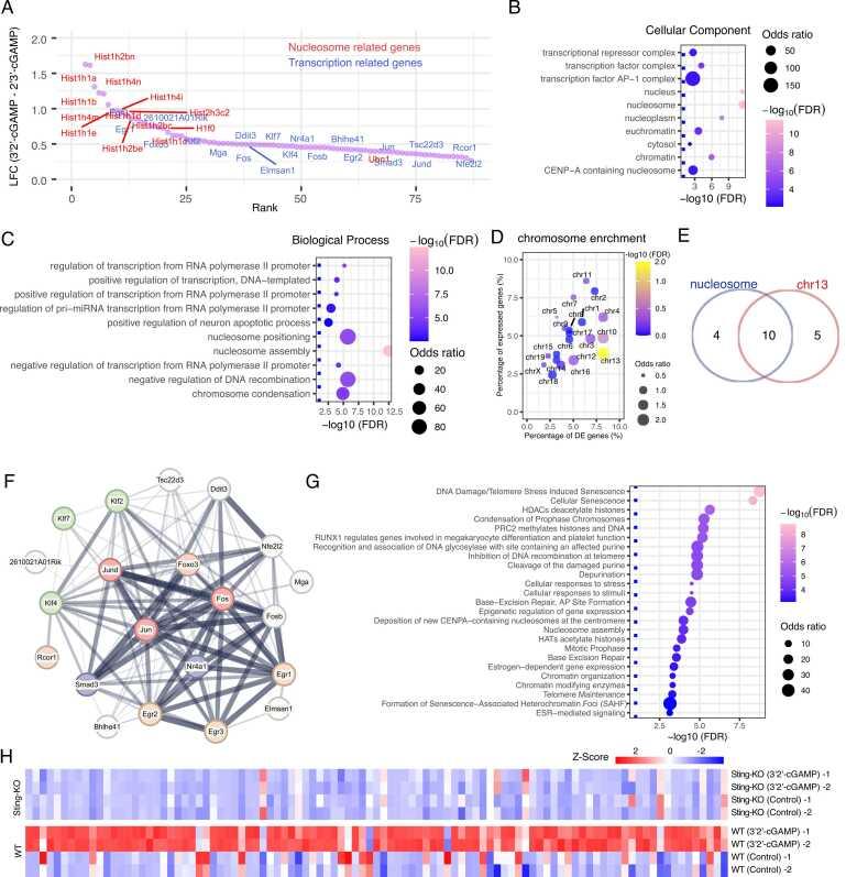
Cyclic dinucleotides (CDNs) are critical adjuvants in antiviral vaccines and cancer immunotherapy, primarily through the activation of the cGAS-STING signaling pathway. Evaluating the immune responses triggered by CDNs is essential for the development of effective adjuvants. In this study, we performed a comparative transcriptome analysis to characterize the immune responses elicited by the recently identified nuclease-resistant Drosophila and bacterial CDN, 3'2'-cGAMP, in mammalian immune cells. We detected a robust induction of innate immune gene signature following 3'2'-cGAMP stimulation in digitonin-permeabilized mouse primary macrophages, comparable to the response observed with the canonical mammalian CDN, 2'3'-cGAMP. STING deficiency remarkably reduced 3'2'-cGAMP-induced phosphorylation of TBK1 and IRF3 and the induction of IFN-β, indicating that 3'2'-cGAMP signaling-mediated immune responses were mainly STING dependent. In comparison to 2'3'-cGAMP signaling, 3'2'-cGAMP signaling preferentially elicited many STING-dependent genes involved in transcription and nucleosome positioning and assembly in the nucleus, which are likely associated with several enriched pathways, including cellular senescence, HDACs deacetylate histones, and epigenetic regulation of gene expression. The integrative analysis further revealed that 3'2'-cGAMP signaling preferentially induced genes were associated with autoimmune disease-related processes, suggesting a potential side effect that requires monitoring when used as an adjuvant. In conclusion, this study provides the first transcriptional landscape of 3'2'-cGAMP signaling in mammals and reveals the immune response characteristics and potential side effects mediated by 3'2'-cGAMP signaling. These findings may aid in the development of 3'2'-cGAMP-based adjuvants for antiviral vaccines and cancer immunotherapy.

摘要

环二核苷酸(CDNs)是抗病毒疫苗和癌症免疫疗法中的关键佐剂,主要通过激活cGAS-STING信号通路发挥作用。评估CDNs引发的免疫反应对于开发有效的佐剂至关重要。在本研究中,我们进行了一项比较转录组分析,以表征最近鉴定出的对核酸酶具有抗性的果蝇和细菌CDN——3'2'-cGAMP在哺乳动物免疫细胞中引发的免疫反应。我们在经洋地黄皂苷通透处理的小鼠原代巨噬细胞中检测到,3'2'-cGAMP刺激后先天免疫基因特征的强烈诱导,这与经典哺乳动物CDN 2'3'-cGAMP所观察到的反应相当。STING缺陷显著降低了3'2'-cGAMP诱导的TBK1和IRF3磷酸化以及IFN-β的诱导,表明3'2'-cGAMP信号介导的免疫反应主要依赖于STING。与2'3'-cGAMP信号相比,3'2'-cGAMP信号优先引发许多与转录以及细胞核中的核小体定位和组装有关的STING依赖性基因,这些基因可能与几个富集途径相关,包括细胞衰老、HDAC使组蛋白去乙酰化以及基因表达的表观遗传调控。综合分析进一步揭示,3'2'-cGAMP信号优先诱导的基因与自身免疫性疾病相关过程有关,这表明在用作佐剂时需要监测其潜在的副作用。总之,本研究提供了3'2'-cGAMP信号在哺乳动物中的首个转录图谱,并揭示了3'2'-cGAMP信号介导的免疫反应特征和潜在副作用。这些发现可能有助于开发用于抗病毒疫苗和癌症免疫疗法的基于3'2'-cGAMP的佐剂。

https://cdn.ncbi.nlm.nih.gov/pmc/blobs/4585/11615530/9ea77447960a/ga1.jpg

文献AI研究员

20分钟写一篇综述,助力文献阅读效率提升50倍。

立即体验

用中文搜PubMed

大模型驱动的PubMed中文搜索引擎

马上搜索

文档翻译

学术文献翻译模型,支持多种主流文档格式。

立即体验