Suppr超能文献

代谢组学和转录组学分析揭示了大厂茶(Camellia tachangensis F.C. Zhang)和茶(Camellia sinensis (L.) O. Kunzte)之间的品质差异。

Metabolome and transcriptomics analyses reveal quality differences between Camellia tachangensis F. C. Zhang and C. sinensis (L.) O. Kunzte.

作者信息

Xu Yunfei, Zhou Qihang, Wang Xinglin, Meng Xingpan, Zhang Zhengdong, Zhang Xu, Zhang Ximin, Niu Suzhen, Chen Guiping, Liu Lunxian, Shen Tie

机构信息

Guizhou Key Laboratory of Advanced Computing, Guizhou Normal University, Guiyang, China.

School of Cyber Science and Technology, Guizhou Normal University, Guiyang, China.

出版信息

PLoS One. 2024 Dec 5;19(12):e0314595. doi: 10.1371/journal.pone.0314595. eCollection 2024.

Abstract

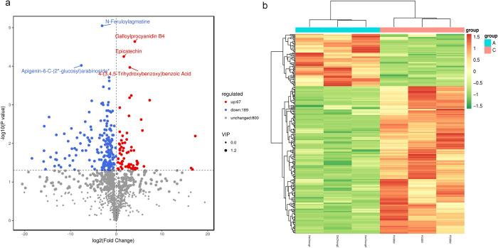
Tea ranks among the top three most beloved non-alcoholic beverages worldwide and boasts significant economic and health benefits. In addition to Camellia sinensis (L.) O. Kuntze, and other Camellia plants in China are consumed by residents as tea drinks, which also have important economic value. The present study introduces one of the wild tea species, namely, Camellia tachangensis F. C. Zhang. We analyzed changes in metabolite abundance and gene expression patterns of C. tachangensis and C. sinensis using metabonomics and transcriptomics. We found 1056 metabolites, including 256 differential metabolites (67 upregulated and 189 downregulated). Additionally, transcriptome analysis revealed 8049 differentially expressed genes, with 4418 upregulated and 3631 downregulated genes. C. sinensis boasts a notable abundance of Amino acids, which can be attributed to its specific genetic makeup. In Theanine and Caffeine metabolic pathways, the levels of the majority of amino acids and caffeine tend to decrease. In Flavonoid biosynthesis, the levels of the Flavanone Fustin and Epicatechin are higher in C. tachangensis, while Epigallocatechin and Gallocatechin levels are higher in C. sinensis. This indicates that the metabolic components of C. sinensis and C. tachangensis are not identical, which may result in a unique flavor.

摘要

茶是全球最受欢迎的三大非酒精饮料之一,具有显著的经济和健康益处。除了茶树(Camellia sinensis (L.) O. Kuntze)外,中国其他山茶属植物也被居民作为茶饮消费,它们也具有重要的经济价值。本研究介绍了一种野生茶种,即大厂茶(Camellia tachangensis F. C. Zhang)。我们使用代谢组学和转录组学分析了大厂茶和茶树代谢物丰度和基因表达模式的变化。我们发现了1056种代谢物,其中包括256种差异代谢物(67种上调和189种下调)。此外,转录组分析揭示了8049个差异表达基因,其中4418个上调基因和3631个下调基因。茶树拥有显著丰富的氨基酸,这可归因于其特定的基因组成。在茶氨酸和咖啡因代谢途径中,大多数氨基酸和咖啡因的水平趋于下降。在黄酮类生物合成中,大厂茶中的黄烷酮福司亭和表儿茶素水平较高,而茶树中的表没食子儿茶素和没食子儿茶素水平较高。这表明茶树和大厂茶的代谢成分并不相同,这可能导致独特的风味。

https://cdn.ncbi.nlm.nih.gov/pmc/blobs/99c0/11620563/6336007c55f2/pone.0314595.g001.jpg

文献AI研究员

20分钟写一篇综述,助力文献阅读效率提升50倍。

立即体验

用中文搜PubMed

大模型驱动的PubMed中文搜索引擎

马上搜索

文档翻译

学术文献翻译模型,支持多种主流文档格式。

立即体验