Suppr超能文献

CBP/p300赖氨酸乙酰转移酶抑制潜伏感染T细胞中的HIV-1表达。

CBP/p300 lysine acetyltransferases inhibit HIV-1 expression in latently infected T cells.

作者信息

Horvath Riley M, Sadowski Ivan

机构信息

Department of Biochemistry and Molecular Biology, Molecular Epigenetics Group, Life Sciences Institute, University of British Columbia, Vancouver, BC, Canada.

出版信息

iScience. 2024 Oct 28;27(12):111244. doi: 10.1016/j.isci.2024.111244. eCollection 2024 Dec 20.

Abstract

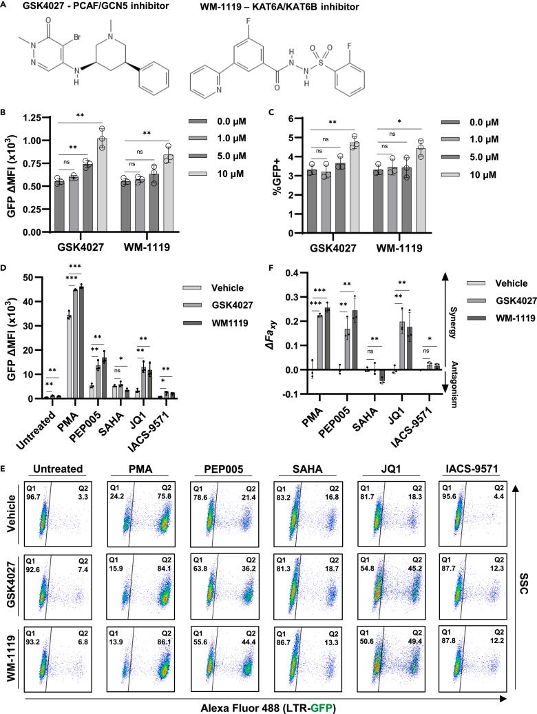
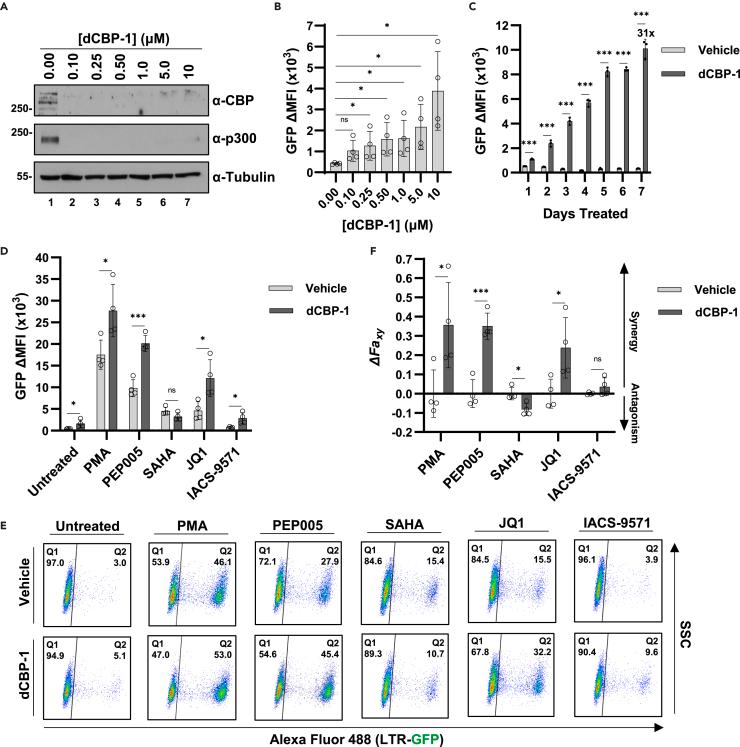
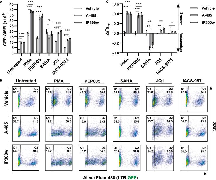
HIV-1 latency is regulated by chromatin modifying enzymes, and histone deacetylase inhibitors (HDACi) cause reactivation of provirus expression. Surprisingly, we observed that inhibitors of the CBP/p300 acetyltransferases also cause reversal of latency in T cells. CBP/p300 inhibitors synergize with various latency reversing agents to cause HIV-1 reactivation. In contrast, inhibition of CBP/p300 impaired reversal of latency by the HDACi SAHA, indicating that CBP/p300 must contribute to acetylation on the HIV-1 LTR associated with HDACi-mediated latency reversal. CBP/p300 inhibition caused loss of H3K27ac and H3K4me3 from the LTR, but did not affect association of the inhibitor protein BRD4. Furthermore, inhibition of the additional lysine acetyltransferases PCAF/GCN5 or KAT6A/KAT6B also caused reversal of latency, suggesting that protein acetylation has an inhibitory effect on HIV-1 expression. Collectively, these observations indicate that transcription from the HIV-1 LTR is controlled both positively and negatively by protein acetylation, likely including both histone and non-histone regulatory targets.

摘要

HIV-1潜伏受染色质修饰酶调控,组蛋白去乙酰化酶抑制剂(HDACi)可导致前病毒表达重新激活。令人惊讶的是,我们观察到CBP/p300乙酰转移酶抑制剂也可导致T细胞中潜伏状态的逆转。CBP/p300抑制剂与多种潜伏逆转剂协同作用,导致HIV-1重新激活。相反,抑制CBP/p300会损害HDACi SAHA对潜伏状态的逆转,这表明CBP/p300必定有助于与HDACi介导的潜伏逆转相关的HIV-1长末端重复序列(LTR)上的乙酰化作用。抑制CBP/p300会导致LTR上H3K27ac和H3K4me3缺失,但不影响抑制蛋白BRD4的结合。此外,抑制另外的赖氨酸乙酰转移酶PCAF/GCN5或KAT6A/KAT6B也会导致潜伏状态的逆转,这表明蛋白质乙酰化对HIV-1表达具有抑制作用。总的来说,这些观察结果表明,HIV-1 LTR的转录受到蛋白质乙酰化的正向和负向调控,可能包括组蛋白和非组蛋白调控靶点。

https://cdn.ncbi.nlm.nih.gov/pmc/blobs/bc4b/11617383/4142485de86d/fx1.jpg

文献AI研究员

20分钟写一篇综述,助力文献阅读效率提升50倍。

立即体验

用中文搜PubMed

大模型驱动的PubMed中文搜索引擎

马上搜索

文档翻译

学术文献翻译模型,支持多种主流文档格式。

立即体验