Suppr超能文献

阿尔茨海默病相关APOE4突变的优化碱基编辑

Optimized prime editing of the Alzheimer's disease-associated APOE4 mutation.

作者信息

Rottner Antje K, Lundin Anders, Li Songyuan, Firth Mike, Maresca Marcello, Sienski Grzegorz

机构信息

Genome Engineering, Discovery Sciences, BioPharmaceuticals R&D Unit, AstraZeneca, Gothenburg, Sweden.

Data Sciences and Quantitative Biology, Discovery Sciences, BioPharmaceuticals R&D Unit, AstraZeneca, Cambridge, UK.

出版信息

Stem Cell Reports. 2025 Jan 14;20(1):102372. doi: 10.1016/j.stemcr.2024.11.002. Epub 2024 Dec 5.

Abstract

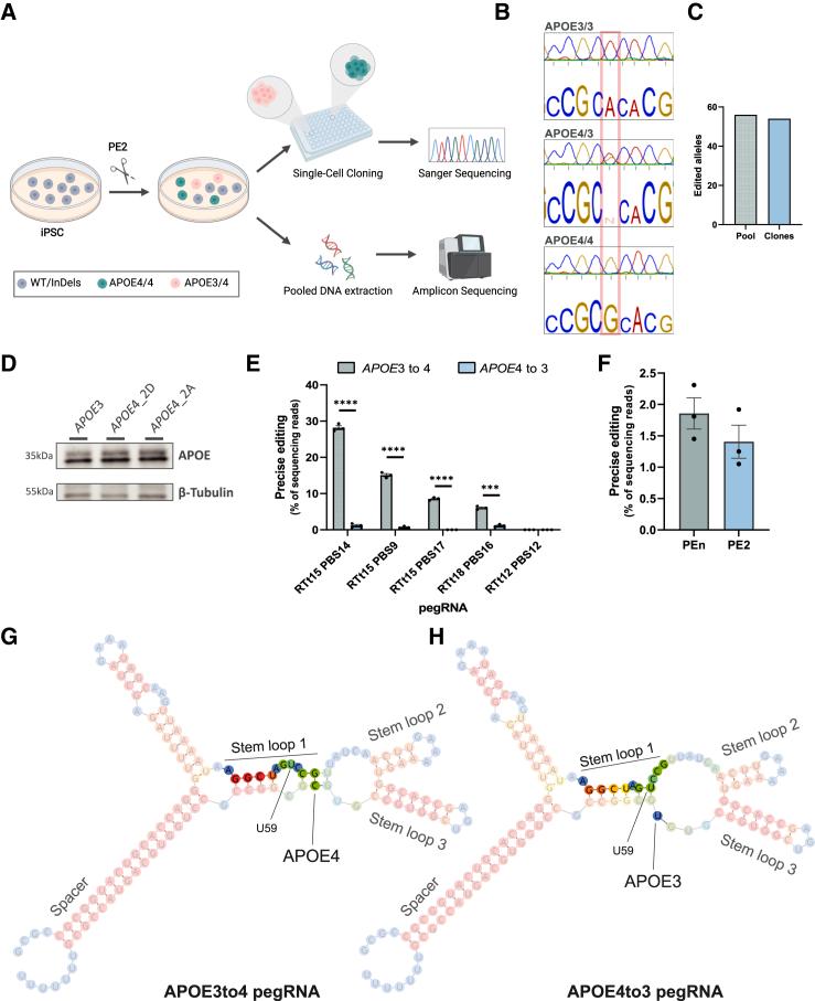
Gene editing strategies to safely and robustly modify the Alzheimer's disease-associated APOE4 isoform are still lacking. Prime editing (PE) enables the precise introduction of genetic variants with minimal unintended editing and without donor templates. However, it requires optimization for each target site and has not yet been applied to APOE4 gene editing. Here, we screened PE guide RNA (pegRNA) parameters and PE systems for introducing the APOE4 variant and applied the optimized PE strategy to generate disease-relevant human induced pluripotent stem cell models. We show that introducing a single-nucleotide difference required for APOE4 correction inhibits PE activity. To advance efficient and robust genome engineering of precise genetic variants, we further present a reliable PE enrichment strategy based on diphtheria toxin co-selection. Our work provides an optimized and reproducible genome engineering pipeline to generate APOE4 disease models and outlines novel strategies to accelerate genome editing in cellular disease model generation.

摘要

目前仍缺乏能够安全、有效地修饰与阿尔茨海默病相关的APOE4异构体的基因编辑策略。碱基编辑(PE)能够以最小的意外编辑且无需供体模板精确引入基因变体。然而,它需要针对每个靶位点进行优化,并且尚未应用于APOE4基因编辑。在此,我们筛选了用于引入APOE4变体的PE引导RNA(pegRNA)参数和PE系统,并应用优化后的PE策略来生成与疾病相关的人类诱导多能干细胞模型。我们发现,引入APOE4校正所需的单核苷酸差异会抑制PE活性。为了推进高效、稳健的精确基因变体基因组工程,我们进一步提出了一种基于白喉毒素共选择的可靠PE富集策略。我们的工作提供了一个优化且可重复的基因组工程流程来生成APOE4疾病模型,并概述了在细胞疾病模型生成中加速基因组编辑的新策略。

https://cdn.ncbi.nlm.nih.gov/pmc/blobs/8a98/11784477/0552881febbc/gr1.jpg

文献AI研究员

20分钟写一篇综述,助力文献阅读效率提升50倍。

立即体验

用中文搜PubMed

大模型驱动的PubMed中文搜索引擎

马上搜索

文档翻译

学术文献翻译模型,支持多种主流文档格式。

立即体验