Suppr超能文献

提高毒理学应用的可持续性和可重复性:HepG2细胞的无血清培养

Increasing sustainability and reproducibility of toxicology applications: serum-free cultivation of HepG2 cells.

作者信息

Pfeifer Luisa Marie, Sensbach Janike, Pipp Frederic, Werkmann Daniela, Hewitt Philip

机构信息

Early Investigative Toxicology, Merck Healthcare KGaA, Darmstadt, Germany.

Corporate Animal Affairs, Merck KGaA, Darmstadt, Germany.

出版信息

Front Toxicol. 2024 Nov 22;6:1439031. doi: 10.3389/ftox.2024.1439031. eCollection 2024.

Abstract

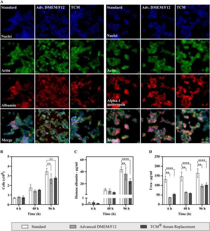
Fetal Bovine Serum (FBS) is an important ingredient in cell culture media and the current standard for most cells . However, the use of FBS is controversial for several reasons, including ethical concerns, political, and societal pressure, as well as scientific problems due to the undefined and variable nature of FBS. Nevertheless, scientists hesitate to change the paradigm without solid data de-risking the switch of their assays to alternatives. In this study, HepG2 cells, a human hepatoblastoma cell line commonly used to study drug hepatotoxicity, were adapted to serum-free conditions by using different commercially available media and FBS replacements. After transition to these new culture conditions, the success of adaptation was determined based on cell morphology and growth characteristics. Long-term culturing capacity for each medium was defined as the number of passages HepG2 cells could be cultured without any alterations in morphology or growth behavior. Two media (Advanced DMEM/F12 from ThermoFisher and TCM Serum Replacement from MP Biomedicals) showed a long-term cultivation capacity comparable to media containing FBS and were selected for further analysis. Both media can be characterized as serum-free, however still contain animal-derived components: bovine serum albumin (both media) and bovine transferrin (only TCM serum replacement). To assess the functionality of the cells cultivated in either of the two media, HepG2 cells were treated with reference compounds, specifically selected for their known hepatotoxicity characteristics in man. Different toxicological assays focusing on viability, mitochondrial toxicity, oxidative stress, and intracellular drug response were performed. Throughout the different assays, response to reference compounds was comparable, with a slightly higher sensitivity of serum-free cultivated HepG2 cells when assessing viability/cell death and a lower sensitivity towards oxidative stress. Taken together, the two selected media were shown to support growth, morphology, and function of serum-free cultivated HepG2 cells in the early preclinical safety space. Therefore, these results can serve as a starting point to further optimize culture conditions with the goal to remove any remaining animal-derived components.

摘要

胎牛血清(FBS)是细胞培养基中的一种重要成分,也是大多数细胞培养的现行标准。然而,FBS的使用存在争议,原因有几个,包括伦理问题、政治和社会压力,以及由于FBS性质不明确和可变而产生的科学问题。尽管如此,科学家们在没有可靠数据降低其检测方法转换为替代方法的风险之前,不愿改变这种模式。在本研究中,通过使用不同的市售培养基和FBS替代品,将常用于研究药物肝毒性的人肝癌细胞系HepG2细胞适应无血清条件。在过渡到这些新的培养条件后,根据细胞形态和生长特性确定适应的成功与否。每种培养基的长期培养能力定义为HepG2细胞在形态或生长行为无任何改变的情况下能够培养的传代次数。两种培养基(赛默飞世尔科技的Advanced DMEM/F12和MP生物医学公司的TCM血清替代品)显示出与含FBS培养基相当的长期培养能力,并被选作进一步分析。这两种培养基均可被表征为无血清,但仍含有动物源性成分:牛血清白蛋白(两种培养基均含)和牛转铁蛋白(仅TCM血清替代品含)。为了评估在这两种培养基中培养的细胞的功能,用参考化合物处理HepG2细胞,这些参考化合物是根据其在人体中已知的肝毒性特征专门挑选的。进行了不同的毒理学检测,重点关注细胞活力、线粒体毒性、氧化应激和细胞内药物反应。在整个不同的检测中,对参考化合物的反应具有可比性,在评估细胞活力/细胞死亡时,无血清培养的HepG2细胞敏感性略高,而对氧化应激的敏感性较低。综上所述,所选的这两种培养基在临床前早期安全空间中能够支持无血清培养的HepG2细胞的生长、形态和功能。因此,这些结果可作为进一步优化培养条件的起点,目标是去除任何剩余的动物源性成分。

https://cdn.ncbi.nlm.nih.gov/pmc/blobs/339d/11621109/244c8e838584/ftox-06-1439031-g001.jpg

文献AI研究员

20分钟写一篇综述,助力文献阅读效率提升50倍。

立即体验

用中文搜PubMed

大模型驱动的PubMed中文搜索引擎

马上搜索

文档翻译

学术文献翻译模型,支持多种主流文档格式。

立即体验