Suppr超能文献

槲皮素纳米乳剂对高脂饮食喂养小鼠骨骼肌中SIRT1激活和线粒体生物合成的影响。

Effects of quercetin nanoemulsion on SIRT1 activation and mitochondrial biogenesis in the skeletal muscle of high-fat diet-fed mice.

作者信息

Lee Mak-Soon, Doo Miae, Kim Yangha

机构信息

Department of Nutritional Science and Food Management, Ewha Womans University, Seoul 03760, Korea.

Department of Food and Nutrition, Kunsan National University, Gunsan 54150, Korea.

出版信息

Nutr Res Pract. 2024 Dec;18(6):806-817. doi: 10.4162/nrp.2024.18.6.806. Epub 2024 Sep 2.

Abstract

BACKGROUND/OBJECTIVES: Quercetin (QT) is a plant flavonoid that offers health benefits owing to its various bioactive properties; however, as a hydrophobic substance, it has considerably low bioavailability. We previously demonstrated that QT nanoemulsion (QT+NE) formulated via oil-in-water nanoemulsification exhibited more effective cholesterol-lowering activity than ordinary QT in high cholesterol-fed rats. In this study, we investigated the effects of QT+NE on the regulation of skeletal muscle mitochondrial function in high-fat diet (HD)-fed mice.

MATERIALS/METHODS: C57BL/6J mice were fed a normal chow diet (ND), HD (45% of calories from fat), or HD with 0.05% QT+NE or QT for 11 weeks. We analyzed sirtuin 1 (SIRT1) activation, mitochondrial changes, and the expression of genes involved in mitochondrial biogenesis in skeletal muscle.

RESULTS

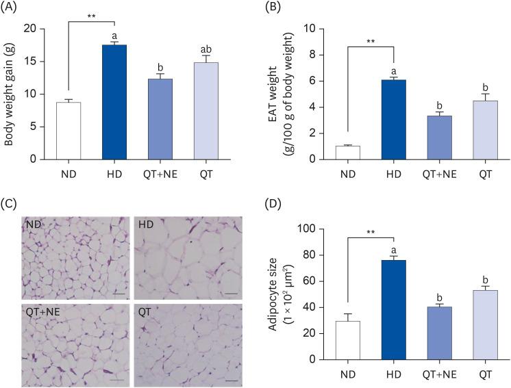
Body weight and body weight gain decreased in the QT+NE group compared with that in the HD group ( < 0.05), but not in the QT group. Epididymal adipose tissue weight decreased in both the QT and QT+NE groups ( < 0.05). Plasma lipid levels also improved in both the QT and QT+NE groups ( < 0.05). QT+NE intake upregulated the messenger RNA levels of SIRT1, peroxisome proliferator-activated receptor-γ coactivator 1-α, nuclear respiratory factor 1, and mitochondrial transcription factor A in skeletal muscle compared with HD intake alone ( < 0.05), whereas QT did not. In particular, SIRT1 activity was significantly increased in the QT+NE group compared with that in the QT group ( < 0.05). HD intake reduced mitochondrial DNA content compared with ND intake; nevertheless, QT+NE intake retained it ( < 0.05).

CONCLUSION

Collectively, our findings suggest that QT+NE may be beneficial in enhancing mitochondrial biogenesis in skeletal muscle of HD-fed mice, which may be associated with SIRT1 activation.

摘要

背景/目的:槲皮素(QT)是一种植物类黄酮,因其多种生物活性特性而对健康有益;然而,作为一种疏水性物质,它的生物利用度相当低。我们之前证明,通过水包油纳米乳化法制备的QT纳米乳剂(QT+NE)在高胆固醇喂养的大鼠中表现出比普通QT更有效的降胆固醇活性。在本研究中,我们调查了QT+NE对高脂饮食(HD)喂养小鼠骨骼肌线粒体功能调节的影响。

材料/方法:将C57BL/6J小鼠分为正常饲料组(ND)、高脂组(HD,45%的热量来自脂肪)、高脂+0.05%QT+NE组或高脂+QT组,喂养11周。我们分析了骨骼肌中沉默调节蛋白1(SIRT1)的激活、线粒体变化以及参与线粒体生物合成的基因表达。

结果

与HD组相比,QT+NE组的体重和体重增加量降低(<0.05),但QT组未出现此现象。QT组和QT+NE组的附睾脂肪组织重量均降低(<0.05)。QT组和QT+NE组的血浆脂质水平也有所改善(<0.05)。与单独的HD饮食相比,摄入QT+NE可上调骨骼肌中SIRT1、过氧化物酶体增殖物激活受体γ共激活因子1α、核呼吸因子1和线粒体转录因子A的信使核糖核酸水平(<0.05),而QT则无此作用。特别是,与QT组相比,QT+NE组的SIRT1活性显著增加(<0.05)。与ND饮食相比,HD饮食降低了线粒体DNA含量;然而,摄入QT+NE可使其保持不变(<0.05)。

结论

总体而言,我们的研究结果表明,QT+NE可能有助于增强HD喂养小鼠骨骼肌中的线粒体生物合成,这可能与SIRT1激活有关。

https://cdn.ncbi.nlm.nih.gov/pmc/blobs/e65e/11621433/984ed739f526/nrp-18-806-g001.jpg

文献AI研究员

20分钟写一篇综述,助力文献阅读效率提升50倍。

立即体验

用中文搜PubMed

大模型驱动的PubMed中文搜索引擎

马上搜索

文档翻译

学术文献翻译模型,支持多种主流文档格式。

立即体验