Suppr超能文献

美呋尼酮抑制晶状体上皮细胞中的炎症、氧化应激和上皮-间质转化。

Mefunidone Inhibits Inflammation, Oxidative Stress, and Epithelial-Mesenchymal Transition in Lens Epithelial Cells.

作者信息

Fan Cong, Yang Yu, You Mengling, Chen Zhuo, Jiang Jian

机构信息

Eye Center of Xiangya Hospital, Central South University, Changsha, China.

Hunan Key Laboratory of Ophthalmology, Xiangya Hospital, Central South University, Changsha, China.

出版信息

Invest Ophthalmol Vis Sci. 2024 Dec 2;65(14):17. doi: 10.1167/iovs.65.14.17.

Abstract

PURPOSE

Inflammation, oxidative stress, and epithelial-mesenchymal transition (EMT) play crucial roles in forming posterior capsular opacification (PCO), particularly in fibrotic PCO. Here we investigated the protective effects of mefunidone (MFD), a novel compound with potent antifibrotic properties, which could be useful in preventing PCO.

METHODS

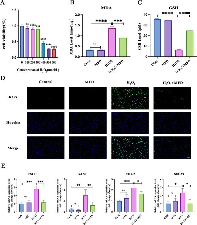
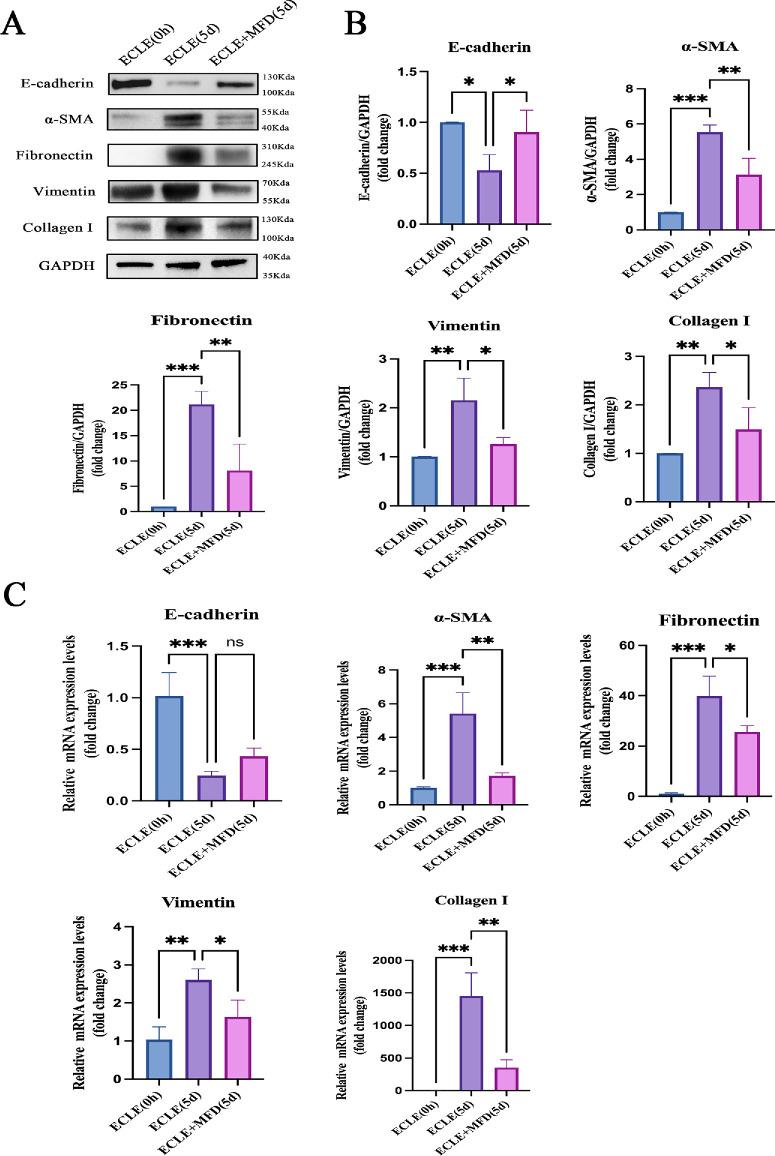
We utilized an extracapsular lens extraction (ECLE) surgery in mice to simulate the development of PCO in vivo. Treatment was performed immediately postsurgery through the intracameral injection of MFD solution. Expression levels of EMT and inflammatory markers were analyzed using Western blot, qRT-PCR, immunofluorescence, and hematoxylin and eosin staining. Additionally, the oxidative stress indicator malondialdehyde and glutathione expression were monitored to assess the oxidative stress response. In vitro experiments, TGF-β2, and H2O2 were used to treat lens epithelial cells to induce EMT and oxidative stress models, respectively. These models were employed to explore the effects of MFD and investigate its underlying mechanisms.

RESULTS

Compared to the model group, the group treated with anterior chamber MFD injection effectively suppressed inflammation, oxidative stress, and fibrotic responses within the capsular bag after ECLE and partially inhibited the downregulation of the epithelial marker E-cadherin. To further elucidate the underlying mechanisms, we discovered that MFD treatment in vitro remarkably reduced inflammation, decreased the production of reactive oxygen species, and suppressed the phosphorylation of TGF-β/SMAD as well as MAPK/ERK, thereby inhibiting the occurrence of EMT.

CONCLUSIONS

Our findings substantiate the efficacy of MFD in treating PCO and provide insights into its potential mechanisms of action.

摘要

目的

炎症、氧化应激和上皮-间质转化(EMT)在形成后囊膜混浊(PCO),尤其是纤维化PCO过程中起着关键作用。在此,我们研究了美呋酮(MFD)的保护作用,MFD是一种具有强大抗纤维化特性的新型化合物,可能对预防PCO有用。

方法

我们利用小鼠的囊外晶状体摘除术(ECLE)在体内模拟PCO的发展。术后立即通过前房注射MFD溶液进行治疗。使用蛋白质免疫印迹法、定量逆转录聚合酶链反应、免疫荧光以及苏木精和伊红染色分析EMT和炎症标志物的表达水平。此外,监测氧化应激指标丙二醛和谷胱甘肽的表达以评估氧化应激反应。在体外实验中,分别使用转化生长因子-β2(TGF-β2)和过氧化氢(H2O2)处理晶状体上皮细胞以诱导EMT和氧化应激模型。利用这些模型探讨MFD的作用并研究其潜在机制。

结果

与模型组相比,前房注射MFD治疗组有效抑制了ECLE后囊袋内的炎症、氧化应激和纤维化反应,并部分抑制了上皮标志物E-钙黏蛋白的下调。为进一步阐明潜在机制,我们发现体外MFD治疗显著减轻了炎症,减少了活性氧的产生,并抑制了TGF-β/SMAD以及丝裂原活化蛋白激酶/细胞外信号调节激酶(MAPK/ERK)的磷酸化,从而抑制了EMT的发生。

结论

我们的研究结果证实了MFD治疗PCO的有效性,并为其潜在作用机制提供了见解。

https://cdn.ncbi.nlm.nih.gov/pmc/blobs/ee6e/11629908/b45aa320160e/iovs-65-14-17-f001.jpg

文献AI研究员

20分钟写一篇综述,助力文献阅读效率提升50倍。

立即体验

用中文搜PubMed

大模型驱动的PubMed中文搜索引擎

马上搜索

文档翻译

学术文献翻译模型,支持多种主流文档格式。

立即体验