Suppr超能文献

多组学揭示了新辅助免疫治疗和化疗后局部晚期胃癌和胃食管交界癌的肿瘤微环境重塑。

Multiomics reveals tumor microenvironment remodeling in locally advanced gastric and gastroesophageal junction cancer following neoadjuvant immunotherapy and chemotherapy.

作者信息

Ji Zhi, Wang Xia, Xin Jiaqi, Ma Lijun, Zuo Duo, Li Hongli, Su Lan, Lv Xinze, Ge Shaohua, Zhang Le, Liu Yong, Zhang Yanhui, Ding Tingting, Deng Ting, Ba Yi, Liu Rui

机构信息

Tianjin Medical University Cancer Institute and Hospital, National Clinical Research Center for Cancer, Tianjin's Clinical Research Center for Cancer, Tianjin Key Laboratory of Digestive Cancer, Key Laboratory of Cancer Prevention and Therapy, Tianjin, People's Republic of China.

Burning Rock Biotech Limited, Guangzhou, Guangdong, People's Republic of China.

出版信息

J Immunother Cancer. 2024 Dec 9;12(12):e010041. doi: 10.1136/jitc-2024-010041.

Abstract

BACKGROUND

Perioperative chemotherapy is the standard of care for patients with locally advanced gastric and gastroesophageal junction cancer. Recent evidence demonstrated the addition of programmed cell death protein 1 (PD-1) inhibitors enhanced therapeutic efficacy. However, the mechanisms of response and resistance remain largely undefined. A detailed multiomic investigation is essential to elucidate these mechanisms.

METHODS

We performed whole-exome sequencing, whole-transcriptome sequencing, multiplex immunofluorescence and single-cell RNA sequencing on matched pretreatment and post-treatment samples from 30 patients enrolled in an investigator-initiated Phase 2 clinical trial (NCT04908566). All patients received neoadjuvant PD-1 inhibitors in combination with chemotherapy. A major pathologic response (MPR) was defined as the presence of no more than 10% residual viable tumor cells following treatment.

RESULTS

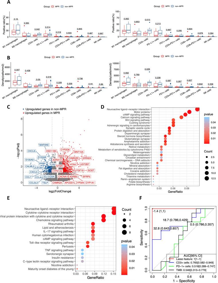
Before treatment, the positive ratio of CD3+T cells in both the tumor parenchyma and stroma was significantly higher in the non-MPR group compared with the MPR group (p=0.042 and p=0.013, respectively). Least absolute shrinkage and selection operator regression was employed for feature gene selection and 13 genes were ultimately used to construct a predictive model for identifying MPR after surgery. The model exhibited a perfect area under curve (AUC) of 1.000 (95% CI: 1.000 to 1.000, p<0.001). Post-treatment analysis revealed a significant increase in CD3+T cells, CD8+T cells and NK cells in the tumor stroma of MPR patients. In the tumor parenchyma, aside from a marked increase in CD8+T cells and NK cells, a notable reduction in macrophage was also observed (all p<0.05). Importantly, forkheadbox protein 3 (FOXP3), the principal marker for regulatory T cells (Treg) cells, showed a significant decrease during treatment in MPR patients. FOXP3 expression in the non-MPR group was significantly higher than in the MPR group (p=0.0056) after treatment. Furthermore, single-cell RNA sequencing analysis confirmed that nearly all Treg cells were derived from the non-MPR group.

CONCLUSIONS

Our study highlights the critical role of dynamic changes within the tumor immune microenvironment in predicting the efficacy of neoadjuvant combined immunochemotherapy. We examined the disparities between MPR/non-MPR groups, shedding light on potential mechanisms of immune response and suppression. In addition to bolstering cytotoxic immune responses, specifically targeting Treg cells may be crucial for enhancing treatment outcomes.

摘要

背景

围手术期化疗是局部晚期胃癌和胃食管交界癌患者的标准治疗方案。最近的证据表明,添加程序性细胞死亡蛋白1(PD-1)抑制剂可提高治疗效果。然而,反应和耐药机制在很大程度上仍不明确。详细的多组学研究对于阐明这些机制至关重要。

方法

我们对参与一项研究者发起的2期临床试验(NCT04908566)的30例患者的配对治疗前和治疗后样本进行了全外显子组测序、全转录组测序、多重免疫荧光和单细胞RNA测序。所有患者均接受新辅助PD-1抑制剂联合化疗。主要病理反应(MPR)定义为治疗后残留存活肿瘤细胞不超过10%。

结果

治疗前,非MPR组肿瘤实质和间质中CD3+T细胞的阳性率均显著高于MPR组(分别为p=0.042和p=0.013)。采用最小绝对收缩和选择算子回归进行特征基因选择,最终使用13个基因构建预测术后MPR的模型。该模型的曲线下面积(AUC)完美,为1.000(95%CI:1.000至1.000,p<0.001)。治疗后分析显示,MPR患者肿瘤间质中CD3+T细胞、CD8+T细胞和NK细胞显著增加。在肿瘤实质中,除了CD8+T细胞和NK细胞显著增加外,巨噬细胞也显著减少(所有p<0.05)。重要的是,调节性T细胞(Treg)的主要标志物叉头框蛋白3(FOXP3)在MPR患者治疗期间显著下降。治疗后,非MPR组的FOXP3表达显著高于MPR组(p=0.0056)。此外,单细胞RNA测序分析证实,几乎所有Treg细胞均来自非MPR组。

结论

我们的研究强调了肿瘤免疫微环境中的动态变化在预测新辅助联合免疫化疗疗效方面的关键作用。我们研究了MPR/非MPR组之间的差异,揭示了免疫反应和抑制的潜在机制。除了增强细胞毒性免疫反应外,特异性靶向Treg细胞可能对提高治疗效果至关重要。

https://cdn.ncbi.nlm.nih.gov/pmc/blobs/bd2e/11629098/15008d421d1b/jitc-12-12-g001.jpg

文献AI研究员

20分钟写一篇综述,助力文献阅读效率提升50倍。

立即体验

用中文搜PubMed

大模型驱动的PubMed中文搜索引擎

马上搜索

文档翻译

学术文献翻译模型,支持多种主流文档格式。

立即体验