Suppr超能文献

菟丝子黄酮激活cAMP-PKA-CREB-BDNF通路并对小鼠发挥抗抑郁作用。

Semen Cuscutae flavonoids activated the cAMP-PKA-CREB-BDNF pathway and exerted an antidepressant effect in mice.

作者信息

Shao Qianfeng, Li Yue, Jin Lin, Zhou Sheng, Fu Xiaowei, Liu Tong, Luo Guangbin, Du Shaohui, Chen Che

机构信息

Shenzhen Traditional Chinese Medicine Hospital, Shenzhen, China.

The Fourth Clinical Medical College of Guangzhou University of Chinese Medicine, Guangzhou, China.

出版信息

Front Pharmacol. 2024 Nov 25;15:1491900. doi: 10.3389/fphar.2024.1491900. eCollection 2024.

Abstract

BACKGROUND

Semen Cuscutae flavonoids (SCFs) constitute a class of metabolites of Semen Cuscutae, a botanical drug that was recently found to have an anti-depression effect. This study aimed to evaluate the anti-depression effects of SCFs in chronic unpredictable mild stress (CUMS)-induced mice and to interrogate the underlying mechanisms.

MATERIALS AND METHODS

The CUMS mice were used for assessing the effects of SCFs treatments on depression. Mice were randomly divided into five groups. Four groups were subjected to the CUMS induction and concomitantly administered orally with either the vehicle or with a high-, medium-, and low-dose of SCFs, once per day for 4 weeks. One group was kept untreated as a control. The mice were then assessed for their statuses of a number of depression-related parameters, including body weight, food intake, sucrose preference test (SPT), open field test (OFT), tail suspension test (TST), and forced swim test (FST). In addition, a day after the completion of these tests, biopsies from the hippocampus were harvested and used to perform metabolomics by HPLC-MS/MS and to assess the levels of cAMP by ELISA and the levels of PKA, CREB, p-CREB, and BDNF by Western blot analyses.

RESULTS

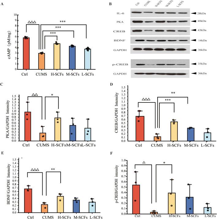
SCFs resulted in significant increases in both body weight and food intake and in the amelioration of the depressive-like behaviors in CUMS mice. A high-dose SCFs treatment led to significant alterations in 72 metabolites, of which 26 were identified as potential biomarkers for the SCFs treatment. These metabolites are associated with lipid, amino acid, and nucleotide metabolism. Among 26 metabolites, cAMP was positively correlated with body weight, SPT, OFT-total distance, and OFT-central residence time, while negatively correlated with immobility time in TST and FST, linking a change in cAMP with the SCFs treatment and the significant improvement in depressive symptoms in CUMS mice. Further analyses revealed that the levels of cAMP, PKA, CREB, p-CREB, and BDNF were reduced in the hippocampus of CUMS mice but were all increased following the SCFs treatments.

CONCLUSION

SCFs could ameliorate hippocampal metabolic disturbances and depressive behaviors and cause the activation of the cAMP-PKA-CREB-BDNF signaling pathway in the hippocampus of CUMS mice.

摘要

背景

菟丝子黄酮(SCFs)是菟丝子的一类代谢产物,菟丝子是一种植物药,最近发现其具有抗抑郁作用。本研究旨在评估SCFs对慢性不可预测轻度应激(CUMS)诱导的小鼠的抗抑郁作用,并探究其潜在机制。

材料与方法

使用CUMS小鼠评估SCFs治疗对抑郁的影响。将小鼠随机分为五组。四组接受CUMS诱导,并同时每天口服一次溶剂或高、中、低剂量的SCFs,持续4周。一组不进行处理作为对照。然后评估小鼠的一些抑郁相关参数的状态,包括体重、食物摄入量、蔗糖偏好试验(SPT)、旷场试验(OFT)、悬尾试验(TST)和强迫游泳试验(FST)。此外,在这些试验完成后的一天,采集海马组织样本,通过HPLC-MS/MS进行代谢组学分析,并通过ELISA评估cAMP水平,通过蛋白质印迹分析评估PKA、CREB、p-CREB和BDNF的水平。

结果

SCFs导致CUMS小鼠体重和食物摄入量显著增加,并改善了抑郁样行为。高剂量SCFs治疗导致72种代谢产物发生显著变化,其中26种被鉴定为SCFs治疗的潜在生物标志物。这些代谢产物与脂质、氨基酸和核苷酸代谢有关。在26种代谢产物中,cAMP与体重、SPT、OFT总距离和OFT中央停留时间呈正相关,而与TST和FST中的不动时间呈负相关,将cAMP的变化与SCFs治疗以及CUMS小鼠抑郁症状的显著改善联系起来。进一步分析表明,CUMS小鼠海马中cAMP、PKA、CREB、p-CREB和BDNF的水平降低,但在SCFs治疗后均升高。

结论

SCFs可改善海马代谢紊乱和抑郁行为,并导致CUMS小鼠海马中cAMP-PKA-CREB-BDNF信号通路的激活。

https://cdn.ncbi.nlm.nih.gov/pmc/blobs/6d67/11625582/4d76e256bdfe/fphar-15-1491900-g001.jpg

文献AI研究员

20分钟写一篇综述,助力文献阅读效率提升50倍。

立即体验

用中文搜PubMed

大模型驱动的PubMed中文搜索引擎

马上搜索

文档翻译

学术文献翻译模型,支持多种主流文档格式。

立即体验