Suppr超能文献

通过综合分析鉴定冠状动脉疾病患者的诊断相关生物标志物

Identification of Diagnostically Relevant Biomarkers in Patients with Coronary Artery Disease by Comprehensive Analysis.

作者信息

Wu Zimin, Mo Sisi, Huang Zuyuan, Zheng Baoshi

机构信息

Department of Cardiovascular Surgery Ward, The First Affiliated Hospital of Guangxi Medical University, Nanning, Guangxi Zhuang Autonomous Region, 530021, People's Republic of China.

Department of Medical Research, The First Affiliated Hospital of Guangxi Medical University, Nanning, Guangxi Zhuang Autonomous Region, 530021, People's Republic of China.

出版信息

J Inflamm Res. 2024 Dec 5;17:10495-10513. doi: 10.2147/JIR.S494438. eCollection 2024.

Abstract

BACKGROUND

Peripheral biomarkers are becoming an important method by which to monitor the progression of coronary artery disease (CAD). Not only are they minimally invasive and early detection, but they can also be used for classification and diagnosis of disease as well as prognostic assessment. Currently, this approach is still in the exploratory stage. The purpose of this research is to determine the diagnostic value and therapeutic potential of the endoplasmic reticulum stress (ERS) genes in CAD.

METHODS

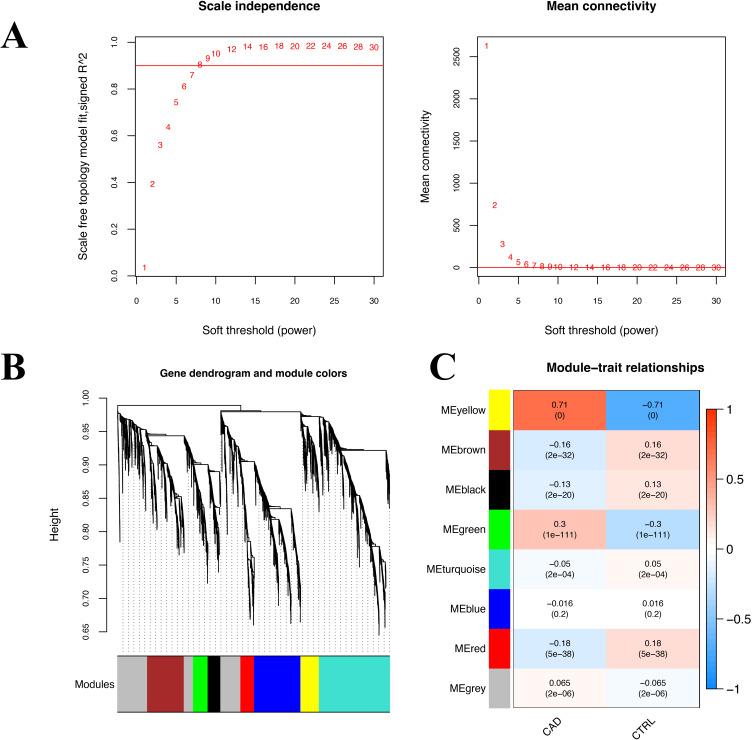
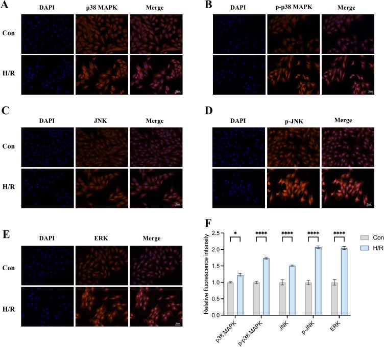
The clinical information and RNA sequence data were obtained from the GEO database and subsequently subjected to a series of optimization and visualization processes using various analytical techniques, including WGCNA, LASSO, SVM-RFE feature selection, random forest (RF), and XGBoost, as well as R software and Cytoscape. Finally, immunofluorescence was used to validate the analysis.

RESULTS

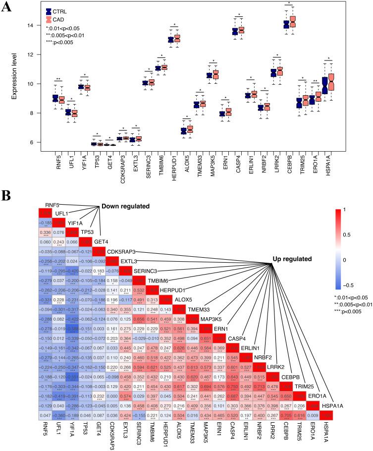
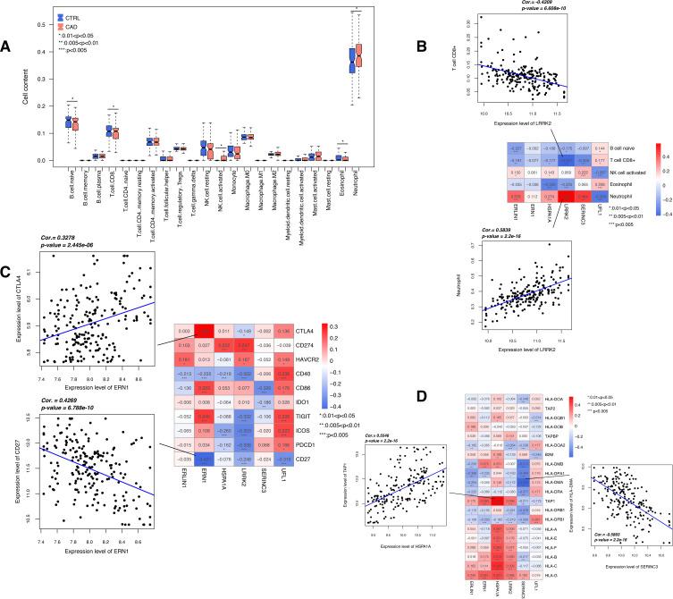
We identify 6 key ERS differentially expressed genes (ERS-DEGs) (UFL1, HSPA1A, ERLIN1, LRRK2, ERN1, SERINC3) for constructing diagnostic models. They showed qualified diagnostic ability as biomarkers of CAD within training dataset (AUC = 0.803) and validation dataset (AUC = 0.776 and 0.797). Association analyses showed that peripheral immune cells, immune checkpoint genes and Human Leukocyte Antigen (HLA) genes had characteristic distributions in CAD and were closely related to specific ERS genes. Meanwhile, we found that HSPA1A may involve the MAPK signaling pathway in CAD.

CONCLUSION

We constructed an efficient diagnostic model based on 6 key ERS-DEGs and explored their regulatory networks and effects on the CAD immune microenvironment. UFL1, HSPA1A, ERLIN1, LRRK2, ERN1, SERINC3 are expected to be biomarkers for CAD.

摘要

背景

外周生物标志物正成为监测冠状动脉疾病(CAD)进展的重要方法。它们不仅具有微创性且能早期检测,还可用于疾病的分类、诊断以及预后评估。目前,这种方法仍处于探索阶段。本研究的目的是确定内质网应激(ERS)基因在CAD中的诊断价值和治疗潜力。

方法

从GEO数据库获取临床信息和RNA序列数据,随后使用包括加权基因共表达网络分析(WGCNA)、套索(LASSO)、支持向量机-递归特征消除(SVM-RFE)特征选择、随机森林(RF)和极端梯度提升(XGBoost)等各种分析技术以及R软件和Cytoscape软件进行一系列优化和可视化处理。最后,采用免疫荧光法对分析结果进行验证。

结果

我们鉴定出6个关键的ERS差异表达基因(ERS-DEGs)(泛素融合蛋白连接酶1(UFL1)、热休克蛋白家族A成员1A(HSPA1A)、内质网蛋白1(ERLIN1)、富含亮氨酸重复激酶2(LRRK2)、内质网氨肽酶1(ERN1)、丝氨酸整合素3(SERINC3))用于构建诊断模型。它们在训练数据集(曲线下面积(AUC)=0.803)和验证数据集(AUC = 0.776和0.797)中作为CAD的生物标志物显示出合格的诊断能力。关联分析表明,外周免疫细胞、免疫检查点基因和人类白细胞抗原(HLA)基因在CAD中具有特征性分布,并且与特定的ERS基因密切相关。同时,我们发现HSPA1A可能参与CAD中的丝裂原活化蛋白激酶(MAPK)信号通路。

结论

我们基于6个关键的ERS-DEGs构建了一个有效的诊断模型,并探索了它们的调控网络以及对CAD免疫微环境的影响。UFL1、HSPA1A、ERLIN1、LRRK2、ERN1、SERINC3有望成为CAD的生物标志物。

https://cdn.ncbi.nlm.nih.gov/pmc/blobs/4d8e/11627109/133da56a2568/JIR-17-10495-g0001.jpg

文献AI研究员

20分钟写一篇综述,助力文献阅读效率提升50倍。

立即体验

用中文搜PubMed

大模型驱动的PubMed中文搜索引擎

马上搜索

文档翻译

学术文献翻译模型,支持多种主流文档格式。

立即体验