Suppr超能文献

BRD8通过感知和维持组蛋白乙酰化来保护多能状态。

BRD8 Guards the Pluripotent State by Sensing and Maintaining Histone Acetylation.

作者信息

Sun Li, Fu Xiuling, Xiao Zhen, Ma Gang, Zhou Yibin, Hu Haoqing, Shi Liyang, Li Dongwei, Jauch Ralf, Hutchins Andrew Paul

机构信息

Department of Systems Biology, Southern University of Science and Technology, Shenzhen, 518055, China.

School of Biomedical Sciences, Li Ka Shing Faculty of Medicine, The University of Hong Kong, Hong Kong, SAR, China.

出版信息

Adv Sci (Weinh). 2025 Feb;12(5):e2409160. doi: 10.1002/advs.202409160. Epub 2024 Dec 10.

Abstract

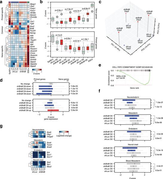
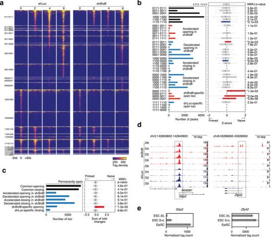
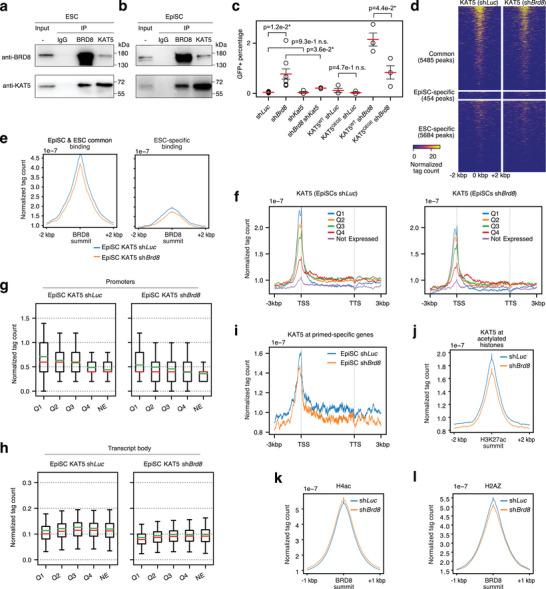
Epigenetic control of cell fates is a critical determinant to maintain cell type stability and permit differentiation during embryonic development. However, the epigenetic control mechanisms are not well understood. Here, it is shown that the histone acetyltransferase reader protein BRD8 impairs the conversion of primed mouse EpiSCs (epiblast stem cells) to naive mouse ESCs (embryonic stem cells). BRD8 works by maintaining histone acetylation on promoters and transcribed gene bodies. BRD8 is responsible for maintaining open chromatin at somatic genes, and histone acetylation at naive-specific genes. When Brd8 expression is reduced, chromatin accessibility is unchanged at primed-specific genes, but histone acetylation is reduced. Conversely, naive-specific genes has reduced repressive chromatin marks and acquired accessible chromatin more rapidly during the cell type conversion. It is shown that this process requires active histone deacetylation to promote the conversion of primed to naive. This data supports a model for BRD8 reading histone acetylation to accurately localize the genome-wide binding of the histone acetyltransferase KAT5. Overall, this study shows how the reading of the histone acetylation state by BRD8 maintains cell type stability and both enables and impairs stem cell differentiation.

摘要

细胞命运的表观遗传调控是维持细胞类型稳定性并在胚胎发育过程中允许细胞分化的关键决定因素。然而,表观遗传调控机制尚未得到充分了解。在此研究中,发现组蛋白乙酰转移酶读取蛋白BRD8会损害已启动的小鼠上胚层干细胞(EpiSCs)向原始态小鼠胚胎干细胞(ESCs)的转化。BRD8通过维持启动子和转录基因体上的组蛋白乙酰化来发挥作用。BRD8负责维持体细胞基因处的开放染色质以及原始态特异性基因处的组蛋白乙酰化。当Brd8表达降低时,已启动特异性基因处的染色质可及性不变,但组蛋白乙酰化减少。相反,在细胞类型转化过程中,原始态特异性基因的抑制性染色质标记减少,并且更快地获得可及染色质。研究表明,此过程需要活跃的组蛋白去乙酰化来促进从已启动态到原始态的转化。该数据支持了一个模型,即BRD8读取组蛋白乙酰化以准确地在全基因组范围内定位组蛋白乙酰转移酶KAT5的结合。总体而言,这项研究展示了BRD8对组蛋白乙酰化状态的读取如何维持细胞类型稳定性以及如何既促进又损害干细胞分化。

https://cdn.ncbi.nlm.nih.gov/pmc/blobs/368d/11792058/3ae1fd48cd12/ADVS-12-2409160-g002.jpg

文献AI研究员

20分钟写一篇综述,助力文献阅读效率提升50倍。

立即体验

用中文搜PubMed

大模型驱动的PubMed中文搜索引擎

马上搜索

文档翻译

学术文献翻译模型,支持多种主流文档格式。

立即体验