Suppr超能文献

CDK4/6和CDK7的双重抑制通过SREBP1调节的胆固醇代谢的表观遗传调控抑制三阴性乳腺癌进展。

Dual Inhibition of CDK4/6 and CDK7 Suppresses Triple-Negative Breast Cancer Progression via Epigenetic Modulation of SREBP1-Regulated Cholesterol Metabolism.

作者信息

Yang Yilan, Liao Jiatao, Pan Zhe, Meng Jin, Zhang Li, Shi Wei, Wang Xiaofang, Zhang Xiaomeng, Zhou Zhirui, Luo Jurui, Chen Xingxing, Yang Zhaozhi, Mei Xin, Ma Jinli, Zhang Zhen, Jiang Yi-Zhou, Shao Zhi-Min, Chen Fei Xavier, Yu Xiaoli, Guo Xiaomao

机构信息

Department of Radiation Oncology, Fudan University Shanghai Cancer Center, No.270 Dong'an Road, Shanghai, 200032, China.

Department of Oncology, Shanghai Medical College, Fudan University, No.270 Dong'an Road, Shanghai, 200032, China.

出版信息

Adv Sci (Weinh). 2025 Feb;12(5):e2413103. doi: 10.1002/advs.202413103. Epub 2024 Dec 10.

Abstract

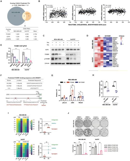
Inhibitors targeting cyclin-dependent kinases 4 and 6 (CDK4/6) to block cell cycle progression have been effective in treating hormone receptor-positive breast cancer, but triple-negative breast cancer (TNBC) remains largely resistant, limiting their clinical applicability. The study reveals that transcription regulator cyclin-dependent kinase7 (CDK7) is a promising target to circumvent TNBC's inherent resistance to CDK4/6 inhibitors. Combining CDK4/6 and CDK7 inhibitors significantly enhances therapeutic effectiveness, leading to a marked decrease in cholesterol biosynthesis within cells. This effect is achieved through reduced activity of the transcription factor forkhead box M1 (FOXM1), which normally increases cholesterol production by inducing SREBF1 expression. Furthermore, this dual inhibition strategy attenuates the recruitment of sterol regulatory element binding transcription factor 1 (SREBP1) and p300 to genes essential for cholesterol synthesis, thus hindering tumor growth. This research is corroborated by an in-house cohort showing lower survival rates in TNBC patients with higher cholesterol production gene activity. This suggests a new treatment approach for TNBC by simultaneously targeting CDK4/6 and CDK7, warranting additional clinical trials.

摘要

靶向细胞周期蛋白依赖性激酶4和6(CDK4/6)以阻断细胞周期进程的抑制剂在治疗激素受体阳性乳腺癌方面已取得成效,但三阴性乳腺癌(TNBC)对此仍大多具有抗性,限制了这些抑制剂的临床应用。该研究表明,转录调节因子细胞周期蛋白依赖性激酶7(CDK7)是克服TNBC对CDK4/6抑制剂固有抗性的一个有前景的靶点。联合使用CDK4/6和CDK7抑制剂可显著提高治疗效果,导致细胞内胆固醇生物合成明显减少。这种效果是通过降低转录因子叉头框M1(FOXM1)的活性实现的,FOXM1通常通过诱导SREBF1表达来增加胆固醇生成。此外,这种双重抑制策略减弱了固醇调节元件结合转录因子1(SREBP1)和p300与胆固醇合成必需基因的结合,从而抑制肿瘤生长。一项内部队列研究证实了该研究结果,该研究表明胆固醇生成基因活性较高的TNBC患者生存率较低。这提示了一种通过同时靶向CDK4/6和CDK7来治疗TNBC的新方法,值得进一步开展临床试验。

https://cdn.ncbi.nlm.nih.gov/pmc/blobs/16aa/11791979/7624043d4f36/ADVS-12-2413103-g006.jpg

文献AI研究员

20分钟写一篇综述,助力文献阅读效率提升50倍。

立即体验

用中文搜PubMed

大模型驱动的PubMed中文搜索引擎

马上搜索

文档翻译

学术文献翻译模型,支持多种主流文档格式。

立即体验