Suppr超能文献

YAP1通过与RAD21相互作用并靶向人类和小鼠中的NEDD4对精原干细胞命运决定和雄性生育能力的关键调控

Essential Regulation of YAP1 in Fate Determinations of Spermatogonial Stem Cells and Male Fertility by Interacting with RAD21 and Targeting NEDD4 in Humans and Mice.

作者信息

Li Chunyun, Chen Wei, Cui Yinghong, Zhang Dong, Yuan Qingqing, Yu Xing, He Zuping

机构信息

Key Laboratory of Model Animals and Stem Cell Biology in Hunan Province, Hunan Normal University School of Medicine; Engineering Research Center of Reproduction and Translational Medicine of Hunan Province; Manufacture-Based Learning and Research Demonstration Center for Human Reproductive Health New Technology of Hunan Normal University, Changsha 410013, China.

Shanghai Key Laboratory for Assisted Reproduction and Reproductive Genetics, Center for Reproductive Medicine, Renji Hospital, School of Medicine, Shanghai Jiao Tong University, Shanghai 200135, China.

出版信息

Research (Wash D C). 2024 Dec 10;7:0544. doi: 10.34133/research.0544. eCollection 2024.

Abstract

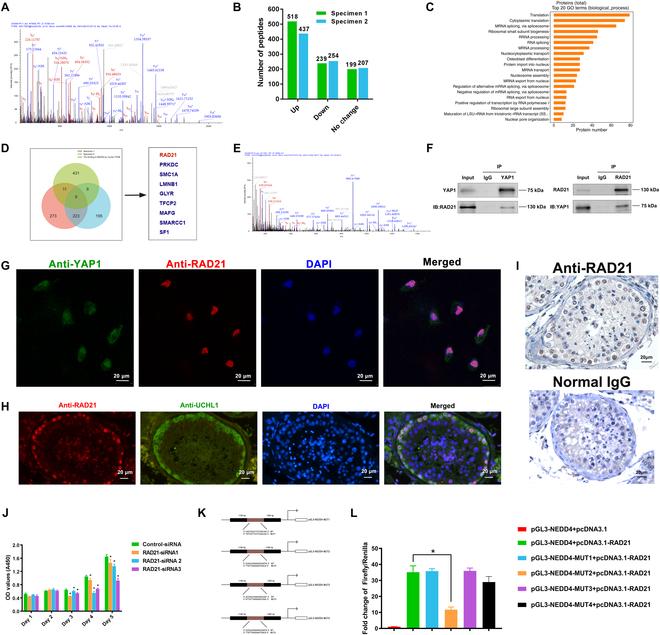
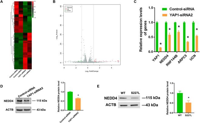
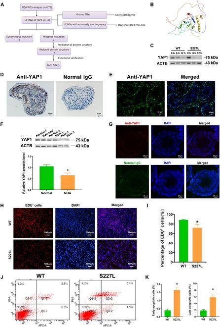
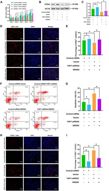
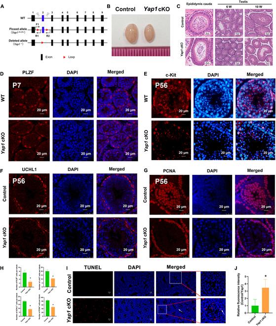
Spermatogenesis is a sophisticated biological process by which spermatogonial stem cells (SSCs) undergo self-renewal and differentiation into spermatozoa. Molecular mechanisms underlying fate determinations of human SSCs by key genes and signaling pathways remain elusive. Here, we report for the first time that Yes1-associated transcriptional regulator (YAP1) is required for fate determinations of SSCs and male fertility by interacting with RAD21 and targeting NEDD4 in humans and mice. YAP1 was mainly located at cell nuclei of human SSCs. YAP1 silencing resulted in the decreases in proliferation and DNA synthesis as well as an enhancement in apoptosis of human SSCs both in vivo and in vitro. RNA sequencing and real-time polymerase chain reaction assays identified NEDD4 as a target of YAP1, and NEDD4 knockdown inhibited the proliferation of human SSCs and increased their apoptosis. Furthermore, YAP1 interacted with RAD21 to regulate NEDD4 transcription in human SSCs. Importantly, YAP1 abnormalities were found to be associated with non-obstructive azoospermia (NOA) as manifested as lower expression level of YAP1 in testicular tissues of NOA patients and single-nucleotide variants (SNVs) in 777 NOA patients. Finally, germline conditional knockout (cKO) mice assumed mitotic arrest, low sperm count, and motility. Collectively, these results highlight a critical role of YAP1 in determining the fate determinations of human SSCs and male infertility through the YAP1/RAD21/NEDD4 pathway. This study provides new insights into the genetic regulatory mechanisms underlying human spermatogenesis and the pathogenesis of NOA, and it offers new targets for gene therapy of male infertility.

摘要

精子发生是一个复杂的生物学过程,通过该过程精原干细胞(SSCs)进行自我更新并分化为精子。关键基因和信号通路决定人类SSCs命运的分子机制仍然不清楚。在这里,我们首次报告,Yes1相关转录调节因子(YAP1)通过与RAD21相互作用并靶向人类和小鼠中的NEDD4,在SSCs命运决定和男性生育力中发挥作用。YAP1主要定位于人类SSCs的细胞核。YAP1沉默导致体内和体外人类SSCs的增殖和DNA合成减少以及凋亡增加。RNA测序和实时聚合酶链反应分析确定NEDD4是YAP1的靶标,NEDD4敲低抑制人类SSCs的增殖并增加其凋亡。此外,YAP1与RAD21相互作用以调节人类SSCs中NEDD4的转录。重要的是,发现YAP1异常与非梗阻性无精子症(NOA)相关,表现为NOA患者睾丸组织中YAP1表达水平较低以及777例NOA患者中的单核苷酸变异(SNV)。最后,生殖系条件性敲除(cKO)小鼠出现有丝分裂停滞、精子数量少和活力低的情况。总的来说,这些结果突出了YAP1在通过YAP1/RAD21/NEDD4途径决定人类SSCs命运和男性不育中的关键作用。这项研究为人类精子发生的遗传调控机制和NOA的发病机制提供了新的见解,并为男性不育的基因治疗提供了新的靶点。

https://cdn.ncbi.nlm.nih.gov/pmc/blobs/bc8c/11628678/044c1dc227a5/research.0544.fig.001.jpg

文献AI研究员

20分钟写一篇综述,助力文献阅读效率提升50倍。

立即体验

用中文搜PubMed

大模型驱动的PubMed中文搜索引擎

马上搜索

文档翻译

学术文献翻译模型,支持多种主流文档格式。

立即体验