Suppr超能文献

通过维持脂质稳态,缺失 可单独或与酒精摄入一起预防代谢相关脂肪性肝病。 (注:原文中“Loss of ”后面缺少具体内容)

Loss of protects against MASLD alone or with alcohol intake by preserving lipid homeostasis.

作者信息

Lamas-Paz Arantza, Hionides-Gutiérrez Alejandro, Guo Feifei, Jorquera Gonzalo, Morán-Blanco Laura, Benedé-Ubieto Raquel, Mesquita Mariana, Estévez-Vázquez Olga, Zheng Kang, Mazariegos Marina, Vázquez-Ogando Elena, Blázquez-López Elena, Asensio Iris, Mutlu Beste, Gomez-Santos Beatriz, Peligros María Isabel, Vaquero Javier, Bañares Rafael, Delgado Teresa C, Martínez-Chantar María Luz, Martínez-Naves Eduardo, Sanz-García Carlos, Mohamed Mohamed Ramadan, Tesolato Sofía, Iniesta Pilar, Gallego-Durán Rocío, Maya-Miles Douglas, Ampuero Javier, Romero-Gómez Manuel, Martínez-Alcocer Ana, Sanfeliu-Redondo David, Fernández-Iglesias Anabel, Gracia-Sancho Jordi, Coll Mar, Graupera Isabel, Ginès Pere, Ciudin Andrea, Rivera-Esteban Jesús, Pericàs Juan M, Ávila Matías A, Frutos Maria Dolores, Martínez-Cáceres Carlos Manuel, Ramos-Molina Bruno, Aspichueta Patricia, Puigserver Pere, Nevzorova Yulia A, Cubero Francisco Javier

机构信息

Department of Immunology, Ophthalmology and ENT, Complutense University School of Medicine, Madrid, Spain.

12 de Octubre Health Research Institute (imas12), Madrid, Spain.

出版信息

JHEP Rep. 2024 Oct 5;7(1):101230. doi: 10.1016/j.jhepr.2024.101230. eCollection 2025 Jan.

Abstract

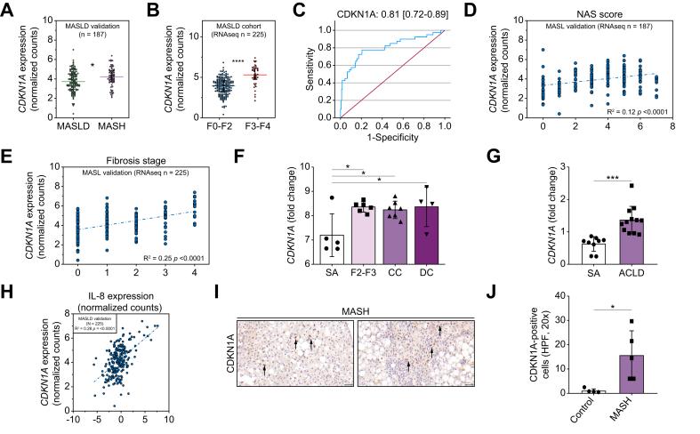
BACKGROUND & AIMS: Expression of P21, encoded by the gene, has been associated with fibrosis progression in steatotic liver disease (SLD); however, the underlying mechanisms remain unknown. In the present study, we investigated the function of CDKN1A in SLD.

METHODS

expression levels were evaluated in different patient cohorts with SLD, fibrosis, and advanced chronic liver disease (ACLD). and mice were fed with either a Western diet (WD), a Lieber-DeCarli (LdC) diet plus multiple EtOH (ethanol) binges, or a DuAL diet (metabolic dysfunction-associated fatty liver disease and alcohol-related liver). Primary hepatocytes were isolated and functional assays performed.

RESULTS

A significant increase in expression was observed in patients with steatohepatitis and fibrosis (with a positive correlation with both NAFLD Activity Score and fibrosis staging scores), cirrhosis and ACLD. mice, fed a DuAL diet exhibited liver injury and cell death increased reactive oxygen species (ROS), and markers of senescence (γH2AX, β-GAL, ) contributing to steatosis and inflammation. In contrast, mutant mice showed a significant decrease in senescence-associated markers as well as in markers of liver injury, hepatic steatosis and an increase in fatty acid oxidation and reduction in free fatty acid uptake as well as lipogenesis. Mechanistically, activation of the AMPK-SIRT3 was observed in -deleted animals.

CONCLUSIONS

deletion protected against preclinical SLD by promoting fatty acid oxidation and preventing free fatty acid uptake and lipogenesis via the AMPK-SIRT3 axis. expression was found to be directly correlated with increased severity of NAFLD Activity Score and fibrosis in patients with SLD. CDKN1A could be a potential theragnostic target for the treatment of metabolic dysregulation in patients with SLD, with and without alcohol consumption.

IMPACT AND IMPLICATIONS

Expression of p21, encoded by the gene, has been associated with fibrosis progression in steatotic liver disease (SLD), but the molecular mechanisms remain elusive. Interestingly, in this study we found that deletion protected against preclinical SLD by promoting fatty acid oxidation and preventing free fatty acid uptake and lipogenesis, via the AMPK-SIRT3 axis. Translationally, expression was found to be directly correlated with increased severity of NAFLD Activity Score (NAS) and fibrosis in SLD patients, and therefore, CDKN1A might be used potential theragnostic target for the treatment of metabolically induced SLD, with and without alcohol consumption.

摘要

背景与目的

由该基因编码的P21的表达与脂肪性肝病(SLD)的纤维化进展相关;然而,其潜在机制仍不清楚。在本研究中,我们调查了CDKN1A在SLD中的功能。

方法

评估了不同患有SLD、纤维化和晚期慢性肝病(ACLD)的患者队列中的表达水平。给野生型和基因敲除小鼠喂食西式饮食(WD)、Lieber-DeCarli(LdC)饮食加多次乙醇暴饮或DuAL饮食(代谢功能障碍相关脂肪性肝病和酒精性肝病)。分离原代肝细胞并进行功能测定。

结果

在脂肪性肝炎和纤维化患者(与非酒精性脂肪性肝病活动评分和纤维化分期评分均呈正相关)、肝硬化和ACLD患者中观察到表达显著增加。喂食DuAL饮食的野生型小鼠表现出肝损伤和细胞死亡,活性氧(ROS)增加,以及衰老标志物(γH2AX、β-GAL)增加,导致脂肪变性和炎症。相比之下,基因敲除小鼠的衰老相关标志物以及肝损伤、肝脂肪变性标志物显著减少,脂肪酸氧化增加,游离脂肪酸摄取和脂肪生成减少。机制上,在基因缺失的动物中观察到AMPK-SIRT3的激活。

结论

基因缺失通过促进脂肪酸氧化并通过AMPK-SIRT3轴防止游离脂肪酸摄取和脂肪生成,从而预防临床前SLD。发现表达与SLD患者非酒精性脂肪性肝病活动评分和纤维化严重程度增加直接相关。CDKN1A可能是治疗有或无饮酒史的SLD患者代谢失调的潜在治疗诊断靶点。

影响与意义

由该基因编码的p21的表达与脂肪性肝病(SLD)的纤维化进展相关,但分子机制仍不清楚。有趣的是,在本研究中我们发现基因缺失通过促进脂肪酸氧化并通过AMPK-SIRT3轴防止游离脂肪酸摄取和脂肪生成,从而预防临床前SLD。在转化研究中,发现表达与SLD患者非酒精性脂肪性肝病活动评分(NAS)和纤维化严重程度增加直接相关,因此,CDKN1A可能是治疗有或无饮酒史的代谢性SLD的潜在治疗诊断靶点。

https://cdn.ncbi.nlm.nih.gov/pmc/blobs/aaac/11629569/24a2bad76dd8/ga1.jpg

文献AI研究员

20分钟写一篇综述,助力文献阅读效率提升50倍。

立即体验

用中文搜PubMed

大模型驱动的PubMed中文搜索引擎

马上搜索

文档翻译

学术文献翻译模型,支持多种主流文档格式。

立即体验