Suppr超能文献

丹皮酚抑制ACSL4以保护软骨细胞免受铁死亡并改善骨关节炎进展。

Paeonol inhibits ACSL4 to protect chondrocytes from ferroptosis and ameliorates osteoarthritis progression.

作者信息

Cao Siyang, Wei Yihao, Xiong Ao, Yue Yaohang, Yang Jun, Wang Deli, Liu Xiyu, Zeng Hui, Shi Dongquan, Li Ye

机构信息

National & Local Joint Engineering Research Centre of Orthopaedic Biomaterials, Peking University Shenzhen Hospital, Shenzhen, Guangdong, China.

Shenzhen Key Laboratory of Orthopaedic Diseases and Biomaterials Research, Peking University Shenzhen Hospital, Shenzhen, Guangdong, China.

出版信息

J Orthop Translat. 2024 Nov 24;50:1-13. doi: 10.1016/j.jot.2024.10.005. eCollection 2025 Jan.

Abstract

BACKGROUND

Discovering an inhibitor for acyl-CoA synthetase long-chain family member 4 (ACSL4), a protein that triggers cell injury via ferroptosis, presents potential to minimize cellular damage. This study investigates paeonol (PAE), a traditional Chinese herbal medicine, as an ACSL4 inhibitor to prevent chondrocyte ferroptosis and protect against osteoarthritis (OA).

METHODS

We conducted experiments using mouse chondrocytes treated with PAE to mitigate ferroptosis induced by Interleukin-1 Beta (IL-1β) or ferric ammonium citrate (FAC), examining intracellular ferroptotic indicators, cartilage catabolic markers, and ferroptosis regulatory proteins. A mouse OA model was created via destabilized medial meniscus (DMM), followed by intra-articular PAE injections. After 8 weeks, micro-computed tomography and histological assessments evaluated PAE's protective and anti-ferroptotic effects in the OA model.

RESULTS

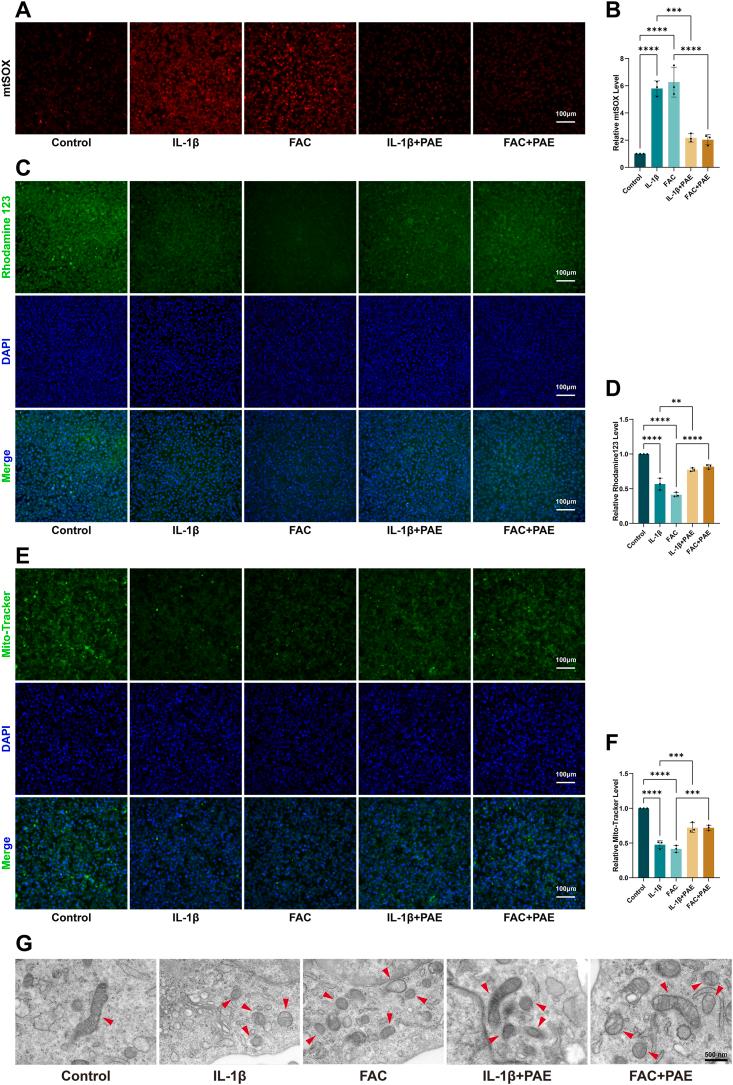
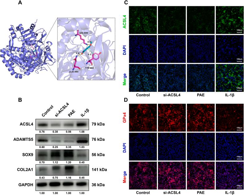
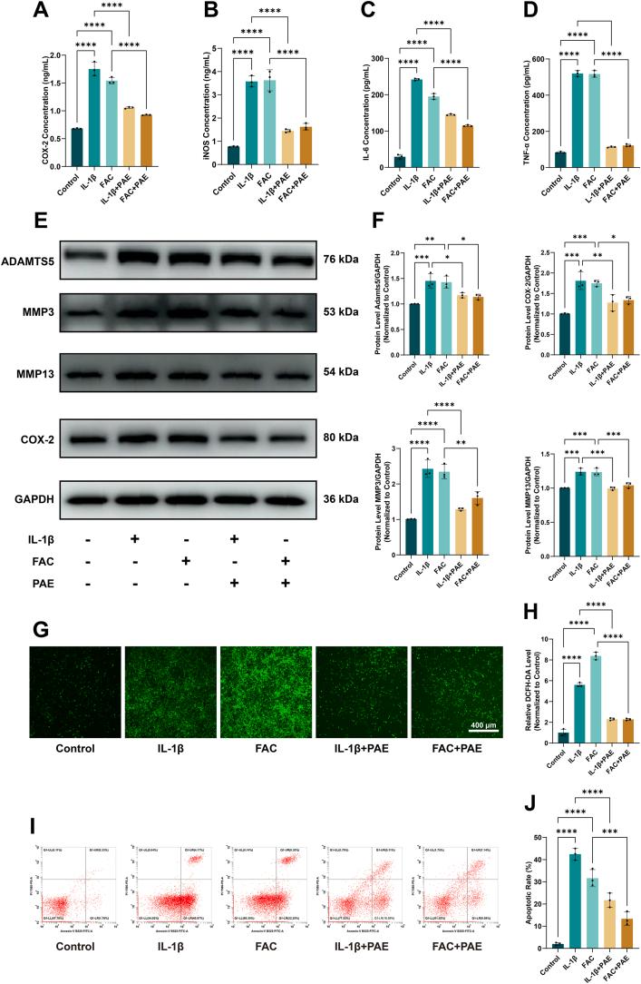
results showed PAE significantly reduced IL-1β/FAC-induced damage by targeting ACSL4, including cell apoptosis, inflammatory responses, extracellular matrix degradation, and ferroptotic markers (oxidative stress, lipid peroxidation, and iron buildup). It also restored the expression of ferroptotic suppressors and mitigated mitochondrial damage. Additionally, PAE increased cartilage anabolic marker expression while reducing cartilage catabolic marker expression. Molecular docking, cellular thermal shift assay, and drug affinity responsive target stability analysis verified the binding interaction between PAE and ACSL4. Furthermore, the role of PAE in chondrocytes was further verified through ACSL4 knockdown and overexpression. , mice with OA showed increased cartilage degradation and ferroptosis, while intra-articular PAE injection alleviated these pathological changes.

CONCLUSION

PAE significantly protects chondrocytes from ferroptosis induced by IL-1β/FAC in primary mouse chondrocytes and DMM surgery-induced OA mice through ACSL4 inhibition.

THE TRANSLATIONAL POTENTIAL OF THIS ARTICLE

These findings highlight the potential of targeting ACSL4 in chondrocytes as a treatment strategy for OA, positioning PAE as a promising drug candidate.

摘要

背景

酰基辅酶A合成酶长链家族成员4(ACSL4)是一种通过铁死亡引发细胞损伤的蛋白质,发现其抑制剂具有将细胞损伤降至最低的潜力。本研究调查了中药丹皮酚(PAE)作为一种ACSL4抑制剂,以预防软骨细胞铁死亡并预防骨关节炎(OA)。

方法

我们使用经PAE处理的小鼠软骨细胞进行实验,以减轻白细胞介素-1β(IL-1β)或柠檬酸铁铵(FAC)诱导的铁死亡,检测细胞内铁死亡指标、软骨分解代谢标志物和铁死亡调节蛋白。通过内侧半月板不稳定(DMM)建立小鼠OA模型,随后进行关节内注射PAE。8周后,通过微型计算机断层扫描和组织学评估来评价PAE在OA模型中的保护和抗铁死亡作用。

结果

结果显示,PAE通过靶向ACSL4显著降低了IL-1β/FAC诱导的损伤,包括细胞凋亡、炎症反应、细胞外基质降解和铁死亡标志物(氧化应激、脂质过氧化和铁积累)。它还恢复了铁死亡抑制因子的表达并减轻了线粒体损伤。此外,PAE增加了软骨合成代谢标志物的表达,同时降低了软骨分解代谢标志物的表达。分子对接、细胞热位移分析和药物亲和力响应靶点稳定性分析证实了PAE与ACSL4之间的结合相互作用。此外,通过ACSL4基因敲低和过表达进一步验证了PAE在软骨细胞中的作用。OA小鼠的软骨降解和铁死亡增加,而关节内注射PAE减轻了这些病理变化。

结论

PAE通过抑制ACSL4,在原代小鼠软骨细胞和DMM手术诱导的OA小鼠中显著保护软骨细胞免受IL-1β/FAC诱导的铁死亡。

本文的转化潜力

这些发现突出了靶向软骨细胞中的ACSL4作为OA治疗策略的潜力,将PAE定位为一种有前景的候选药物。

https://cdn.ncbi.nlm.nih.gov/pmc/blobs/dded/11626474/f45792e7f1ae/ga1.jpg

文献AI研究员

20分钟写一篇综述,助力文献阅读效率提升50倍。

立即体验

用中文搜PubMed

大模型驱动的PubMed中文搜索引擎

马上搜索

文档翻译

学术文献翻译模型,支持多种主流文档格式。

立即体验