Suppr超能文献

急性肺损伤中,单核细胞衍生的巨噬细胞通过肿瘤坏死因子-α诱导肺泡巨噬细胞死亡。

Monocyte-Derived Macrophages Induce Alveolar Macrophages Death via TNF-α in Acute Lung Injury.

作者信息

Xiao Junjie, Hou Fei, Wang Huan, Wang Ruixuan, Liu Ying, Wu Xiayan, Xie Lixin

机构信息

College of Pulmonary & Critical Care Medicine, Chinese PLA General Hospital, Beijing, China.

Chinese PLA Medical School, Beijing, China.

出版信息

Immun Inflamm Dis. 2024 Dec;12(12):e70081. doi: 10.1002/iid3.70081.

Abstract

INTRODUCTION

Acute lung injury (ALI) and its subsequent progression to acute respiratory distress syndrome (ARDS) are severe respiratory conditions. They are marked by rapid lung function deterioration and extensive pulmonary inflammation, often resulting in critical patient outcomes. Alveolar macrophages (AMs) and monocyte-derived macrophages (MDMs) are two distinct subsets of lung macrophages present in the alveoli during ALI. Both are critical mediators of pulmonary inflammation. Our study examined the interplay between AMs and MDMs in the inflammatory environment of ALI/ARDS.

METHODS

Mice were treated with lipopolysaccharide (LPS) to establish ALI models. The lung tissues of mice were subjected to hematoxylin-eosin staining to observe the degree of tissue damage. In vivo, CCR2-deficient mice or depleting peripheral blood mononuclear cells by clodronate liposomes were used to reduce MDMs recruitment. The bronchoalveolar lavage fluid (BALF) supernatants were used for cytokine and total protein analyses. AMs and MDMs in the BALF were analyzed by flow cytometry. The levels of AMs death were determined through propidium iodide staining and measured by flow cytometry. In vitro, primary AMs were exposed to MDM-conditioned medium or TNF-α, and their death levels were assessed under a fluorescence microscope with propidium iodide staining.

RESULTS

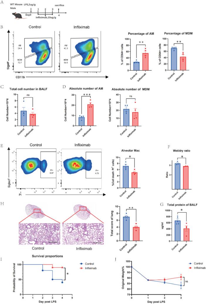
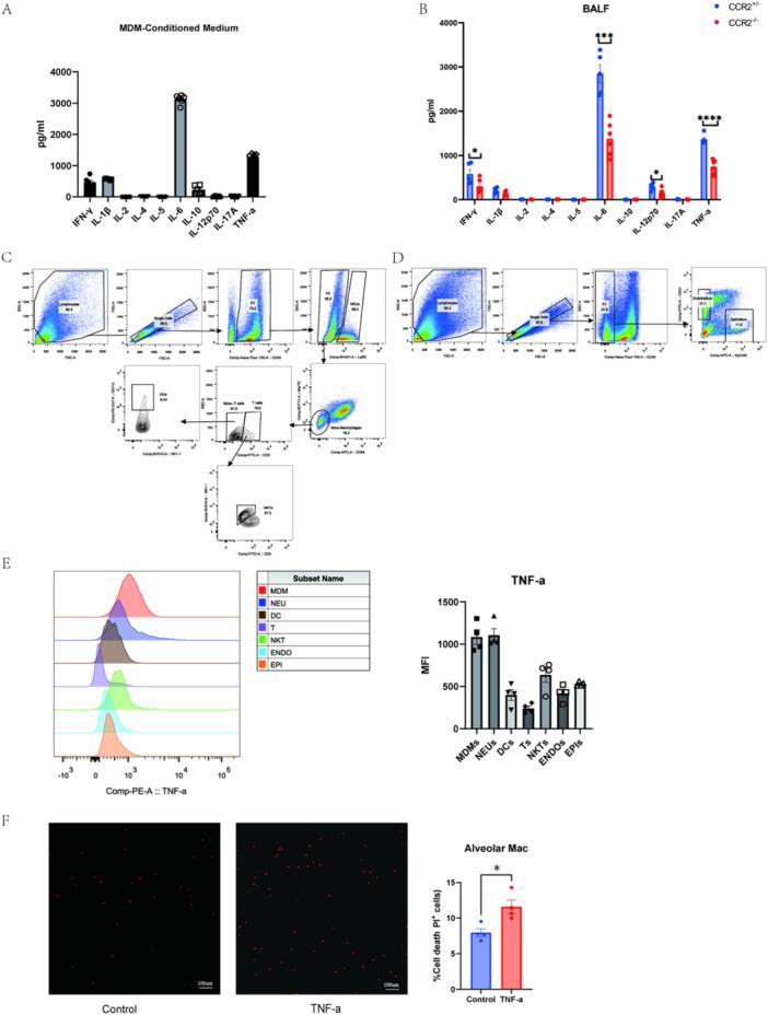
AMs significantly decrease in number and undergo extensive cell death during ALI. The reduced MDMs recruitment can increase the number of AMs, reduce AMs death, and alleviate lung injury. In vitro, MDM-conditioned medium can induce AMs death and TNF-α is one of the major secretions. It indicates that TNF-α stimulation in vitro promotes AMs death. In vivo, MDMs are identified as the primary cells secreting TNF-α. Additionally, the treatment with TNF-α antagonists can reduce AMs death and the severity of lung injury.

CONCLUSION

Our study demonstrates that MDMs contribute to AMs death during ALI through TNF-α. Targeting TNF-α may offer a therapeutic strategy to mitigate AMs death and lung injury in ALI/ARDS.

摘要

引言

急性肺损伤(ALI)及其随后进展为急性呼吸窘迫综合征(ARDS)是严重的呼吸系统疾病。其特征是肺功能迅速恶化和广泛的肺部炎症,常常导致患者病情危急。肺泡巨噬细胞(AMs)和单核细胞衍生的巨噬细胞(MDMs)是ALI期间存在于肺泡中的两种不同类型的肺巨噬细胞亚群。两者都是肺部炎症的关键介质。我们的研究探讨了ALI/ARDS炎症环境中AMs和MDMs之间的相互作用。

方法

用脂多糖(LPS)处理小鼠以建立ALI模型。对小鼠肺组织进行苏木精-伊红染色以观察组织损伤程度。在体内,使用CCR2缺陷小鼠或通过氯膦酸盐脂质体消耗外周血单核细胞以减少MDMs的募集。支气管肺泡灌洗液(BALF)上清液用于细胞因子和总蛋白分析。通过流式细胞术分析BALF中的AMs和MDMs。通过碘化丙啶染色确定AMs死亡水平,并通过流式细胞术进行测量。在体外,将原代AMs暴露于MDM条件培养基或肿瘤坏死因子-α(TNF-α),并在荧光显微镜下用碘化丙啶染色评估其死亡水平。

结果

在ALI期间,AMs数量显著减少并发生广泛的细胞死亡。减少MDMs的募集可增加AMs数量,减少AMs死亡,并减轻肺损伤。在体外,MDM条件培养基可诱导AMs死亡,且TNF-α是主要分泌产物之一。这表明体外TNF-α刺激可促进AMs死亡。在体内,MDMs被确定为分泌TNF-α的主要细胞。此外,用TNF-α拮抗剂治疗可减少AMs死亡和肺损伤的严重程度。

结论

我们的研究表明,在ALI期间MDMs通过TNF-α导致AMs死亡。靶向TNF-α可能提供一种治疗策略,以减轻ALI/ARDS中AMs死亡和肺损伤。

https://cdn.ncbi.nlm.nih.gov/pmc/blobs/0547/11632899/e676e249a971/IID3-12-e70081-g006.jpg

文献AI研究员

20分钟写一篇综述,助力文献阅读效率提升50倍。

立即体验

用中文搜PubMed

大模型驱动的PubMed中文搜索引擎

马上搜索

文档翻译

学术文献翻译模型,支持多种主流文档格式。

立即体验