Suppr超能文献

光通过交感神经系统调节葡萄糖和脂质稳态。

Light modulates glucose and lipid homeostasis via the sympathetic nervous system.

作者信息

Chen Xiangning, Lin Eugene, Haghighatian Mozhan M, Shepard Logan Wallace, Hattar Samer, Kuruvilla Rejji, Zhao Haiqing

机构信息

Department of Biology, Johns Hopkins University, Baltimore, MD 21218, USA.

Section on Light and Circadian Rhythms, National Institute of Mental Health, National Institutes of Health, Bethesda, MD 20892, USA.

出版信息

Sci Adv. 2024 Dec 13;10(50):eadp3284. doi: 10.1126/sciadv.adp3284. Epub 2024 Dec 11.

Abstract

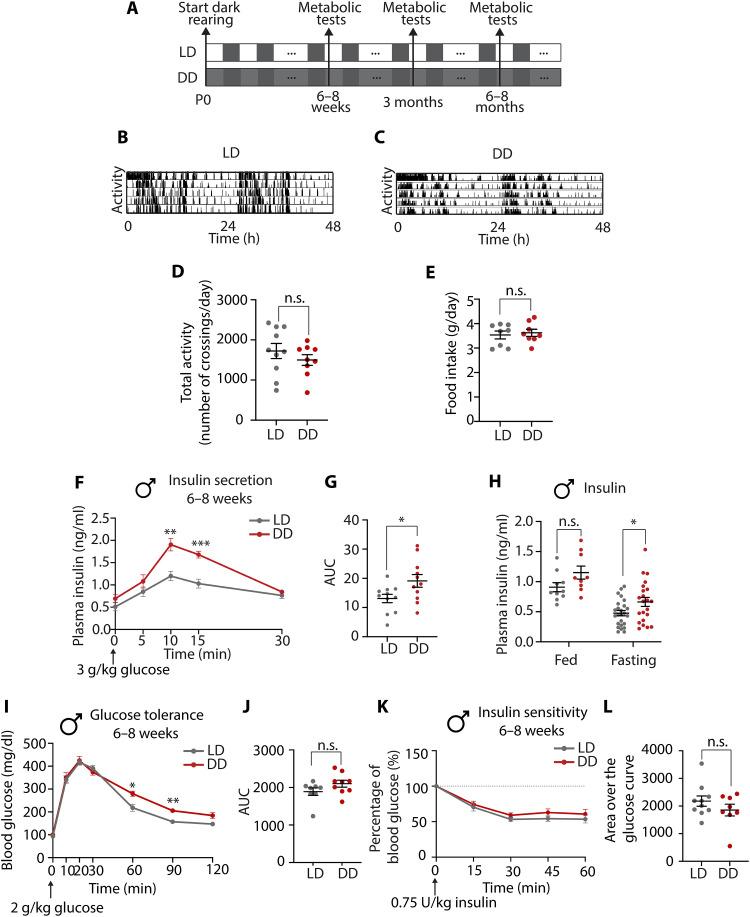
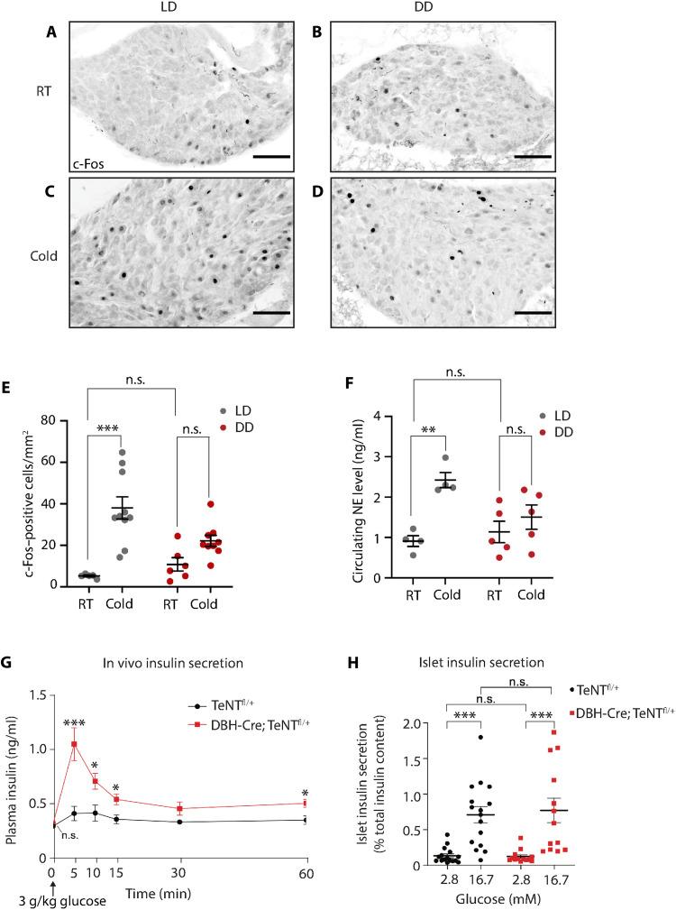
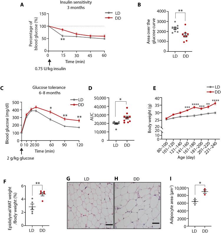
Light is an important environmental factor for vision and for diverse physiological and psychological functions. Light can also modulate glucose metabolism. Here, we show that in mice, light is critical for glucose and lipid homeostasis by regulating the sympathetic nervous system, independent of circadian disruption. Light deprivation from birth elicits insulin hypersecretion, glucagon hyposecretion, lower gluconeogenesis, and reduced lipolysis by 6 to 8 weeks in male, but not female, mice. These metabolic defects are consistent with blunted sympathetic activity, and indeed, sympathetic responses to a cold stimulus are substantially attenuated in dark-reared mice. Further, long-term dark rearing leads to body weight gain, insulin resistance, and glucose intolerance. Notably, metabolic dysfunction can be partially alleviated by 5 weeks exposure to a regular light-dark cycle. These studies provide insight into circadian-independent mechanisms by which light directly influences whole-body physiology and better understanding of metabolic disorders linked to aberrant environmental light conditions.

摘要

光对于视觉以及多种生理和心理功能而言是一个重要的环境因素。光还能调节葡萄糖代谢。在此,我们表明,在小鼠中,光通过调节交感神经系统对葡萄糖和脂质稳态至关重要,且与昼夜节律紊乱无关。从出生起就剥夺光照会在雄性小鼠(而非雌性小鼠)中引发胰岛素分泌过多、胰高血糖素分泌过少、糖异生降低以及脂解减少,这种情况在6至8周时出现。这些代谢缺陷与交感神经活动减弱相一致,事实上,在黑暗饲养的小鼠中,对寒冷刺激的交感反应会大幅减弱。此外,长期黑暗饲养会导致体重增加、胰岛素抵抗和葡萄糖不耐受。值得注意的是,暴露于规律的明暗循环5周可部分缓解代谢功能障碍。这些研究为光直接影响全身生理的昼夜节律非依赖机制提供了见解,并有助于更好地理解与异常环境光照条件相关的代谢紊乱。

https://cdn.ncbi.nlm.nih.gov/pmc/blobs/98a8/11633741/85f9f59b8c6a/sciadv.adp3284-f1.jpg

文献AI研究员

20分钟写一篇综述,助力文献阅读效率提升50倍。

立即体验

用中文搜PubMed

大模型驱动的PubMed中文搜索引擎

马上搜索

文档翻译

学术文献翻译模型,支持多种主流文档格式。

立即体验