Suppr超能文献

抑制miR-4763-3p的表达可激活PI3K/mTOR/Bcl2自噬信号通路,以改善认知功能衰退。

Inhibition of miR-4763-3p expression activates the PI3K/mTOR/Bcl2 autophagy signaling pathway to ameliorate cognitive decline.

作者信息

Qi Wenxin, Ying Yiwei, Wu Peiru, Dong Naijun, Fu Wenjun, Liu Qian, Ward Natalie, Dong Xin, Zhao Robert Chunhua, Wang Jiao

机构信息

School of Life Sciences, Shanghai University, Shanghai, China.

School of Medicine, Shanghai University, Shanghai, China.

出版信息

Int J Biol Sci. 2024 Nov 4;20(15):5999-6017. doi: 10.7150/ijbs.103225. eCollection 2024.

Abstract

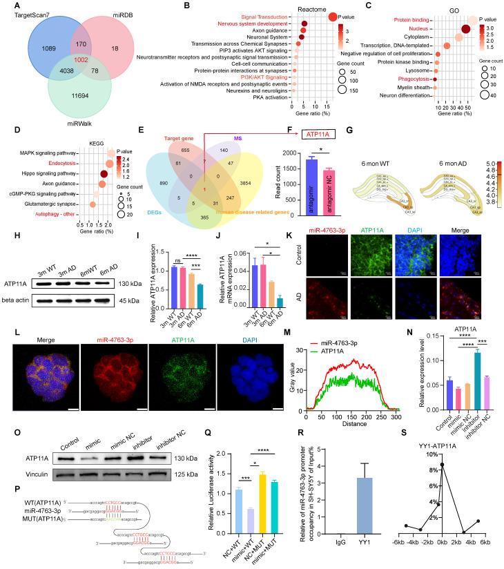
Cognitive decline and memory impairment are subsequently result in neuronal apoptosis and synaptic damage. Aberrant regulation of microRNAs has been implicated in the pathogenesis of Alzheimer's disease (AD) and may play a pivotal role in the early stages of the disease. In this study, we identified the critical role of miR-4763-3p in AD pathogenesis, focusing on early-stage mild cognitive impairment (AD-MCI). Leveraging fluorescence hybridization, we observed miR-4763-3p upregulation in AD hippocampal tissue, colocalizing with Aβ and Tau. Antagomir-mediated inhibition of miR-4763-3p ameliorated cognitive decline in AD-MCI mice. RNA-seq and functional assays revealed that miR-4763-3p targets ATP11A, and antagomir enhancing inward flipping of the "eat me" phosphatidylserine signal on the surface of neuronal cells, autophagy, and clearance of Aβ/lipofuscin, while reducing neuroinflammation and neuronal apoptosis. Mechanistically, miR-4763-3p modulates the PI3K/AKT/mTOR/Bcl2 pathway, thereby promoting neuronal autophagy and reducing apoptotic crosstalk. These findings underscore miR-4763-3p as a therapeutic target for AD-MCI, offering a novel strategy to enhance neuronal autophagy, alleviate inflammation, and improve cognitive function.

摘要

认知衰退和记忆损伤随后会导致神经元凋亡和突触损伤。微小RNA的异常调控与阿尔茨海默病(AD)的发病机制有关,并且可能在该疾病的早期阶段起关键作用。在本研究中,我们确定了miR-4763-3p在AD发病机制中的关键作用,重点关注早期轻度认知障碍(AD-MCI)。利用荧光杂交技术,我们观察到AD海马组织中miR-4763-3p上调,与淀粉样β蛋白(Aβ)和tau蛋白共定位。反义寡核苷酸介导的miR-4763-3p抑制改善了AD-MCI小鼠的认知衰退。RNA测序和功能分析表明,miR-4763-3p靶向ATP11A,反义寡核苷酸增强神经元细胞表面“吃掉我”的磷脂酰丝氨酸信号的内向翻转、自噬以及Aβ/脂褐素的清除,同时减少神经炎症和神经元凋亡。从机制上讲,miR-4763-3p调节PI3K/AKT/mTOR/Bcl2信号通路,从而促进神经元自噬并减少凋亡串扰。这些发现强调了miR-4763-3p作为AD-MCI治疗靶点的作用,为增强神经元自噬、减轻炎症和改善认知功能提供了一种新策略。

https://cdn.ncbi.nlm.nih.gov/pmc/blobs/7eef/11628338/f016cc6c9fae/ijbsv20p5999g001.jpg

文献AI研究员

20分钟写一篇综述,助力文献阅读效率提升50倍。

立即体验

用中文搜PubMed

大模型驱动的PubMed中文搜索引擎

马上搜索

文档翻译

学术文献翻译模型,支持多种主流文档格式。

立即体验