Suppr超能文献

铁氧化还原蛋白还原酶相关线粒体病的临床研究:墨西哥人群中基因型与表型的相关性及基于血统的携带者筛查建议

Clinical study of ferredoxin-reductase-related mitochondriopathy: Genotype-phenotype correlation and proposal of ancestry-based carrier screening in the Mexican population.

作者信息

Campbell Teresa, Slone Jesse, Metzger Hallie, Liu Wensheng, Sacharow Stephanie, Yang Amy, Moosajee Mariya, La Morgia Chiara, Carelli Valerio, Palombo Flavia, Lines Matthew A, Innes A Micheil, Levy Rebecca J, Neilson Derek, Longo Nicola, Huang Taosheng

机构信息

Department of Pediatrics, Jacobs School of Medicine and Biomedical Sciences, University at Buffalo, Buffalo, NY.

Division of Genetics and Genomics, Boston Children's Hospital, Boston, MA.

出版信息

Genet Med Open. 2023 Nov 11;2:100841. doi: 10.1016/j.gimo.2023.100841. eCollection 2024.

Abstract

PURPOSE

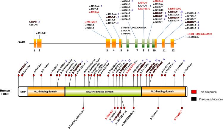
Ferredoxin reductase (FDXR) is a flavoprotein that functions in both iron sulfur cluster biogenesis and steroid biosynthesis pathways in the mitochondria. Not surprisingly, loss of FDXR function causes severe mitochondrial diseases in humans. Although several FDXR-related mitochondriopathy (FRM) cohorts have been reported in the literature, further characterization of the natural history of FRM is warranted.

METHODS

To better understand the spectrum of FRM, a natural history study of FRM was performed. New cases were added to previously reported FRM cases for analysis ( = 62 cases).

RESULTS

Optic atrophy, movement disorder, and developmental delay were frequent findings. Mortality is high, with 18% of patients, often infants, passing from complications. Notably, 25% of cases were homozygous or compound heterozygous for the previously reported p.Arg386Trp "hotspot" variant. Of the obtained ancestry, all but 1 individual heterozygous for the p.Arg386Trp variant was Hispanic, with many reporting Mexican heritage. Utilizing recent large-scale genome sequencing surveys, the carrier frequency of the p.Arg386Trp variant was estimated as 1 of 185 in the Mexican population.

CONCLUSION

Given the high mortality of FRM and carrier frequency of the common variant, consideration of a new approach for population carrier screening and development of therapeutics for affected individuals is needed.

摘要

目的

铁氧化还原蛋白还原酶(FDXR)是一种黄素蛋白,在线粒体的铁硫簇生物合成和类固醇生物合成途径中均发挥作用。毫不奇怪,FDXR功能丧失会导致人类严重的线粒体疾病。尽管文献中已报道了几个与FDXR相关的线粒体病(FRM)队列,但仍有必要对FRM的自然病史进行进一步的特征描述。

方法

为了更好地了解FRM的范围,开展了一项FRM的自然病史研究。将新病例添加到先前报道的FRM病例中进行分析(n = 62例)。

结果

视神经萎缩、运动障碍和发育迟缓是常见的表现。死亡率很高,18%的患者(通常是婴儿)死于并发症。值得注意的是,25%的病例对于先前报道的p.Arg386Trp“热点”变体是纯合子或复合杂合子。在获得的血统中,除1名p.Arg386Trp变体杂合子个体外,所有个体均为西班牙裔,许多人报告有墨西哥血统。利用最近的大规模基因组测序调查,估计p.Arg386Trp变体在墨西哥人群中的携带频率为1/185。

结论

鉴于FRM的高死亡率和常见变体的携带频率,需要考虑一种新的人群携带者筛查方法,并为受影响个体开发治疗方法。

https://cdn.ncbi.nlm.nih.gov/pmc/blobs/ba19/11613914/e6ddcd7782e3/gr1.jpg

文献AI研究员

20分钟写一篇综述,助力文献阅读效率提升50倍。

立即体验

用中文搜PubMed

大模型驱动的PubMed中文搜索引擎

马上搜索

文档翻译

学术文献翻译模型,支持多种主流文档格式。

立即体验