Suppr超能文献

TLR3基因敲低可减轻体外压力诱导的神经元损伤。

TLR3 Knockdown Attenuates Pressure-Induced Neuronal Damage In Vitro.

作者信息

Lin Li, Lv Zhongzhong, Zhou Chao, Zhu Taiyang, Hu Yuting, Sun Xiaoyu, Zhou Hui, Wang Miao, Lin Yongtao, Gu Guoqing, Wang Shang, Zhou Yan, Han Jingjing, Jin Guoliang, Hua Fang

机构信息

Department of Neurology, Xuzhou Medical University, Xuzhou, China.

Department of Neurology, Benq Hospital Affiliated to Nanjing Medical University, Nanjing, China.

出版信息

J Cell Mol Med. 2024 Dec;28(23):e70276. doi: 10.1111/jcmm.70276.

Abstract

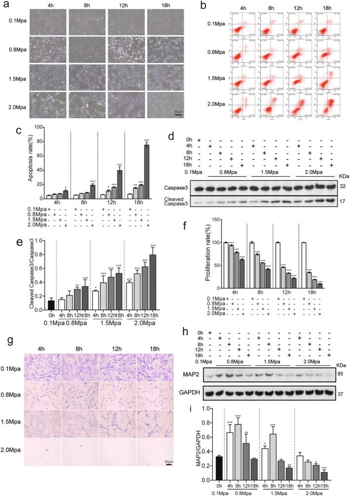
The disruption of nerve parenchyma and axonal networks triggered by spinal cord injury (SCI) can initiate a cascade of events associated with secondary injury. Toll-like receptors play a critical role in initiating and regulating immune-inflammatory responses following SCI; however, the precise involvement of Toll-like receptor-3 (TLR3) in secondary neuronal injury remains incompletely understood. To investigate the potential contribution of TLR3 in mediating neuronal pressure-induced damage, we established a stress-induced neuronal damage model using rat anterior horn motor neuron line (VSC4.1), which was subjected to varying levels and durations of sustained pressure. Our findings suggest that pressure induces neuronal damage and apoptosis, and reduced proliferation rates in VSC4.1 cells. Furthermore, this pressure-induced neuronal injury is accompanied by upregulation of TLR3 expression and activation of downstream TLR3 signalling molecules. Knockdown experiments targeting TLR3 significantly alleviate pressure-induced motor neuron injury and apoptosis within the anterior horn region while promoting mitochondria-related autophagy and reducing mitochondrial dysfunction via the TLR3/IRF3 and TLR3/NF-κB pathways.

摘要

脊髓损伤(SCI)引发的神经实质和轴突网络破坏可引发一系列与继发性损伤相关的事件。Toll样受体在SCI后的免疫炎症反应启动和调节中起关键作用;然而,Toll样受体3(TLR3)在继发性神经元损伤中的具体作用仍不完全清楚。为了研究TLR3在介导神经元压力诱导损伤中的潜在作用,我们使用大鼠前角运动神经元系(VSC4.1)建立了压力诱导的神经元损伤模型,该模型经受不同水平和持续时间的持续压力。我们的研究结果表明,压力会诱导VSC4.1细胞发生神经元损伤、凋亡,并降低其增殖率。此外,这种压力诱导的神经元损伤伴随着TLR3表达上调和下游TLR3信号分子的激活。针对TLR3的敲低实验显著减轻了前角区域压力诱导的运动神经元损伤和凋亡,同时通过TLR3/IRF3和TLR3/NF-κB途径促进线粒体相关自噬并减少线粒体功能障碍。

https://cdn.ncbi.nlm.nih.gov/pmc/blobs/7673/11640903/6580239df244/JCMM-28-e70276-g004.jpg

文献AI研究员

20分钟写一篇综述,助力文献阅读效率提升50倍。

立即体验

用中文搜PubMed

大模型驱动的PubMed中文搜索引擎

马上搜索

文档翻译

学术文献翻译模型,支持多种主流文档格式。

立即体验