Suppr超能文献

细胞状态良好:小鼠胚胎干细胞中Lefty基因由不同增强子调控

The cells are all-right: Regulation of the Lefty genes by separate enhancers in mouse embryonic stem cells.

作者信息

Taylor Tiegh, Zhu Hongyu Vicky, Moorthy Sakthi D, Khader Nawrah, Mitchell Jennifer A

机构信息

Department of Cell and Systems Biology, University of Toronto, Toronto, Canada.

Department of Laboratory Medicine and Pathobiology, University of Toronto, Toronto, ON, Canada.

出版信息

PLoS Genet. 2024 Dec 13;20(12):e1011513. doi: 10.1371/journal.pgen.1011513. eCollection 2024 Dec.

Abstract

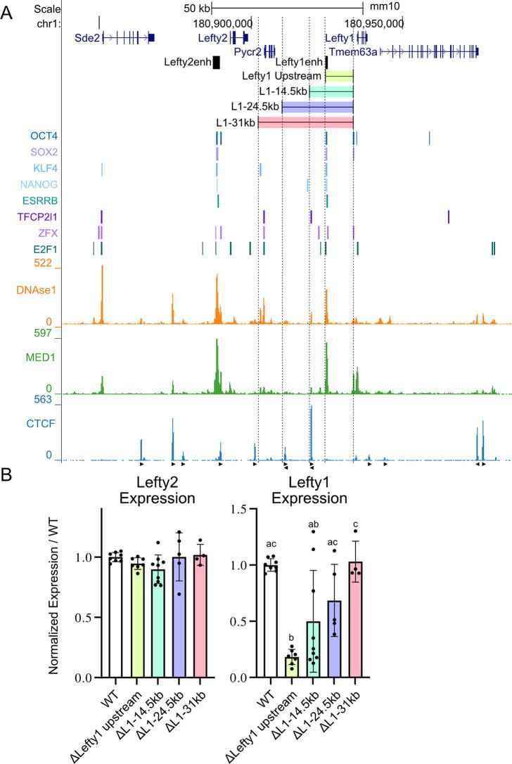
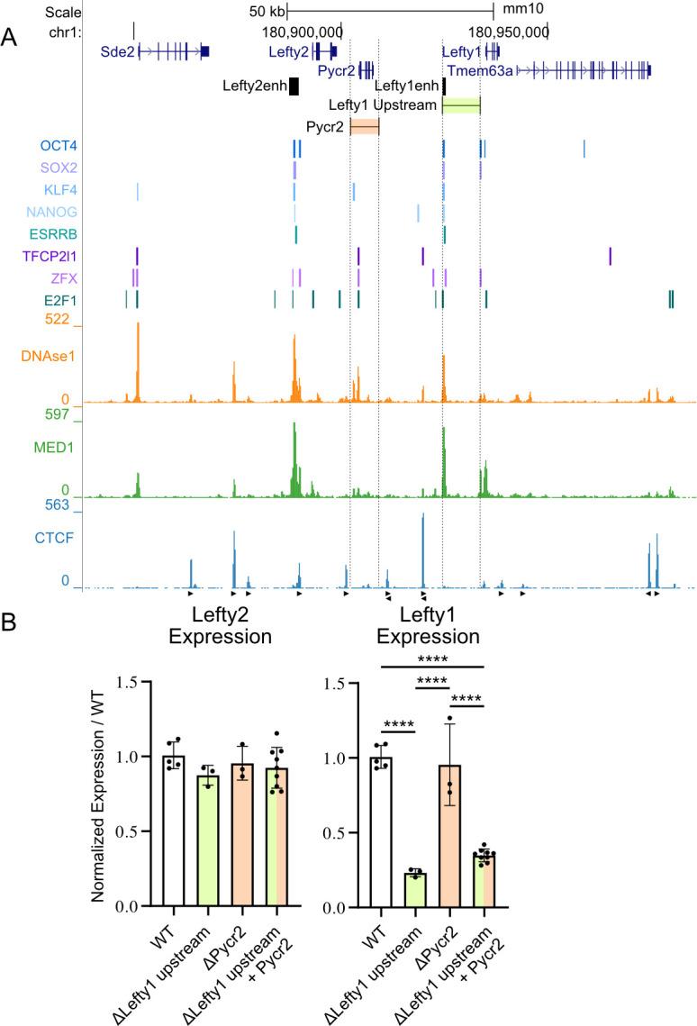
Enhancers play a critical role in regulating precise gene expression patterns essential for development and cellular identity; however, how gene-enhancer specificity is encoded within the genome is not clearly defined. To investigate how this specificity arises within topologically associated domains (TAD), we performed allele-specific genome editing of sequences surrounding the Lefty1 and Lefty2 paralogs in mouse embryonic stem cells. The Lefty genes arose from a tandem duplication event and these genes interact with each other in chromosome conformation capture assays which place these genes within the same TAD. Despite their physical proximity, we demonstrate that these genes are primarily regulated by separate enhancer elements. Through CRISPR-Cas9 mediated deletions to remove the intervening chromatin between the Lefty genes, we reveal a distance-dependent dosage effect of the Lefty2 enhancer on Lefty1 expression. These findings indicate a role for chromatin distance in insulating gene expression domains in the Lefty locus in the absence of architectural insulation.

摘要

增强子在调控对发育和细胞特性至关重要的精确基因表达模式中发挥着关键作用;然而,基因-增强子特异性在基因组中是如何编码的尚未明确界定。为了研究这种特异性如何在拓扑相关结构域(TAD)中产生,我们对小鼠胚胎干细胞中Lefty1和Lefty2旁系同源基因周围的序列进行了等位基因特异性基因组编辑。Lefty基因起源于串联重复事件,并且在染色体构象捕获实验中这些基因相互作用,从而将这些基因置于同一个TAD内。尽管它们在物理上相邻,但我们证明这些基因主要由独立的增强子元件调控。通过CRISPR-Cas9介导的缺失来去除Lefty基因之间的中间染色质,我们揭示了Lefty2增强子对Lefty1表达的距离依赖性剂量效应。这些发现表明在缺乏结构绝缘的情况下,染色质距离在隔离Lefty基因座中的基因表达结构域方面发挥作用。

https://cdn.ncbi.nlm.nih.gov/pmc/blobs/71d2/11676945/b2a467ff83f5/pgen.1011513.g001.jpg

文献AI研究员

20分钟写一篇综述,助力文献阅读效率提升50倍。

立即体验

用中文搜PubMed

大模型驱动的PubMed中文搜索引擎

马上搜索

文档翻译

学术文献翻译模型,支持多种主流文档格式。

立即体验