Suppr超能文献

容积调节性阴离子通道的调节改变对铂类化疗的敏感性。

Regulation of volume-regulated anion channels alters sensitivity to platinum chemotherapy.

作者信息

Feldman Lily Elizabeth R, Mohapatra Saswat, Jones Robert T, Scholtes Mathijs, Tilton Charlene B, Orman Michael V, Joshi Molishree, Deiter Cailin S, Broneske Travis P, Qu Fangyuan, Gutierrez Corazon, Ye Huihui, Clambey Eric T, Parker Sarah, Mahmoudi Tokameh, Zuiverloon Tahlita, Costello James C, Theodorescu Dan

机构信息

Department of Pharmacology, University of Colorado Anschutz Medical Campus, Aurora, CO, USA.

Cedars-Sinai Samuel Oschin Comprehensive Cancer Institute, Los Angeles, CA, USA.

出版信息

Sci Adv. 2024 Dec 13;10(50):eadr9364. doi: 10.1126/sciadv.adr9364.

Abstract

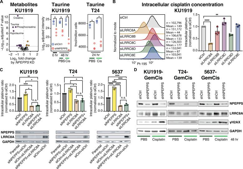
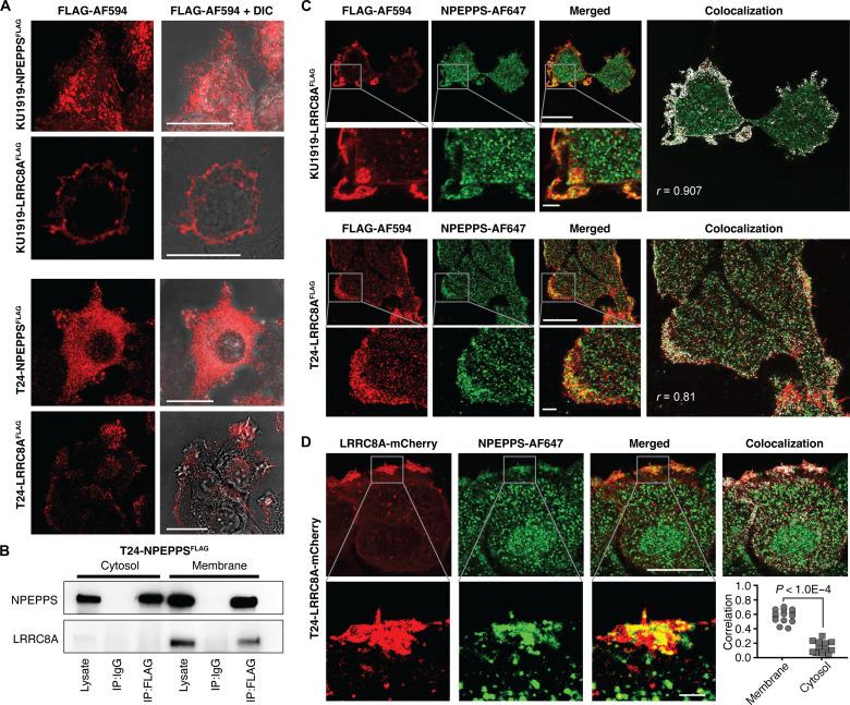
Cisplatin-based chemotherapy is used across many common tumor types, but resistance reduces the likelihood of long-term survival. We previously found the puromycin-sensitive aminopeptidase, NPEPPS, as a druggable driver of cisplatin resistance in vitro and in vivo and in patient-derived organoids. Here, we present a general mechanism where NPEPPS interacts with the volume-regulated anion channels (VRACs) to control cisplatin import into cells and thus regulate cisplatin response across a range of cancer types. We also find the NPEPPS/VRAC gene expression ratio is a predictive measure of cisplatin response in multiple cancer cohorts, showing the broad applicability of this mechanism. Our work describes a specific mechanism of cisplatin resistance, which, given the characteristics of NPEPPS as a drug target, has the potential to improve cancer patient outcomes. In addition, we describe an intracellular mechanism regulating VRAC activity, which is critical for volume regulation in normal cells - a finding with functional implications beyond cancer.

摘要

基于顺铂的化疗被用于多种常见肿瘤类型,但耐药性会降低长期存活的可能性。我们之前发现嘌呤霉素敏感氨基肽酶NPEPPS在体外、体内以及患者来源的类器官中是顺铂耐药的一个可成药驱动因素。在此,我们提出一种普遍机制,即NPEPPS与容积调节性阴离子通道(VRACs)相互作用,以控制顺铂进入细胞,从而调节多种癌症类型对顺铂的反应。我们还发现NPEPPS/VRAC基因表达比率是多个癌症队列中顺铂反应的一个预测指标,表明该机制具有广泛适用性。我们的工作描述了顺铂耐药的一种具体机制,鉴于NPEPPS作为药物靶点的特性,该机制有可能改善癌症患者的治疗结果。此外,我们描述了一种调节VRAC活性的细胞内机制,这对正常细胞的容积调节至关重要——这一发现的功能影响超出了癌症领域。

https://cdn.ncbi.nlm.nih.gov/pmc/blobs/13de/11641020/ede27c7e48c1/sciadv.adr9364-f1.jpg

文献AI研究员

20分钟写一篇综述,助力文献阅读效率提升50倍。

立即体验

用中文搜PubMed

大模型驱动的PubMed中文搜索引擎

马上搜索

文档翻译

学术文献翻译模型,支持多种主流文档格式。

立即体验