Suppr超能文献

三阴性乳腺癌中枢纽基因与内在无序区域的综合分析

Integrated analysis of hub genes and intrinsically disordered regions in triple-negative breast cancer.

作者信息

Iqbal Azhar, Ali Faisal, Ali Alharbi Sulaiman, Sajid Muhammad, Alfarraj Saleh, Hussain Momina, Siddique Tehmina, Mustaq Rakhshanda, Shafique Fakhra, Iqbal Muhammad Sarfaraz

机构信息

Department of Biotechnology, Faculty of Life Sciences, University of Okara, Okara 56300, Pakistan.

Department of Botany and Microbiology, College of Science, King Saud University, Riyadh 11451, Saudi Arabia.

出版信息

J Genet Eng Biotechnol. 2024 Dec;22(4):100408. doi: 10.1016/j.jgeb.2024.100408. Epub 2024 Aug 16.

Abstract

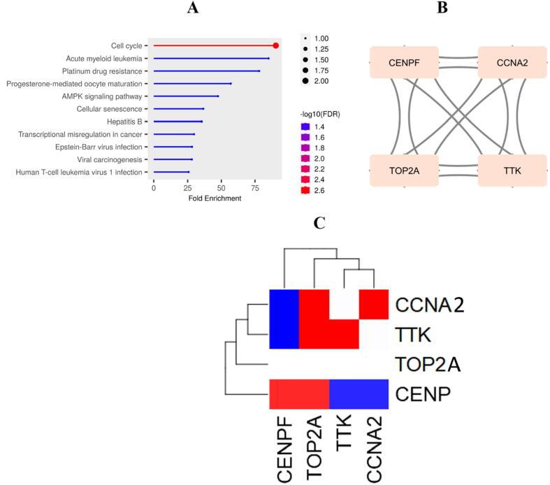
Triple-negative breast cancer (TNBC) is the most prevalent breast cancer subtype. Its prognosis is poor because there are no effective treatment targets. Despite several attempts, the molecular pathways of TNBC remain unknown, posing a significant clinical barrier in the search for viable targets. Two microarray datasets were used to identify possible targets for TNBC, GSE38959 and GSE45827, retrieved from the Gene Expression Omnibus (GEO) database. Differentially expressed genes (DEGs) in TNBC samples compared with normal samples were identified using the GEO2R program. KEGG pathway enrichment and Gene Ontology functions were assessed for DEG pathways and functional annotation using ShinyGO 0.77. The STRING database and Cytoscape program were used for protein-protein interaction (PPI) analysis. Furthermore, we evaluated the predictive significance of hub gene expression in TNBC patients using the GEPIA2 online tool. We developed a comprehensive technique to assess whether intrinsically disordered regions (IDRs) are present in the TNBC hub genes. There were 48 DEGs were identified, all of which were upregulated. A putative protein complex containing these four core genes was selected for further analysis. Breast cancer patients with TTK, TOP2A, CENPF, and CCNA2 upregulation had a poor prognosis; TTK and CCNA2 were partially disordered, whereas TOP2A and CENPF were primarily disordered, according to IDR analysis. According to our study, TOP2A and CENPF may be useful therapeutic targets for disruption of the TNBC PPI network.

摘要

三阴性乳腺癌(TNBC)是最常见的乳腺癌亚型。其预后较差,因为没有有效的治疗靶点。尽管进行了多次尝试,但TNBC的分子途径仍然未知,这在寻找可行靶点方面构成了重大的临床障碍。使用了两个微阵列数据集来识别TNBC的可能靶点,即从基因表达综合数据库(GEO)中检索到的GSE38959和GSE45827。使用GEO2R程序识别TNBC样本与正常样本中差异表达的基因(DEG)。使用ShinyGO 0.77评估DEG途径的KEGG通路富集和基因本体功能以及功能注释。STRING数据库和Cytoscape程序用于蛋白质-蛋白质相互作用(PPI)分析。此外,我们使用GEPIA2在线工具评估了枢纽基因表达在TNBC患者中的预测意义。我们开发了一种综合技术来评估TNBC枢纽基因中是否存在内在无序区域(IDR)。共鉴定出48个上调的DEG。选择了一个包含这四个核心基因的假定蛋白质复合物进行进一步分析。TTK、TOP2A、CENPF和CCNA2上调的乳腺癌患者预后较差;根据IDR分析,TTK和CCNA2部分无序,而TOP2A和CENPF主要无序。根据我们的研究,TOP2A和CENPF可能是破坏TNBC PPI网络的有用治疗靶点。

https://cdn.ncbi.nlm.nih.gov/pmc/blobs/3cd4/11378900/65dfea2faa6e/gr1.jpg

文献AI研究员

20分钟写一篇综述,助力文献阅读效率提升50倍。

立即体验

用中文搜PubMed

大模型驱动的PubMed中文搜索引擎

马上搜索

文档翻译

学术文献翻译模型,支持多种主流文档格式。

立即体验