Suppr超能文献

靶向CD7的促凋亡细胞外囊泡:T细胞血液系统恶性肿瘤治疗的新方法。

CD7-targeting pro-apoptotic extracellular vesicles: A novel approach for T-cell haematological malignancy therapy.

作者信息

Zhang Bei, Chen Jianqiang, Chen Jiming, Shen Yingying, Chen Yinghu, Wang Shibo, Zhang Chengyan, He Yuzhou, Feng Huajun, Wang Jiaoli, Cai Zhijian

机构信息

Department of Orthopaedics of the Second Affiliated Hospital and Institute of Immunology, Zhejiang University School of Medicine, Hangzhou, China.

Department of Blood Transfusion, The First Affiliated Hospital, Zhejiang University School of Medicine, Hangzhou, China.

出版信息

J Extracell Vesicles. 2024 Dec;13(12):e70025. doi: 10.1002/jev2.70025.

Abstract

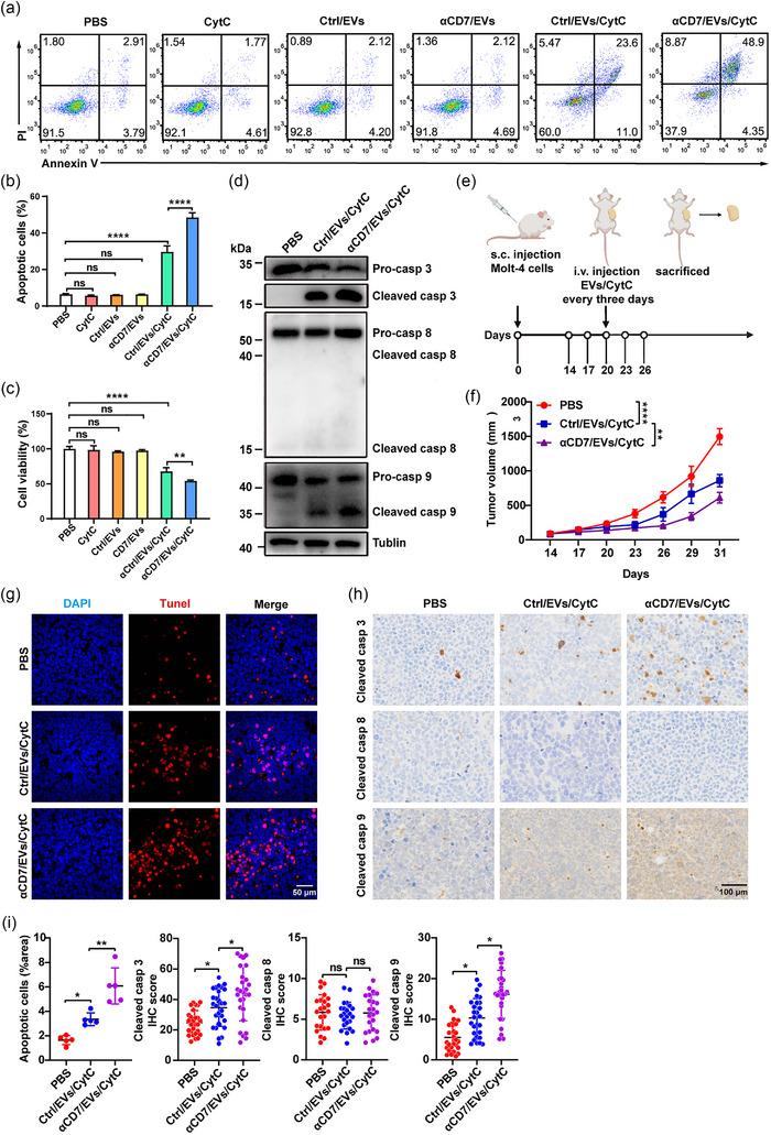
T-cell haematological malignancies progress rapidly and have a high mortality rate and effective treatments are still lacking. Here, we developed a drug delivery system utilizing 293T cell-derived extracellular vesicles (EVs) modified with an anti-CD7 single-chain variable fragment (αCD7/EVs). Given the challenges of chemotherapy resistance in patients with T-cell malignancy, we selected cytochrome C (CytC) and Bcl2 siRNA (siBcl2) as therapeutic agents and loaded them into αCD7/EVs (αCD7/EVs/CytC/siBcl2). We found that αCD7/EVs efficiently targeted and were internalized by human T-ALL Molt-4 cells. In addition, the interaction between αCD7 and CD7 switched the EV entry pathway in Molt-4 cells from macropinocytosis-dependent endocytosis to clathrin-mediated endocytosis, thereby reducing EV-lysosome colocalization, ultimately improving CytC delivery efficiency and increasing the cytotoxicity of nascent EVs from EV-treated Molt-4 cells. Notably, αCD7/EVs/CytC/siBcl2 demonstrated similar efficacy against both Molt-4 and chemotherapy-resistant Molt-4 cells (CR-Molt-4). Furthermore, αCD7/EVs/CytC/siBcl2 exhibited high safety, low immunogenicity and minimal impact on human T cells. Therefore, αCD7/EVs/CytC/siBcl2 are promising therapeutic approaches for treating CD7 T-cell malignancies.

摘要

T细胞血液系统恶性肿瘤进展迅速,死亡率高,目前仍缺乏有效的治疗方法。在此,我们开发了一种药物递送系统,利用用抗CD7单链可变片段修饰的293T细胞衍生的细胞外囊泡(αCD7/EVs)。鉴于T细胞恶性肿瘤患者化疗耐药的挑战,我们选择细胞色素C(CytC)和Bcl2小干扰RNA(siBcl2)作为治疗剂,并将它们装载到αCD7/EVs中(αCD7/EVs/CytC/siBcl2)。我们发现αCD7/EVs能有效地靶向人T细胞急性淋巴细胞白血病Molt-4细胞并被其内化。此外,αCD7与CD7之间的相互作用将Molt-4细胞中EV的进入途径从巨胞饮依赖性内吞作用转变为网格蛋白介导的内吞作用,从而减少了EV与溶酶体的共定位,最终提高了CytC的递送效率,并增加了经EV处理的Molt-4细胞产生的新生EV的细胞毒性。值得注意的是,αCD7/EVs/CytC/siBcl2对Molt-4细胞和化疗耐药的Molt-4细胞(CR-Molt-4)均显示出相似的疗效。此外,αCD7/EVs/CytC/siBcl2表现出高安全性、低免疫原性以及对人T细胞的影响最小。因此,αCD7/EVs/CytC/siBcl2是治疗CD7 T细胞恶性肿瘤的有前景的治疗方法。

https://cdn.ncbi.nlm.nih.gov/pmc/blobs/5b5c/11647336/8787113192f8/JEV2-13-e70025-g002.jpg

文献AI研究员

20分钟写一篇综述,助力文献阅读效率提升50倍。

立即体验

用中文搜PubMed

大模型驱动的PubMed中文搜索引擎

马上搜索

文档翻译

学术文献翻译模型,支持多种主流文档格式。

立即体验