Suppr超能文献

揭示Smyd-2在脑缺血/再灌注后海马神经元细胞质中Nrf-2隔离和铁死亡诱导中的作用。

Unveiling Smyd-2's Role in Cytoplasmic Nrf-2 Sequestration and Ferroptosis Induction in Hippocampal Neurons After Cerebral Ischemia/Reperfusion.

作者信息

Liu Daohang, Zhu Yizhun

机构信息

School of Pharmacy, Shanghai Key Laboratory of Bioactive Small Molecules, Fudan University, Shanghai 201203, China.

School of Pharmacy, Macau University of Science and Technology, Macau 999078, China.

出版信息

Cells. 2024 Nov 28;13(23):1969. doi: 10.3390/cells13231969.

Abstract

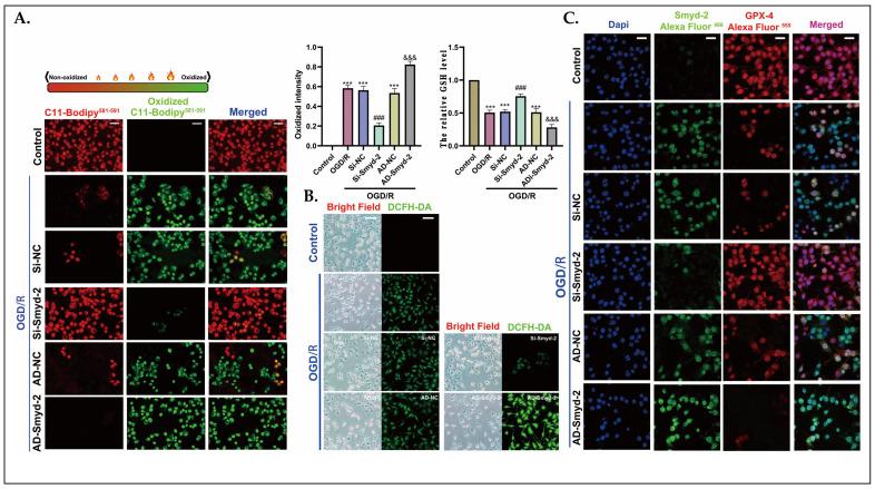
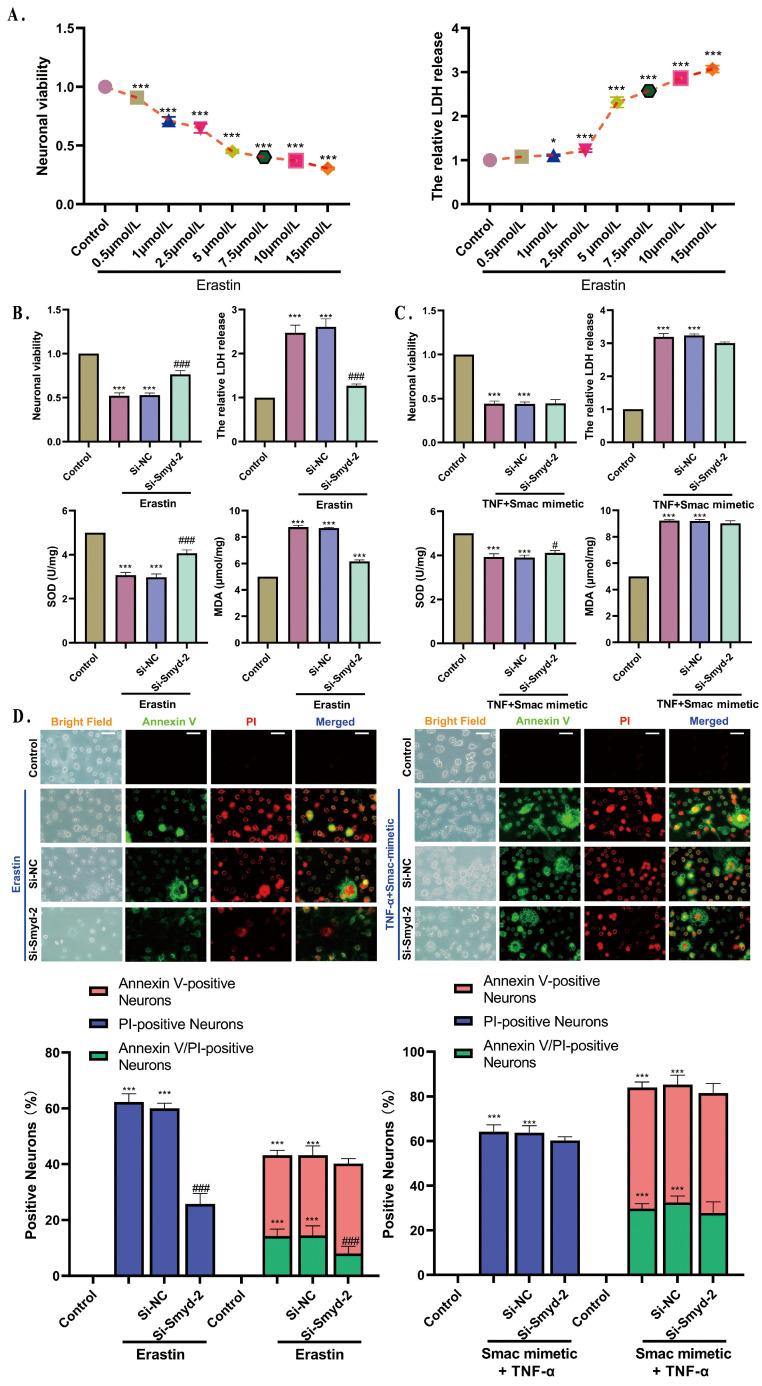
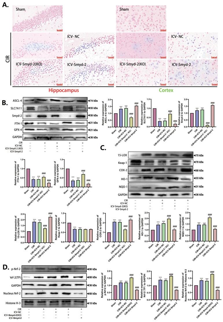
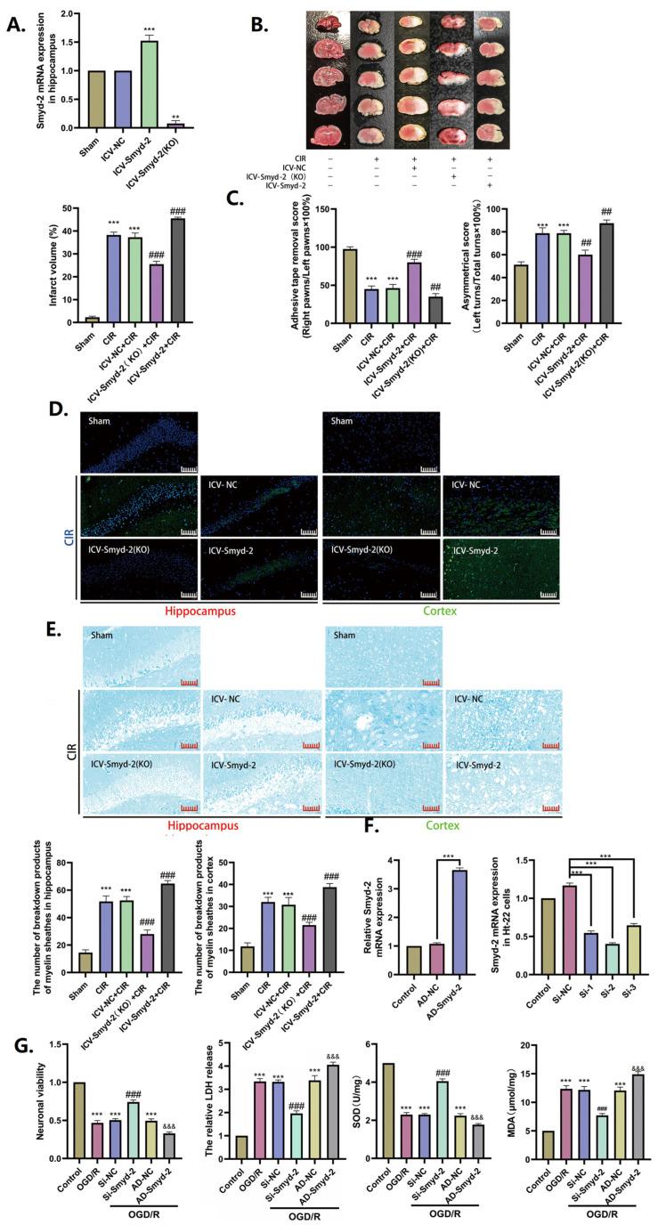
SET and MYND Domain-Containing 2 (Smyd-2), a specific protein lysine methyltransferase (PKMT), influences both histones and non-histones. Its role in cerebral ischemia/reperfusion (CIR), particularly in ferroptosis-a regulated form of cell death driven by lipid peroxidation-remains poorly understood. This study identifies the expression of Smyd-2 in the brain and investigates its relationship with neuronal programmed cell death (PCD). We specifically investigated how Smyd-2 regulates ferroptosis in CIR through its interaction with the Nuclear Factor Erythroid-2-related Factor-2 (Nrf-2)/Kelch-like ECH-associated protein (Keap-1) pathway. Smyd-2 knockout protects HT-22 cells from Erastin-induced ferroptosis but not TNF-α + Smac-mimetic-induced apoptosis/necroptosis. This neuroprotective effect of Smyd-2 knockout in HT-22 cells after Oxygen-Glucose Deprivation/Reperfusion (OGD/R) was reversed by Erastin. Smyd-2 knockout in HT-22 cells shows neuroprotection primarily via the Nuclear Factor Erythroid-2-related Factor-2 (Nrf-2)/Kelch-like ECH-associated protein (Keap-1) pathway, despite the concurrent upregulation of Smyd-2 and Nrf-2 observed in both the middle cerebral artery occlusion (MCAO) and OGD/R models. Interestingly, vivo experiments demonstrated that Smyd-2 knockout significantly reduced ferroptosis and lipid peroxidation in hippocampal neurons following CIR. Moreover, the Nrf-2 inhibitor ML-385 abolished the neuroprotective effects of Smyd-2 knockout, confirming the pivotal role of Nrf-2 in ferroptosis regulation. Cycloheximide (CHX) fails to reduce Nrf-2 expression in Smyd-2 knockout HT-22 cells. Smyd-2 knockout suppresses Nrf-2 lysine methylation, thereby promoting the Nrf-2/Keap-1 pathway without affecting the PKC-δ/Nrf-2 pathway. Conversely, Smyd-2 overexpression disrupts Nrf-2 nuclear translocation, exacerbating ferroptosis and oxidative stress, highlighting its dual regulatory role. This study underscores Smyd-2's potential for ischemic stroke treatment by disrupting the Smyd-2/Nrf-2-driven antioxidant capacity, leading to hippocampal neuronal ferroptosis. By clarifying the intricate interplay between ferroptosis and oxidative stress via the Nrf-2/Keap-1 pathway, our findings provide new insights into the molecular mechanisms of CIR and identify Smyd-2 as a promising therapeutic target.

摘要

含SET和MYND结构域蛋白2(Smyd-2)是一种特定的蛋白质赖氨酸甲基转移酶(PKMT),可影响组蛋白和非组蛋白。其在脑缺血/再灌注(CIR)中的作用,尤其是在铁死亡(一种由脂质过氧化驱动的程序性细胞死亡形式)中的作用,仍知之甚少。本研究确定了Smyd-2在脑中的表达,并研究了其与神经元程序性细胞死亡(PCD)的关系。我们具体研究了Smyd-2如何通过与核因子红细胞2相关因子2(Nrf-2)/ Kelch样ECH相关蛋白(Keap-1)途径相互作用来调节CIR中的铁死亡。Smyd-2基因敲除可保护HT-22细胞免受埃拉斯汀诱导的铁死亡,但不能保护其免受TNF-α+ Smac模拟物诱导的凋亡/坏死性凋亡。埃拉斯汀可逆转氧糖剥夺/再灌注(OGD/R)后Smyd-2基因敲除对HT-22细胞的这种神经保护作用。HT-22细胞中Smyd-2基因敲除主要通过核因子红细胞2相关因子2(Nrf-2)/ Kelch样ECH相关蛋白(Keap-1)途径显示神经保护作用,尽管在大脑中动脉闭塞(MCAO)和OGD/R模型中均观察到Smyd-2和Nrf-2同时上调。有趣的是,体内实验表明,Smyd-2基因敲除可显著降低CIR后海马神经元中的铁死亡和脂质过氧化。此外,Nrf-2抑制剂ML-385消除了Smyd-2基因敲除的神经保护作用,证实了Nrf-2在铁死亡调节中的关键作用。环己酰亚胺(CHX)未能降低Smyd-2基因敲除的HT-22细胞中Nrf-2的表达。Smyd-2基因敲除可抑制Nrf-2赖氨酸甲基化,从而促进Nrf-2/Keap-1途径,而不影响PKC-δ/Nrf-2途径。相反,Smyd-2过表达会破坏Nrf-2的核转位,加剧铁死亡和氧化应激,突出了其双重调节作用。本研究强调了Smyd-2通过破坏Smyd-2/Nrf-2驱动的抗氧化能力来治疗缺血性中风的潜力,从而导致海马神经元铁死亡。通过阐明铁死亡与氧化应激之间通过Nrf-2/Keap-1途径的复杂相互作用,我们的研究结果为CIR的分子机制提供了新的见解,并确定Smyd-2为一个有前景的治疗靶点。

https://cdn.ncbi.nlm.nih.gov/pmc/blobs/4e99/11639856/c6dd83a758d4/cells-13-01969-g001.jpg

文献AI研究员

20分钟写一篇综述,助力文献阅读效率提升50倍。

立即体验

用中文搜PubMed

大模型驱动的PubMed中文搜索引擎

马上搜索

文档翻译

学术文献翻译模型,支持多种主流文档格式。

立即体验