Suppr超能文献

机器学习与单细胞转录组测序数据集的整合揭示了肿瘤相关中性粒细胞对胃癌免疫微环境和免疫治疗结果的影响。

Machine Learning Integration with Single-Cell Transcriptome Sequencing Datasets Reveals the Impact of Tumor-Associated Neutrophils on the Immune Microenvironment and Immunotherapy Outcomes in Gastric Cancer.

作者信息

Zhang Jingcheng, Zhang Mingsi, Lou Jiaheng, Wu Linyue, Zhang Shuo, Liu Xiaojuan, Ke Yani, Zhao Sicheng, Song Zhiyuan, Bai Xing, Cai Yan, Jiang Tao, Zhang Guangji

机构信息

School of Basic Medical Sciences, Zhejiang Chinese Medical University, Hangzhou 310053, China.

Zhejiang Key Laboratory of Blood-Stasis-Toxin Syndrome, Zhejiang Chinese Medical University, Hangzhou 310053, China.

出版信息

Int J Mol Sci. 2024 Nov 26;25(23):12715. doi: 10.3390/ijms252312715.

Abstract

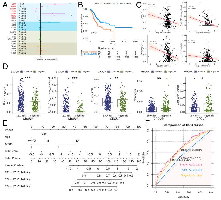
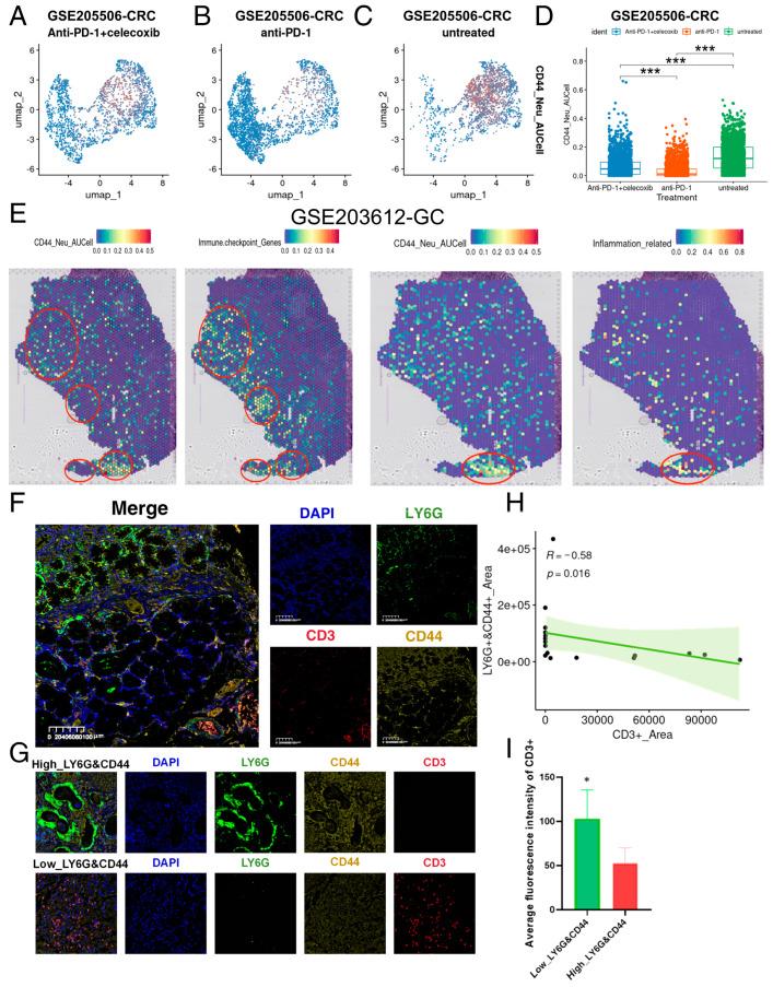
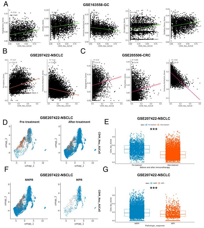
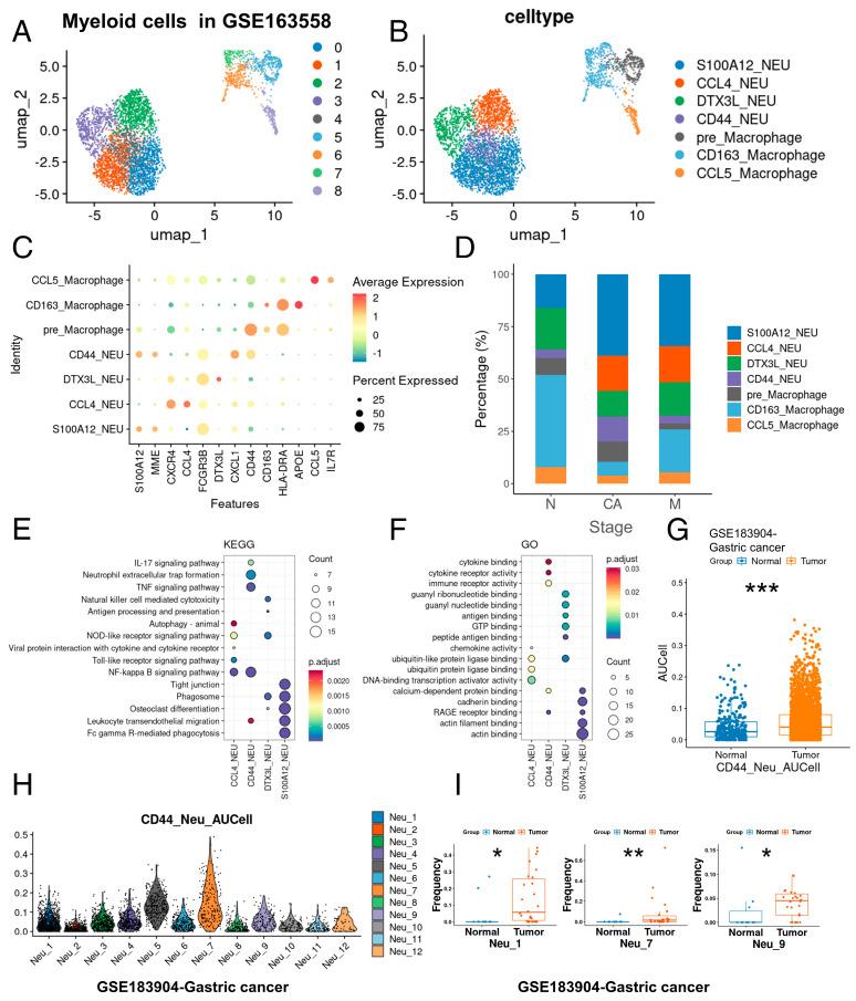
The characteristics of neutrophils play a crucial role in defining the tumor inflammatory environment. However, the function of tumor-associated neutrophils (TANs) in tumor immunity and their response to immune checkpoint inhibitors (ICIs) remains incompletely understood. By analyzing single-cell RNA sequencing data from over 600,000 cells in gastric cancer (GSE163558 and GSE183904), colorectal cancer (GSE205506), and lung cancer (GSE207422), we identified neutrophil subsets in primary gastric cancer that are associated with the treatment response to ICIs. Specifically, we focused on neutrophils with high expression of (CD44_NEU), which are abundant during tumor progression and exert significant influence on the gastric cancer immune microenvironment. Machine learning analysis revealed 22 core genes associated with CD44_NEU, impacting inflammation, proliferation, migration, and oxidative stress. In addition, multiple immunofluorescence staining and gastric cancer spatial transcriptome data (GSE203612) showed a correlation between CD44_NEU and T-cell infiltration in gastric cancer tissues. A risk score model derived from seven essential genes (, , , , , , and ) showed better predictive capability for patient survival compared to clinical features alone, and integrating these scores with clinical variables resulted in a prognostic nomogram. Overall, this study highlights the heterogeneity of TANs, particularly the CD44_NEU critical influence on immunotherapy outcomes, paving the way for personalized treatment strategies.

摘要

中性粒细胞的特性在定义肿瘤炎症环境中起着关键作用。然而,肿瘤相关中性粒细胞(TANs)在肿瘤免疫中的功能及其对免疫检查点抑制剂(ICIs)的反应仍未完全了解。通过分析来自胃癌(GSE163558和GSE183904)、结直肠癌(GSE205506)和肺癌(GSE207422)的60多万个细胞的单细胞RNA测序数据,我们在原发性胃癌中鉴定出与ICIs治疗反应相关的中性粒细胞亚群。具体而言,我们关注高表达(CD44_NEU)的中性粒细胞,它们在肿瘤进展过程中大量存在,并对胃癌免疫微环境产生重大影响。机器学习分析揭示了22个与CD44_NEU相关的核心基因,影响炎症、增殖、迁移和氧化应激。此外,多重免疫荧光染色和胃癌空间转录组数据(GSE203612)显示CD44_NEU与胃癌组织中T细胞浸润之间存在相关性。由七个关键基因(、、、、、和)推导的风险评分模型对患者生存的预测能力优于单独的临床特征,将这些评分与临床变量相结合产生了一个预后列线图。总体而言,本研究突出了TANs的异质性,特别是CD44_NEU对免疫治疗结果的关键影响,为个性化治疗策略铺平了道路。

https://cdn.ncbi.nlm.nih.gov/pmc/blobs/e0b1/11641192/31b01aad6a18/ijms-25-12715-g001.jpg

文献AI研究员

20分钟写一篇综述,助力文献阅读效率提升50倍。

立即体验

用中文搜PubMed

大模型驱动的PubMed中文搜索引擎

马上搜索

文档翻译

学术文献翻译模型,支持多种主流文档格式。

立即体验