Suppr超能文献

仅婴儿重排型白血病对沃拉替尼抑制波罗样激酶1(PLK-1)敏感。

Only Infant -Rearranged Leukemia Is Susceptible to an Inhibition of Polo-like Kinase 1 (PLK-1) by Volasertib.

作者信息

Fischer Jacqueline, Erkner Estelle, Radszuweit Pia, Hentrich Thomas, Keppeler Hildegard, Korkmaz Fulya, Schulze-Hentrich Julia, Fitzel Rahel, Lengerke Claudia, Schneidawind Dominik, Schneidawind Corina

机构信息

Department of Medicine II, University Hospital Tuebingen, Eberhard Karls University, 72074 Tuebingen, Germany.

Department of Medical Oncology and Hematology, University Hospital Zurich, 8091 Zurich, Switzerland.

出版信息

Int J Mol Sci. 2024 Nov 27;25(23):12760. doi: 10.3390/ijms252312760.

Abstract

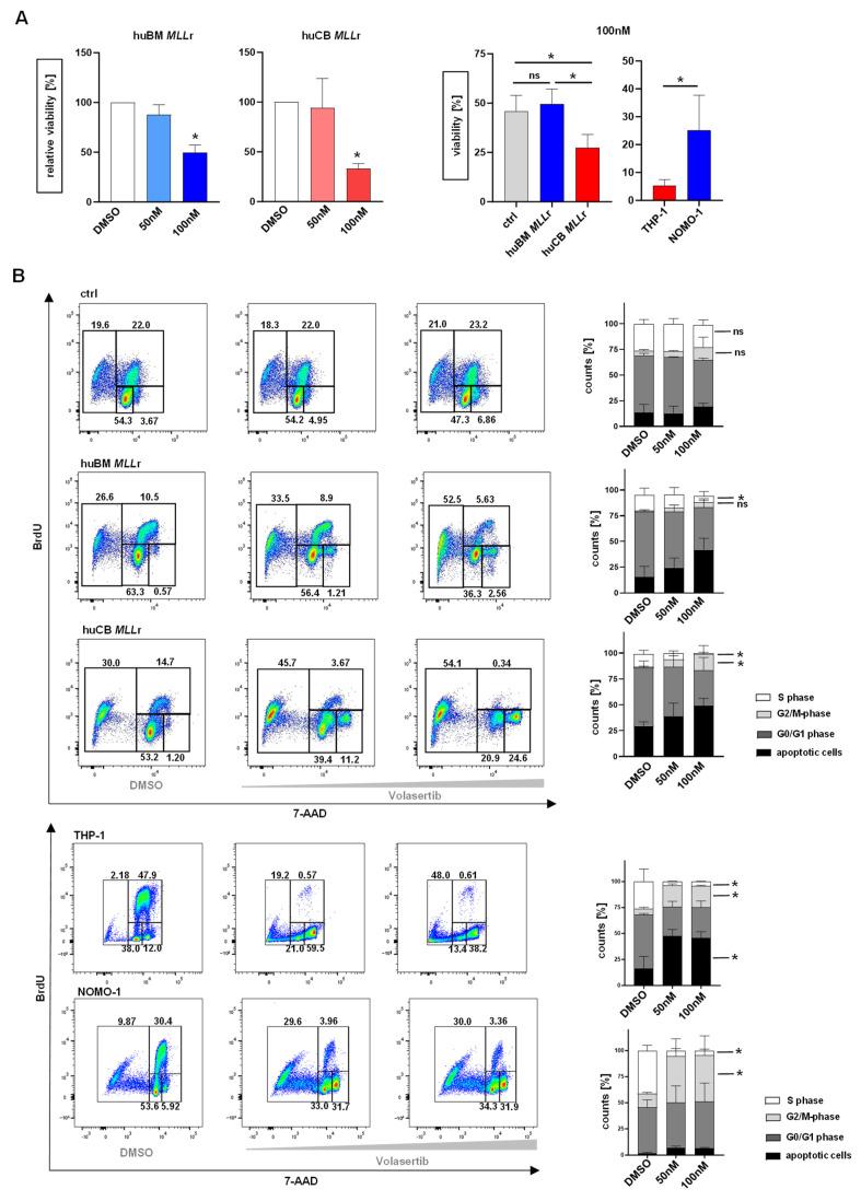
-rearranged (r) leukemia is characterized by a poor prognosis. Depending on the cell of origin, it differs in the aggressiveness and therapy response. For instance, in adults, volasertib blocking Polo-like kinase 1 (PLK-1) exhibited limited success. Otherwise, PLK-1 characterizes an infant r signature, indicating potential sensitivity. By using our CRISPR/Cas9 r model in CD34+ cells from human cord blood (huCB) and bone marrow (huBM) mimicking the infant and adult patient diseases, we were able to shed light on this phenomenon. The mRNA level was significantly increased in our huCB compared to the huBM model, which was underpinned by analyzing infant and adult r leukemia patients. Importantly, the expression levels correlated with a functional response. Volasertib induced a significant dose-dependent decrease in proliferation and cell cycle arrest, most pronounced in the infant model. Mechanistically, upon volasertib treatment, we uncovered negative feedback only in the huBM model by compensatory upregulation of and related genes like involved in mitosis. Importantly, the poor response could be overcome by a combinatorial strategy with alisertib, an Aurora kinase A inhibitor. Our study emphasizes the importance of considering the cell of origin in therapeutic decision-making and provides the rationale for evaluating volasertib and alisertib in r leukemia.

摘要

重排(r)白血病的特点是预后不良。根据起源细胞的不同,其侵袭性和对治疗的反应也有所差异。例如,在成人中,沃拉替尼阻断极光激酶1(PLK-1)的效果有限。否则,PLK-1是婴儿r型白血病的特征之一,表明可能具有敏感性。通过使用我们在来自人类脐带血(huCB)和骨髓(huBM)的CD34+细胞中构建的CRISPR/Cas9 r模型来模拟婴儿和成人患者的疾病,我们得以阐明这一现象。与huBM模型相比,我们的huCB模型中的mRNA水平显著升高,这在对婴儿和成人r型白血病患者的分析中得到了证实。重要的是,表达水平与功能反应相关。沃拉替尼诱导了增殖的显著剂量依赖性降低和细胞周期停滞,在婴儿模型中最为明显。从机制上讲,在沃拉替尼治疗后,我们发现只有在huBM模型中通过有丝分裂相关基因如的代偿性上调才出现负反馈。重要的是,与极光激酶A抑制剂阿利塞替尼的联合策略可以克服这种不良反应。我们的研究强调了在治疗决策中考虑起源细胞的重要性,并为评估沃拉替尼和阿利塞替尼在r型白血病中的应用提供了理论依据。

https://cdn.ncbi.nlm.nih.gov/pmc/blobs/115f/11641557/16dca8f0960d/ijms-25-12760-g001.jpg

文献AI研究员

20分钟写一篇综述,助力文献阅读效率提升50倍。

立即体验

用中文搜PubMed

大模型驱动的PubMed中文搜索引擎

马上搜索

文档翻译

学术文献翻译模型,支持多种主流文档格式。

立即体验