Suppr超能文献

与仅元转录本外显子突变相关的先天性肌联蛋白病

Congenital Titinopathies Linked to Mutations in Metatranscript-Only Exons.

作者信息

Perrin Aurélien, Garcia-Uzquiano Rocio, Stojkovic Tanya, Tard Céline, Metay Corinne, Bergougnoux Anne, Van Goethem Charles, Thèze Corinne, Larrieux Marion, Faure-Gautron Héloise, Laporte Jocelyn, Lefebvre Guillaume, Krahn Martin, Juntas-Morales Raul, Koenig Michel, Quijano-Roy Susana, Carlier Robert-Yves, Cossée Mireille

机构信息

Laboratoire de Génétique Moléculaire, Centre Hospitalier Universitaire de Montpellier, 34093 Montpellier, France.

PhyMedExp, INSERM, CNRS, Université de Montpellier, 34093 Montpellier, France.

出版信息

Int J Mol Sci. 2024 Dec 3;25(23):12994. doi: 10.3390/ijms252312994.

Abstract

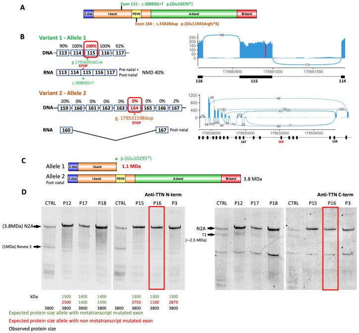
Congenital titinopathies reported to date show autosomal recessive inheritance and are caused by a variety of genomic variants, most of them located in metatranscript (MTT)-only exons. The aim of this study was to describe additional patients and establish robust genotype-phenotype associations in titinopathies. This study involved analyzing molecular, clinical, pathological, and muscle imaging features in 20 patients who had at least one pathogenic or likely pathogenic variant in MTT-only exons, with onset occurring antenatally or in the early postnatal stages. The 20 patients with recessive inheritance exhibited a heterogeneous range of phenotypes. These included fetal lethality, progressive weakness, cardiac or respiratory complications, hyper-CKemia, or dystrophic muscle biopsies. MRI revealed variable abnormalities in different muscles. All patients presented severe congenital myopathy at birth, characterized by arthrogryposis (either multiplex or axial-distal) or neonatal hypotonia in most cases. This study provides detailed genotype-phenotype correlations in congenital titinopathies caused by mutations in MTT-only exons. The findings highlight the variability in clinical presentation and the severity of phenotypes associated with these specific genetic alterations. RNA-seq analyses provided valuable insights into the molecular consequences of variants, particularly in relation to splicing defects and nonsense-mediated RNA decay. In conclusion, this study reinforces the genotype-phenotype correlations between congenital myopathies and variants in MTT-only exons, improves their molecular diagnosis, and provides a better understanding of their pathophysiology.

摘要

迄今为止报道的先天性肌联蛋白病呈常染色体隐性遗传,由多种基因组变异引起,其中大多数位于仅含间转录本(MTT)的外显子中。本研究的目的是描述更多患者,并在肌联蛋白病中建立可靠的基因型-表型关联。本研究涉及分析20例患者的分子、临床、病理和肌肉影像学特征,这些患者在仅含MTT的外显子中至少有一个致病或可能致病的变异,发病于产前或产后早期。这20例隐性遗传患者表现出一系列异质性的表型。这些表型包括胎儿致死、进行性肌无力、心脏或呼吸并发症、高肌酸激酶血症或营养不良性肌肉活检。MRI显示不同肌肉存在可变异常。所有患者出生时均表现为严重先天性肌病,多数病例以多关节挛缩(多发或轴-远端)或新生儿肌张力低下为特征。本研究提供了由仅含MTT的外显子突变引起的先天性肌联蛋白病详细的基因型-表型相关性。这些发现突出了临床表现的变异性以及与这些特定基因改变相关的表型严重程度。RNA测序分析为变异的分子后果提供了有价值的见解,特别是与剪接缺陷和无义介导的RNA降解有关。总之,本研究加强了先天性肌病与仅含MTT的外显子变异之间的基因型-表型相关性,改善了它们的分子诊断,并更好地理解了它们的病理生理学。

https://cdn.ncbi.nlm.nih.gov/pmc/blobs/101d/11641062/5f8f4a28cfd0/ijms-25-12994-g001.jpg

文献AI研究员

20分钟写一篇综述,助力文献阅读效率提升50倍。

立即体验

用中文搜PubMed

大模型驱动的PubMed中文搜索引擎

马上搜索

文档翻译

学术文献翻译模型,支持多种主流文档格式。

立即体验