Suppr超能文献

富马酸二甲酯、富马酸单甲酯和大麻二酚对神经元和小胶质细胞的神经保护和抗炎作用

Neuroprotective and Anti-Inflammatory Effects of Dimethyl Fumarate, Monomethyl Fumarate, and Cannabidiol in Neurons and Microglia.

作者信息

Sánchez-Sanz Alicia, Coronado-Albi María José, Muñoz-Viana Rafael, García-Merino Antonio, Sánchez-López Antonio J

机构信息

Neuroimmunology Unit, Instituto de Investigación Sanitaria Puerta de Hierro-Segovia de Arana, 28222 Madrid, Spain.

Confocal Microscopy Core Facility, Instituto de Investigación Sanitaria Puerta de Hierro-Segovia de Arana, 28222 Madrid, Spain.

出版信息

Int J Mol Sci. 2024 Dec 5;25(23):13082. doi: 10.3390/ijms252313082.

Abstract

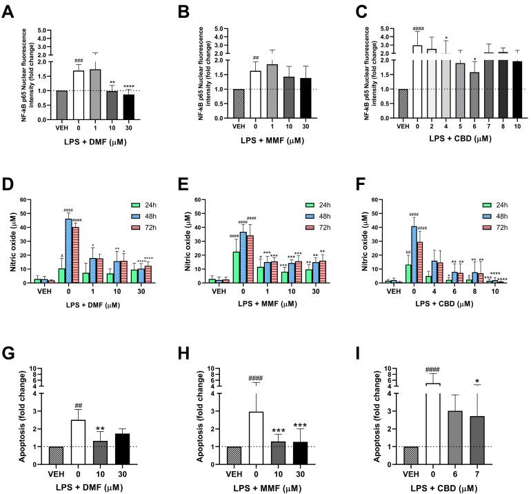
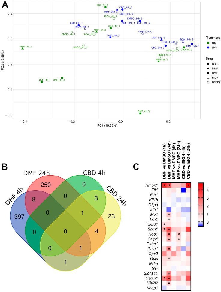
Dimethyl fumarate (DMF) is an immunomodulatory treatment for multiple sclerosis (MS) that can cross the blood-brain barrier, presenting neuroprotective potential. Its mechanism of action is not fully understood, and there is a need to characterize whether DMF or its bioactive metabolite monomethyl fumarate (MMF) exerts neuroprotective properties. Moreover, the combination of adjuvant agents such as cannabidiol (CBD) could be relevant to enhance neuroprotection. The aim of this study was to compare the neuroprotective and immunomodulatory effects of DMF, MMF, and CBD in neurons and microglia in vitro. We found that DMF and CBD, but not MMF, activated the Nrf2 antioxidant pathway in neurons. Similarly, only DMF and CBD, but not MMF, prevented the LPS-induced activation of the inflammatory pathway NF-kB in microglia. Additionally, the three drugs inhibited the production of nitric oxide in microglia and protected neurons against apoptosis. Transcriptomically, DMF modulated a greater number of inflammatory and Nrf2-related genes compared to MMF and CBD in both neurons and microglia. Our results show that DMF and MMF, despite being structurally related, present differences in their mechanisms of action that could be relevant for the achievement of neuroprotection in MS patients. Additionally, CBD shows potential as a neuroprotective agent.

摘要

富马酸二甲酯(DMF)是一种用于治疗多发性硬化症(MS)的免疫调节药物,它能够穿过血脑屏障,具有神经保护潜力。其作用机制尚未完全明确,因此有必要确定是DMF还是其生物活性代谢产物单甲基富马酸酯(MMF)发挥神经保护特性。此外,大麻二酚(CBD)等佐剂的联合使用可能与增强神经保护作用相关。本研究的目的是在体外比较DMF、MMF和CBD对神经元和小胶质细胞的神经保护和免疫调节作用。我们发现,DMF和CBD而非MMF能激活神经元中的Nrf2抗氧化途径。同样,只有DMF和CBD而非MMF能阻止脂多糖(LPS)诱导的小胶质细胞中炎症途径NF-κB的激活。此外,这三种药物均抑制小胶质细胞中一氧化氮的产生,并保护神经元免受凋亡。在转录组学方面,与MMF和CBD相比,DMF在神经元和小胶质细胞中调节了更多与炎症和Nrf2相关的基因。我们的结果表明,DMF和MMF尽管结构相关,但其作用机制存在差异,这可能与MS患者神经保护的实现有关。此外,CBD显示出作为神经保护剂的潜力。

https://cdn.ncbi.nlm.nih.gov/pmc/blobs/d40c/11642486/a2237dd3ea55/ijms-25-13082-g001.jpg

文献AI研究员

20分钟写一篇综述,助力文献阅读效率提升50倍。

立即体验

用中文搜PubMed

大模型驱动的PubMed中文搜索引擎

马上搜索

文档翻译

学术文献翻译模型,支持多种主流文档格式。

立即体验