Suppr超能文献

囊性纤维化跨膜传导调节因子(CFTR)抑制PDX1轴以调控胰腺导管细胞命运。

CFTR represses a PDX1 axis to govern pancreatic ductal cell fate.

作者信息

Rotti Pavana G, Yi Yaling, Gasser Grace, Yuan Feng, Sun Xingshen, Apak-Evans Idil, Wu Peipei, Liu Guangming, Choi Soon, Reeves Rosie, Scioneaux Attilina E, Zhang Yulong, Winter Michael, Liang Bo, Cunicelli Nathan, Uc Aliye, Norris Andrew W, Sussel Lori, Wells Kristen L, Engelhardt John F

机构信息

Whitehead Institute, MIT, Cambridge, MA, USA.

Department of Anatomy and Cell Biology, Carver College of Medicine, University of Iowa, Iowa City, IA, USA.

出版信息

iScience. 2024 Nov 15;27(12):111393. doi: 10.1016/j.isci.2024.111393. eCollection 2024 Dec 20.

Abstract

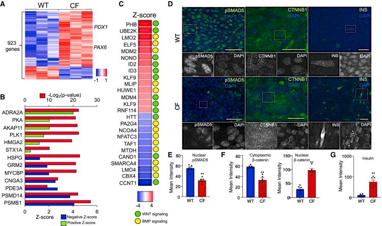
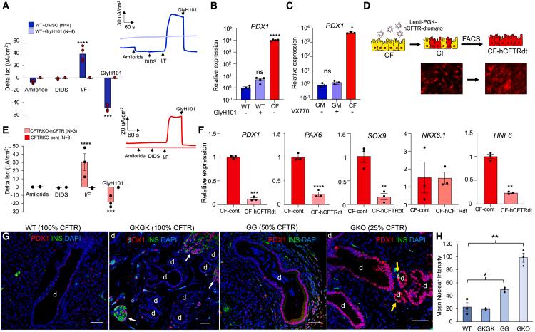
Inflammation, acinar atrophy, and ductal hyperplasia drive pancreatic remodeling in newborn cystic fibrosis (CF) ferrets lacking a functional cystic fibrosis conductance regulator (CFTR) channel. These changes are associated with a transient phase of glucose intolerance that involves islet destruction and subsequent regeneration near hyperplastic ducts. The phenotypic changes in CF ductal epithelium and their impact on islet function are unknown. Using bulk RNA sequencing (RNA-seq), single-cell RNA sequencing (scRNA-seq), and assay for transposase-accessible chromatin using sequencing (ATAC-seq) on CF ferret models, we demonstrate that ductal CFTR protein constrains PDX1 expression by maintaining PTEN and GSK3β activation. In the absence of CFTR protein, centroacinar cells adopted a bipotent progenitor-like state associated with enhanced WNT/β-Catenin, transforming growth factor β (TGF-β), and AKT signaling. We show that the level of CFTR protein, not its channel function, regulates PDX1 expression. Thus, this study has discovered a cell-autonomous CFTR-dependent mechanism by which mutations that produced little to no protein could impact pancreatic exocrine/endocrine remodeling in people with CF.

摘要

在缺乏功能性囊性纤维化跨膜传导调节因子(CFTR)通道的新生囊性纤维化(CF)雪貂中,炎症、腺泡萎缩和导管增生驱动胰腺重塑。这些变化与葡萄糖不耐受的短暂阶段相关,该阶段涉及胰岛破坏以及随后在增生导管附近的再生。CF导管上皮的表型变化及其对胰岛功能的影响尚不清楚。通过对CF雪貂模型进行批量RNA测序(RNA-seq)、单细胞RNA测序(scRNA-seq)和转座酶可及染色质测序分析(ATAC-seq),我们证明导管CFTR蛋白通过维持PTEN和GSK3β的激活来抑制PDX1表达。在缺乏CFTR蛋白的情况下,中央腺泡细胞呈现出一种双能祖细胞样状态,与增强的WNT/β-连环蛋白、转化生长因子β(TGF-β)和AKT信号传导相关。我们表明,CFTR蛋白的水平而非其通道功能调节PDX1表达。因此,本研究发现了一种细胞自主的CFTR依赖性机制,通过该机制,几乎不产生或不产生蛋白质的突变可能会影响CF患者的胰腺外分泌/内分泌重塑。

https://cdn.ncbi.nlm.nih.gov/pmc/blobs/61d1/11647141/462ce870f339/fx1.jpg

文献AI研究员

20分钟写一篇综述,助力文献阅读效率提升50倍。

立即体验

用中文搜PubMed

大模型驱动的PubMed中文搜索引擎

马上搜索

文档翻译

学术文献翻译模型,支持多种主流文档格式。

立即体验