Suppr超能文献

活性依赖的COX-2蛋白水解以不依赖前列腺素的方式调节有氧呼吸和增殖。

Activity-dependent COX-2 proteolysis modulates aerobic respiration and proliferation in a prostaglandin-independent manner.

作者信息

Hartal-Benishay Liat Hagit, Tal Sharon, Elkader Amal Abd, Ehsainieh Omar, Srouji-Eid Ranin, Lavy Tali, Kleifeld Oded, Mikl Martin, Barki-Harrington Liza

机构信息

Department of Human Biology, Faculty of Natural Sciences, University of Haifa, Haifa 3103301 Israel.

Faculty of Biology, Technion - Israel Institute of Technology, Haifa 3200003, Israel.

出版信息

iScience. 2024 Nov 17;27(12):111403. doi: 10.1016/j.isci.2024.111403. eCollection 2024 Dec 20.

Abstract

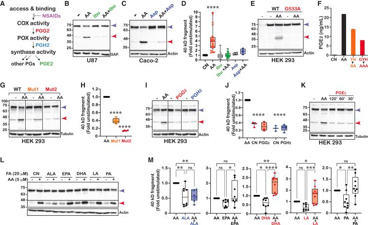
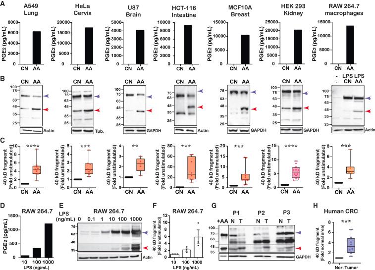
Cyclooxygenase-2 (COX-2) catalyzes the oxidation of arachidonic acid (AA) into a single product that is the source of all prostaglandins (PGs), ligands of multiple pro-inflammatory pathways. AA catalysis results in suicide inactivation, rendering the enzyme catalytically inactive. Here, we report that catalytic activity also leads to controlled cleavage of COX-2, an event that is differentially regulated by fatty acids, and blocked by COX inhibitors. We also find COX-2 fragments in human colon tumors. Using mass spectrometry, we identified two adjacent cleavage points within the catalytic domain, which give rise to COX-2 fragments that are catalytically inactive and localize to different cellular compartments. Expression of one of these fragments in cells significantly reduced mitochondrial function, increased lactate production, and enhanced proliferation. We propose that in addition to its role in generating PGs, COX-2 has PG-independent cellular functions that may account for its complex role in proliferative diseases and chronic inflammation.

摘要

环氧化酶-2(COX-2)催化花生四烯酸(AA)氧化为单一产物,该产物是所有前列腺素(PGs)的来源,而PGs是多种促炎途径的配体。AA催化会导致自杀性失活,使该酶失去催化活性。在此,我们报告催化活性还会导致COX-2的可控切割,这一事件受脂肪酸的差异调节,并被COX抑制剂阻断。我们还在人类结肠肿瘤中发现了COX-2片段。通过质谱分析,我们在催化结构域内确定了两个相邻的切割点,它们产生了无催化活性且定位于不同细胞区室的COX-2片段。这些片段之一在细胞中的表达显著降低了线粒体功能,增加了乳酸生成,并增强了增殖能力。我们提出,除了其在生成PGs中的作用外,COX-2还具有不依赖PGs的细胞功能,这可能解释了其在增殖性疾病和慢性炎症中的复杂作用。

https://cdn.ncbi.nlm.nih.gov/pmc/blobs/fc3a/11647142/7db3ca5a5248/fx1.jpg

文献AI研究员

20分钟写一篇综述,助力文献阅读效率提升50倍。

立即体验

用中文搜PubMed

大模型驱动的PubMed中文搜索引擎

马上搜索

文档翻译

学术文献翻译模型,支持多种主流文档格式。

立即体验