Suppr超能文献

水稻Ty3逆转座子在航天后的激活特性及插入位点在子代中的遗传稳定性

Activation characteristics of Ty3-retrotransposons after spaceflight and genetic stability of insertion sites in rice progeny.

作者信息

Yang Qing, Chen Lishan, Zhang Meng, Wang Wei, Zhang Binquan, Zhou Dazhuang, Sun Yeqing

机构信息

Institute of Environmental Systems Biology, College of Environmental Science and Engineering, Dalian Maritime University, Dalian, China.

National Space Science Center, Chinese Academy of Sciences, Beijing, China.

出版信息

Front Plant Sci. 2024 Dec 2;15:1452592. doi: 10.3389/fpls.2024.1452592. eCollection 2024.

Abstract

INTRODUCTION

The space environment is mutagenic and may induce genomic and phenotypic variations. Exploring the changes in transposon activity in the rice genome under space radiation is of great significance.

METHODS

To analyze the activation characteristics of Ty3-retrotransposons and genetic stability of insertion sites in rice progeny after spaceflight, seeds of Nipponbare, DN416, and DN423 were exposed on board the SJ-10 recoverable satellite for 12.5 days. The differential methylation and transcription levels of Ty3-retrotransposons in the genome of Nipponbare's F0 generation after spaceflight, as well as the genetic stability of Ty3-retrotransposon insertion sites in DN416 and DN423 from F3 to F5 generations, was analyzed.

RESULTS

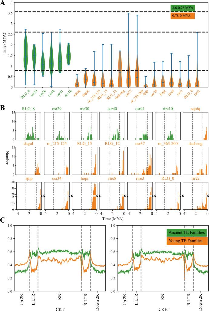
The study found that the retrotransposons of ancient and young transposon families underwent demethylation from the tillering to heading stages of Nipponbare plants, which were F0 generation of space-exposed seeds, when the Nipponbare seeds were hit by single space high charge and energy (HZE) particles with LET ≥ 100 keV/μm. the transcription levels significantly increased in ancient transposon families (osr30, osr40, and rire10) and young transposon families (dagul, rn215-125, osr37, RLG_15, osr34, rire8, rire3, rire2, and hopi) (p ≤ 0.05) when LET > 100 keV/μm. Furthermore, the young Ty3-retrotransposons, which included the hopi, squiq, dasheng, rire2, rire3, rire8, osr34, rn_215-125, dagul, and RLG_15 families, underwent 1 to 8 transpositions in the F3 to F5 of DN416 and DN423 mutants, and some of these transposon insertion sites were stably inherited.

DISCUSSION

The research holds great significance for understanding the activation characteristics of Ty3-retrotransposons in the rice genome induced by space radiation and the genetic characteristics of transposon insertion sites in its progeny.

摘要

引言

太空环境具有致突变性,可能会诱发基因组和表型变异。探索太空辐射下水稻基因组中转座子活性的变化具有重要意义。

方法

为分析水稻后代中Ty3-反转录转座子的激活特征及插入位点的遗传稳定性,将日本晴、DN416和DN423的种子搭载实践十号返回式卫星12.5天。分析了太空飞行后日本晴F0代基因组中Ty3-反转录转座子的差异甲基化和转录水平,以及DN416和DN423从F3代到F5代Ty3-反转录转座子插入位点的遗传稳定性。

结果

研究发现,当日本晴种子受到线性能量传输(LET)≥100 keV/μm的单个太空高电荷高能(HZE)粒子撞击时,古老和年轻转座子家族的反转录转座子在日本晴植株(太空暴露种子的F0代)从分蘖期到抽穗期经历了去甲基化。当LET>100 keV/μm时,古老转座子家族(osr30、osr40和rire10)和年轻转座子家族(dagul、rn215-125、osr37、RLG_15、osr34、rire8、rire3、rire2和hopi)的转录水平显著增加(p≤0.05)。此外,包括hopi、squiq、dasheng、rire2、rire3、rire8、osr34、rn_215-125、dagul和RLG_15家族在内的年轻Ty3-反转录转座子在DN416和DN423突变体的F3代到F5代中发生了1至8次转座,其中一些转座子插入位点稳定遗传。

讨论

该研究对于理解太空辐射诱导的水稻基因组中Ty3-反转录转座子的激活特征及其后代中转座子插入位点的遗传特征具有重要意义。

https://cdn.ncbi.nlm.nih.gov/pmc/blobs/3a88/11646775/b3c42d67c8a6/fpls-15-1452592-g001.jpg

文献AI研究员

20分钟写一篇综述,助力文献阅读效率提升50倍。

立即体验

用中文搜PubMed

大模型驱动的PubMed中文搜索引擎

马上搜索

文档翻译

学术文献翻译模型,支持多种主流文档格式。

立即体验