Suppr超能文献

毛蕊花糖苷通过以PI3K/Akt依赖性方式调节TXNIP并介导Kir4.1通道来抑制Müller细胞反应性增生,从而缓解糖尿病视网膜病变。

Acteoside relieves diabetic retinopathy through the inhibition of Müller cell reactive hyperplasia by regulating TXNIP and mediating Kir4.1 channels in a PI3K/Akt-dependent manner.

作者信息

Xi Xiaoting, Liu Xiaolei, Chen Qianbo, Ma Jia, Wang Xuewei, Gui Yufei, Zhang Yuxin, Li Yan

机构信息

Ophthalmology Department, The First Affiliated Hospital of Kunming Medical University, Kunming, China.

Neurology Department, The First Affiliated Hospital of Kunming Medical University, Kunming, China.

出版信息

PLoS One. 2024 Dec 17;19(12):e0312565. doi: 10.1371/journal.pone.0312565. eCollection 2024.

Abstract

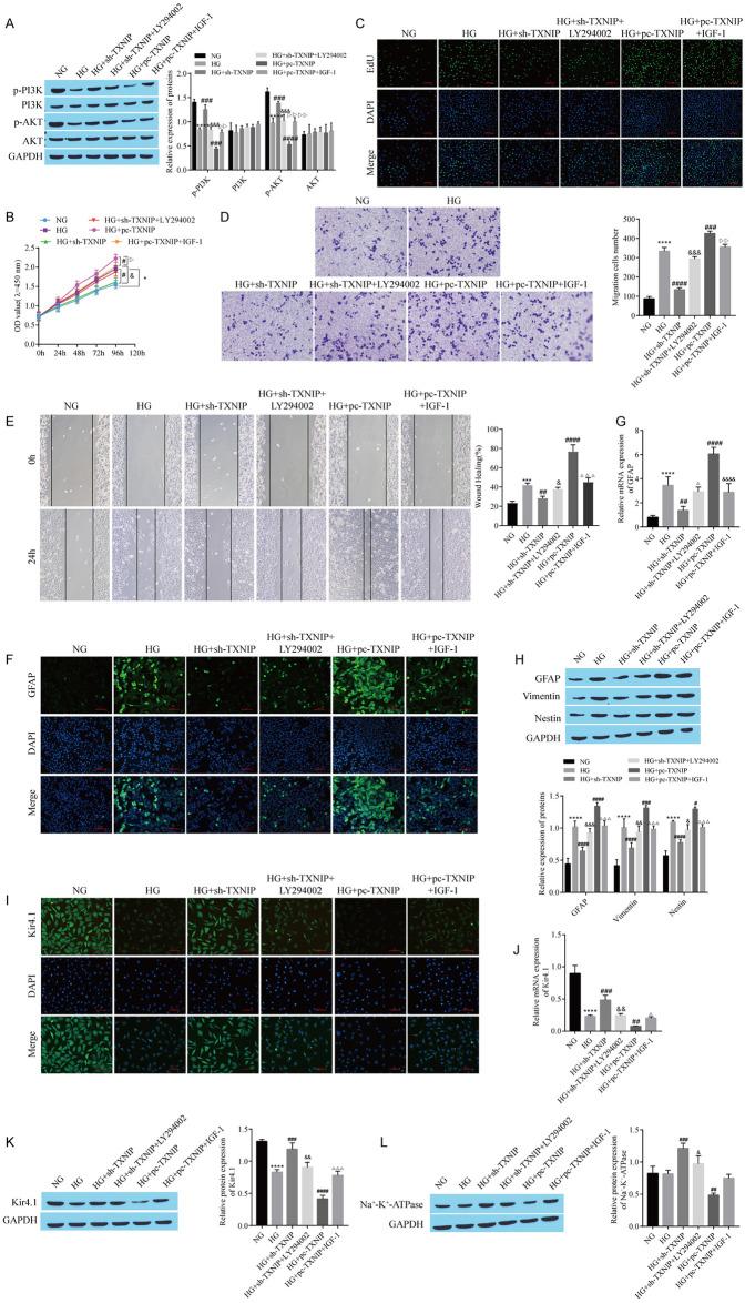
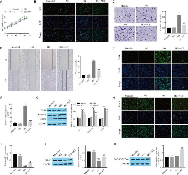
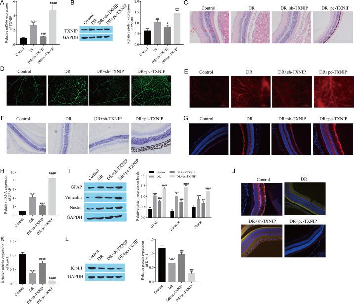
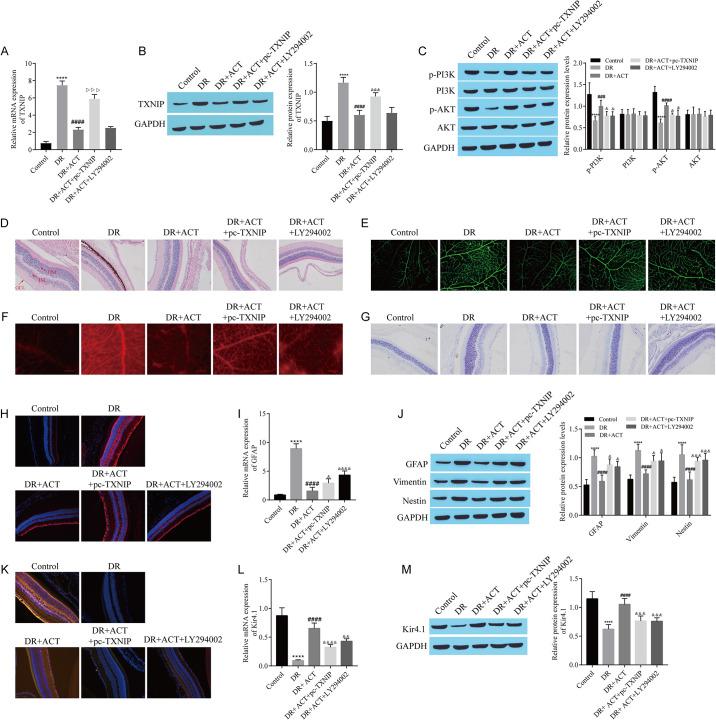
Diabetic retinopathy (DR) is a severe microangiopathy of diabetes. Müller cells play an important role in the development of DR. Acteoside (ACT) has been reported to be effective in the treatment of DR. In this study, we explored the molecular mechanism of ACT in the treatment of DR from the perspective of the reactive proliferation of Müller cells. The effect of ACT on DR was investigated via high-glucose (HG) treatment of Müller RMC-1 cells and an injection of streptozotocin (STZ) in constructed DR cells and animal models. The results showed that after ACT treatment, damage to the retinal structure in DR rats was alleviated, the number of hemangiomas was reduced, and the penetration of blood vessels was weakened. In addition, ACT treatment improved the hypertrophy and gliogenesis of Müller cells during DR, promoted the expression of Kir4.1 and activated the PI3K/Akt signaling pathway. ACT treatment inhibited the proliferation and migration of RMC-1 cells and promoted the expression of Kir4.1. TXNIP overexpression effectively reversed the inhibitory effect of ACT on the proliferation and migration of Müller cells and its induction of Kir4.1 expression. In addition, TXNIP knockdown effectively reversed the inhibitory effect of HG on the expression of p-PI3K and p-Akt, whereas TXNIP overexpression had the opposite effect, and treatment with the PI3K/AKT pathway inhibitor LY294002 effectively reversed the effect of TXNIP knockdown. Animal experiments also confirmed that the therapeutic effect of ACT on DR rats could be reversed by the overexpression of TXNIP or LY294002. In conclusion, ACT inhibits Müller cell reactive proliferation and alleviates diabetic retinopathy by regulating TXNIP and mediating the expression of Kir4.1 channels in a PI3K/Akt-dependent manner.

摘要

糖尿病视网膜病变(DR)是糖尿病的一种严重微血管病变。 Müller细胞在DR的发生发展中起重要作用。已报道毛蕊花糖苷(ACT)对DR治疗有效。在本研究中,我们从Müller细胞反应性增殖的角度探讨了ACT治疗DR的分子机制。通过高糖(HG)处理Müller RMC-1细胞以及在构建的DR细胞和动物模型中注射链脲佐菌素(STZ)来研究ACT对DR的影响。结果表明,ACT处理后,DR大鼠视网膜结构损伤减轻,血管瘤数量减少,血管通透性减弱。此外,ACT处理改善了DR期间Müller细胞的肥大和胶质增生,促进了Kir4.1的表达并激活了PI3K/Akt信号通路。ACT处理抑制了RMC-1细胞的增殖和迁移,并促进了Kir4.1的表达。TXNIP过表达有效逆转了ACT对Müller细胞增殖和迁移的抑制作用及其对Kir4.1表达的诱导作用。此外,TXNIP敲低有效逆转了HG对p-PI3K和p-Akt表达的抑制作用,而TXNIP过表达则产生相反的效果,并且用PI3K/AKT通路抑制剂LY294002处理有效逆转了TXNIP敲低的作用。动物实验也证实,TXNIP或LY294002的过表达可逆转ACT对DR大鼠的治疗效果。总之,ACT通过调节TXNIP并以PI3K/Akt依赖的方式介导Kir4.1通道的表达来抑制Müller细胞反应性增殖并减轻糖尿病视网膜病变。

https://cdn.ncbi.nlm.nih.gov/pmc/blobs/0c8b/11651567/ee69a1c284cf/pone.0312565.g001.jpg

文献AI研究员

20分钟写一篇综述,助力文献阅读效率提升50倍。

立即体验

用中文搜PubMed

大模型驱动的PubMed中文搜索引擎

马上搜索

文档翻译

学术文献翻译模型,支持多种主流文档格式。

立即体验