Suppr超能文献

与IRX相关的同源盒基因MKX是急性髓系白血病中的一种新型癌基因。

IRX-related homeobox gene MKX is a novel oncogene in acute myeloid leukemia.

作者信息

Nagel Stefan, Meyer Corinna, Pommerenke Claudia

机构信息

Dept. of Human and Animal Cell Lines, Leibniz-Institute DSMZ, Braunschweig, Germany.

出版信息

PLoS One. 2024 Dec 17;19(12):e0315196. doi: 10.1371/journal.pone.0315196. eCollection 2024.

Abstract

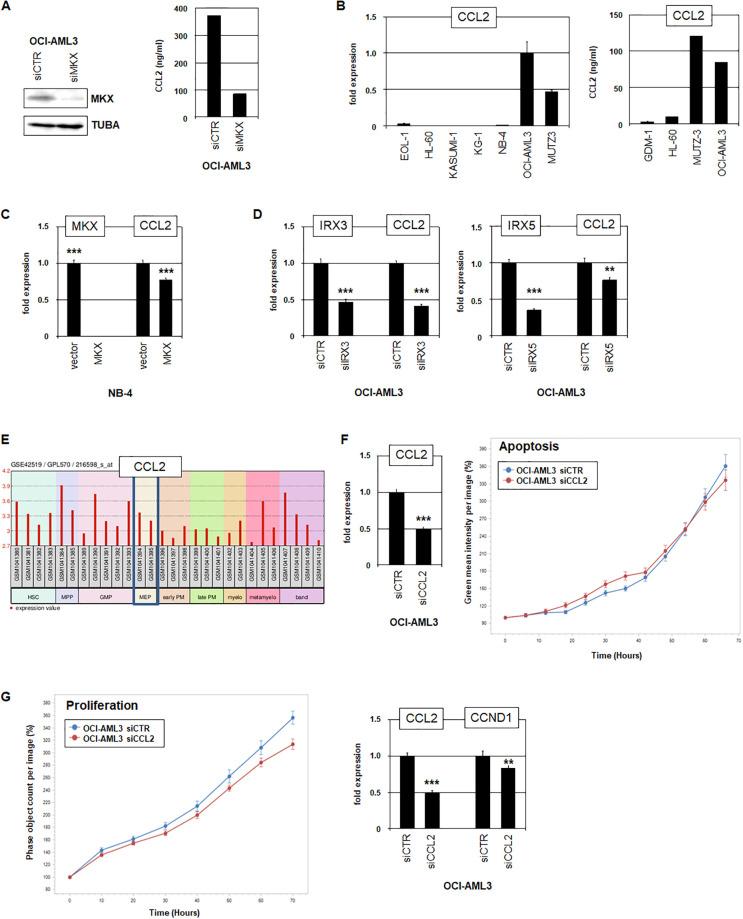
Homeobox genes encode transcription factors which organize differentiation processes in all tissue types including the hematopoietic compartment. Recently, we have reported physiological expression of TALE-class homeobox gene IRX1 in early myelopoiesis restricted to the megakaryocyte-erythroid-progenitor stage and in early B-cell development to the pro-B-cell stage. In contrast, sister homeobox genes IRX2, IRX3 and IRX5 are aberrantly activated in the corresponding malignancies acute myeloid leukemia (AML) and B-cell progenitor acute lymphoid leukemia. Here, we examined the role of IRX-related homeobox gene MKX (also termed IRXL1 or mohawk) in normal and malignant hematopoiesis. Screening of public datasets revealed silent MKX in normal myelopoiesis and B-cell differentiation, and aberrant expression in subsets of AML and multiple myeloma (MM) cell lines and patients. To investigate its dysregulation and oncogenic function we used AML cell line OCI-AML3 as model which strongly expressed MKX at both RNA and protein levels. We found that IRX5, JUNB and NFkB activated MKX in this cell line, while downregulated GATA2 and STAT5 inhibited its expression. MKX downstream analysis was conducted by siRNA-mediated knockdown and RNA-sequencing in OCI-AML3, and by comparative expression profiling analysis of a public dataset from MM patients. Analysis of these data revealed activation of CCL2 which in turn promoted proliferation. Furthermore, MKX upregulated SESN3 and downregulated BCL2L11, which may together underlie decreased etoposide-induced apoptosis. Finally, myeloid differentiation genes CEBPD and GATA2 were respectively up- and downregulated by MKX. Taken together, our study identified MKX as novel aberrantly expressed homeobox gene in AML and MM, highlighting the function of IRX1 in normal myelopoiesis and B-cell development, and of IRX-related genes in corresponding malignancies. Our data merit further investigation of MKX and its deregulated target genes to serve as novel markers and/or potential therapeutic targets in AML patient subsets.

摘要

同源框基因编码转录因子,这些转录因子在包括造血系统在内的所有组织类型中组织分化过程。最近,我们报道了TALE类同源框基因IRX1在早期髓系造血中的生理性表达,其表达局限于巨核细胞-红系祖细胞阶段,在早期B细胞发育中局限于前B细胞阶段。相比之下,同源框基因IRX2、IRX3和IRX5在相应的恶性肿瘤急性髓系白血病(AML)和B细胞祖细胞急性淋巴细胞白血病中异常激活。在此,我们研究了IRX相关同源框基因MKX(也称为IRXL1或莫霍克基因)在正常和恶性造血中的作用。对公共数据集的筛选显示,MKX在正常髓系造血和B细胞分化中沉默,而在AML亚群以及多发性骨髓瘤(MM)细胞系和患者中异常表达。为了研究其失调和致癌功能,我们使用AML细胞系OCI-AML3作为模型,该细胞系在RNA和蛋白质水平上均强烈表达MKX。我们发现,IRX5、JUNB和NFkB在该细胞系中激活MKX,而GATA-2和STAT5的下调则抑制其表达。通过在OCI-AML3中进行siRNA介导的敲低和RNA测序,以及对MM患者公共数据集的比较表达谱分析,对MKX的下游进行了分析。对这些数据的分析揭示了CCL2的激活,进而促进了增殖。此外,MKX上调SESN3并下调BCL2L11,这可能共同构成依托泊苷诱导的细胞凋亡减少的基础。最后,MKX分别上调髓系分化基因CEBPD和下调GATA-2。综上所述,我们的研究确定MKX是AML和MM中异常表达的新型同源框基因,突出了IRX1在正常髓系造血和B细胞发育中的功能,以及IRX相关基因在相应恶性肿瘤中的功能。我们的数据值得对MKX及其失调的靶基因进行进一步研究,以作为AML患者亚群中的新型标志物和/或潜在治疗靶点。

https://cdn.ncbi.nlm.nih.gov/pmc/blobs/119f/11651569/fa0b2511966b/pone.0315196.g001.jpg

文献AI研究员

20分钟写一篇综述,助力文献阅读效率提升50倍。

立即体验

用中文搜PubMed

大模型驱动的PubMed中文搜索引擎

马上搜索

文档翻译

学术文献翻译模型,支持多种主流文档格式。

立即体验