Suppr超能文献

甘草醇靶向肺炎溶血素(PLY)寡聚化以降低毒性。

Glycyrol targets Pneumolysin (PLY) oligomerization to reduce toxicity.

作者信息

Li Yudi, Wu Hongji, Hu Yibo, Meng Haoji, Xu Yan

机构信息

Department of Pediatrics, The First Affiliated Hospital of Henan University of Chinese Medicine, Zhengzhou, Henan, China.

School of Pediatrics, Henan University of Chinese Medicine, Zhengzhou, Henan, China.

出版信息

Front Pharmacol. 2024 Dec 3;15:1478135. doi: 10.3389/fphar.2024.1478135. eCollection 2024.

Abstract

AIM OF THE STUDY

Exploring the potential of glycyrol to reduce the invasiveness of ().

MATERIALS AND METHODS

Cell experiments were performed using A549 alveolar epithelial cells and D39. Glycyrol was added to A549 cells mixed with or without Pneumolysin (PLY) to detect the effect of Glycyrol on PLY toxicity. Glycyrol was used to detect the effect on S. pneumoniae toxicity and PLY production. Mice was used to detect the anti-infectious ability of Glycyrol to regulate infection. Western blot and Molecular docking were used to detect how and where Glycyrol inhibits PLY toxicity.

RESULTS

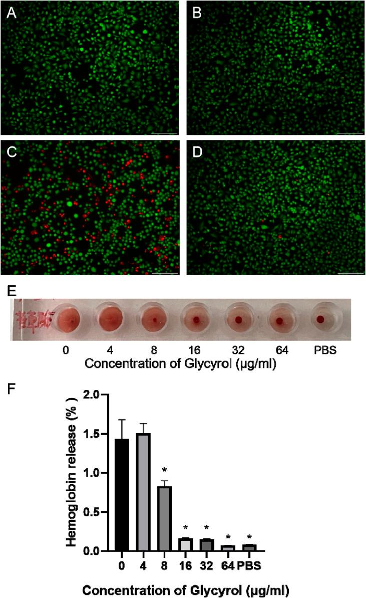
We discovered that glycyrol, a main component of the widely recognized Chinese herbal medicine licorice, reduce the virulence of PLY in invasion; glycyrol achieves this effect by interacting with PLY through hydrogen bonding, van der Waals interactions, and solvation effects to reduce the pore-forming toxicity of PLY. Moreover, glycyrol did not affect the growth of or the production of PLY.

CONCLUSION

We have actually discovered that Glycyrol, a major component of the widely known Chinese herbal medicine Fisch., interacts with PLY through hydrogen bonds, Van der Waals and solvation to reduce the pore-forming toxicity of PLY and the toxicity of invasion, while not affecting the growth of and the production of PLY.

摘要

研究目的

探索甘草醇降低()侵袭性的潜力。

材料与方法

使用A549肺泡上皮细胞和D39进行细胞实验。将甘草醇添加到与肺炎溶血素(PLY)混合或未混合的A549细胞中,以检测甘草醇对PLY毒性的影响。用甘草醇检测对肺炎链球菌毒性和PLY产生的影响。用小鼠检测甘草醇调节感染的抗感染能力。采用蛋白质免疫印迹法和分子对接技术检测甘草醇抑制PLY毒性的方式和部位。

结果

我们发现,广为人知的中药材甘草的主要成分甘草醇,在()侵袭中降低了PLY的毒力;甘草醇通过与PLY形成氢键、范德华相互作用和溶剂化作用来实现这一效果,从而降低PLY的成孔毒性。此外,甘草醇不影响()的生长或PLY的产生。

结论

我们实际上发现,广为人知的中药材甘草(Fisch.)的主要成分甘草醇,通过氢键、范德华力和溶剂化作用与PLY相互作用,降低PLY的成孔毒性和()侵袭的毒性,同时不影响()的生长和PLY的产生。

https://cdn.ncbi.nlm.nih.gov/pmc/blobs/1343/11650140/c9fd0f7e5f53/fphar-15-1478135-g001.jpg

文献AI研究员

20分钟写一篇综述,助力文献阅读效率提升50倍。

立即体验

用中文搜PubMed

大模型驱动的PubMed中文搜索引擎

马上搜索

文档翻译

学术文献翻译模型,支持多种主流文档格式。

立即体验