Suppr超能文献

缬氨酸增强头孢哌酮-舒巴坦对耐甲氧西林菌的杀灭作用。

Valine potentiates cefoperazone-sulbactam to kill methicillin-resistant .

作者信息

Li Shao-Hua, Tao Yuan, Yang Zhi-Cheng, Fu Huan-Zhe, Lin Hui-Yin, Peng Xuan-Xian, Li Hui

机构信息

State Key Laboratory of Bio-Control, School of Life Sciences, Southern Marine Science and Engineering Guangdong Laboratory (Zhuhai), Sun Yat-sen University, Guangzhou, China.

Laboratory for Marine Fisheries Science and Food Production Processes, Qingdao National Laboratory for Marine Science and Technology, Qingdao, China.

出版信息

mSystems. 2025 Jan 21;10(1):e0124424. doi: 10.1128/msystems.01244-24. Epub 2024 Dec 18.

Abstract

UNLABELLED

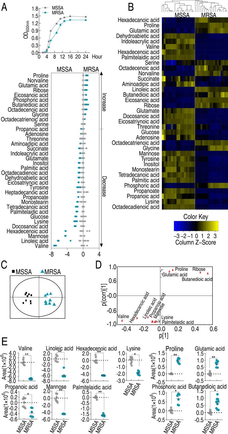
Metabolic state-reprogramming approach was extended from Gram-negative bacteria to Gram-positive bacterium methicillin-resistant (MRSA) for identifying desired reprogramming metabolites to synergize existing antibiotic killing to MRSA. Metabolomics comparison between MRSA and methicillin-sensitive showed a depressed metabolic state in MRSA. Valine was identified as the most depressed metabolite/biomarker, and valine, leucine and isoleucine biosynthesis as the most enriched metabolic pathway. Thus, valine was used as a reprogramming metabolite to potentiate existing antibiotic killing to MRSA. Among the tested antibiotics, valine synergized cefoperazone-sulbactam (SCF) to produce the greatest killing effect. The combined effect of SCF and valine was demonstrated in clinical MRSA isolates and in mouse systemic and thigh infection models. Underlying mechanisms were attributed to valine-induced the activation of the pyruvate cycle/the TCA cycle and fatty acid biosynthesis. The activated pyruvate cycle/the TCA cycle elevated proton motive force by NADH and the activated fatty acid biosynthesis promoted membrane permeability by lauric acid. Both together increased cefoperazone uptake, which outpaces efflux action and thereby intracellular drug is elevated to effectively kill MRSA. These results provide the combination of valine and SCF to produce a new drug candidate effective against MRSA.

IMPORTANCE

Methicillin-resistant (MRSA) is possibly the most infamous example of antibiotic resistance and new antibiotics are urgently needed to control it. The present study used metabolic state-reprogramming approach to identify an ideal biomarker as an antibiotic adjuvant for reversing the metabolic state of MRSA. The most repressed valine was identified as the adjuvant. Exogenous valine most effectively potentiated cefoperazone-sulbactam (SCF) to kill MRSA and . Viability of 18 clinical MRSA isolates was reduced by the top 276.64-fold in the presence of valine and SCF. In mouse models, lower bacterial load in liver, spleen, kidney, thigh, and higher survival were determined in the SCF + valine than valine or SCF alone. Valine promoted MRSA to increase SCF uptake that overcomes the efflux and enzymatic hydrolysis. It also extended the PAE of SCF. These occur because valine activates the pyruvate cycle to elevate proton motive force by NADH and increases membrane permeability by lauric acid. Therefore, the combination of valine and SCF is a new drug candidate effective against MRSA.

摘要

未标记

代谢状态重编程方法从革兰氏阴性菌扩展到革兰氏阳性菌耐甲氧西林金黄色葡萄球菌(MRSA),以确定所需的重编程代谢物,从而增强现有抗生素对MRSA的杀伤作用。MRSA与甲氧西林敏感金黄色葡萄球菌之间的代谢组学比较显示,MRSA的代谢状态受到抑制。缬氨酸被确定为最受抑制的代谢物/生物标志物,缬氨酸、亮氨酸和异亮氨酸生物合成是最富集的代谢途径。因此,缬氨酸被用作重编程代谢物,以增强现有抗生素对MRSA的杀伤作用。在测试的抗生素中,缬氨酸与头孢哌酮-舒巴坦(SCF)协同作用产生最大的杀伤效果。SCF和缬氨酸的联合作用在临床MRSA分离株以及小鼠全身和大腿感染模型中得到了证实。潜在机制归因于缬氨酸诱导的丙酮酸循环/三羧酸循环和脂肪酸生物合成的激活。激活的丙酮酸循环/三羧酸循环通过NADH提高质子动力,激活的脂肪酸生物合成通过月桂酸促进膜通透性。两者共同增加了头孢哌酮的摄取,使其超过外排作用,从而提高细胞内药物浓度以有效杀死MRSA。这些结果表明,缬氨酸和SCF的组合可产生一种有效对抗MRSA的新候选药物。

重要性

耐甲氧西林金黄色葡萄球菌(MRSA)可能是抗生素耐药性最臭名昭著的例子,迫切需要新的抗生素来控制它。本研究采用代谢状态重编程方法,确定一种理想的生物标志物作为抗生素佐剂,以逆转MRSA的代谢状态。最受抑制的缬氨酸被确定为佐剂。外源性缬氨酸最有效地增强了头孢哌酮-舒巴坦(SCF)对MRSA的杀伤作用。在缬氨酸和SCF存在的情况下,18株临床MRSA分离株的活力降低了276.64倍。在小鼠模型中,与单独使用缬氨酸或SCF相比,SCF+缬氨酸组在肝脏、脾脏、肾脏、大腿中的细菌载量更低,存活率更高。缬氨酸促进MRSA增加SCF摄取,克服外排和酶促水解作用。它还延长了SCF的抗生素后效应。这些现象的发生是因为缬氨酸激活丙酮酸循环,通过NADH提高质子动力,并通过月桂酸增加膜通透性。因此,缬氨酸和SCF的组合是一种有效对抗MRSA的新候选药物。

https://cdn.ncbi.nlm.nih.gov/pmc/blobs/20b9/11748551/a128abbc734b/msystems.01244-24.f001.jpg

文献AI研究员

20分钟写一篇综述,助力文献阅读效率提升50倍。

立即体验

用中文搜PubMed

大模型驱动的PubMed中文搜索引擎

马上搜索

文档翻译

学术文献翻译模型,支持多种主流文档格式。

立即体验