Suppr超能文献

在视网膜病变模型中,皮质类固醇可减少病理性血管生成,但会损害修复性血管重塑。

Corticosteroids reduce pathological angiogenesis yet compromise reparative vascular remodeling in a model of retinopathy.

作者信息

Hata Masayuki, Hata Maki, Dejda Agnieszka, Pilon Frédérique, Diaz-Marin Roberto, Fournier Frédérik, Joyal Jean-Sebastien, Cagnone Gael, Ochi Yotaro, Crespo-Garcia Sergio, Wilson Ariel M, Sapieha Przemyslaw

机构信息

Departments of Ophthalmology, Maisonneuve-Rosemont Hospital Research Centre, University of Montreal, Montreal, QC H1T 2M4, Canada.

Department of Biochemistry and Molecular Medicine, Maisonneuve-Rosemont Hospital Research Centre, University of Montreal, Montreal, QC H1T 2M4, Canada.

出版信息

Proc Natl Acad Sci U S A. 2024 Dec 24;121(52):e2411640121. doi: 10.1073/pnas.2411640121. Epub 2024 Dec 18.

Abstract

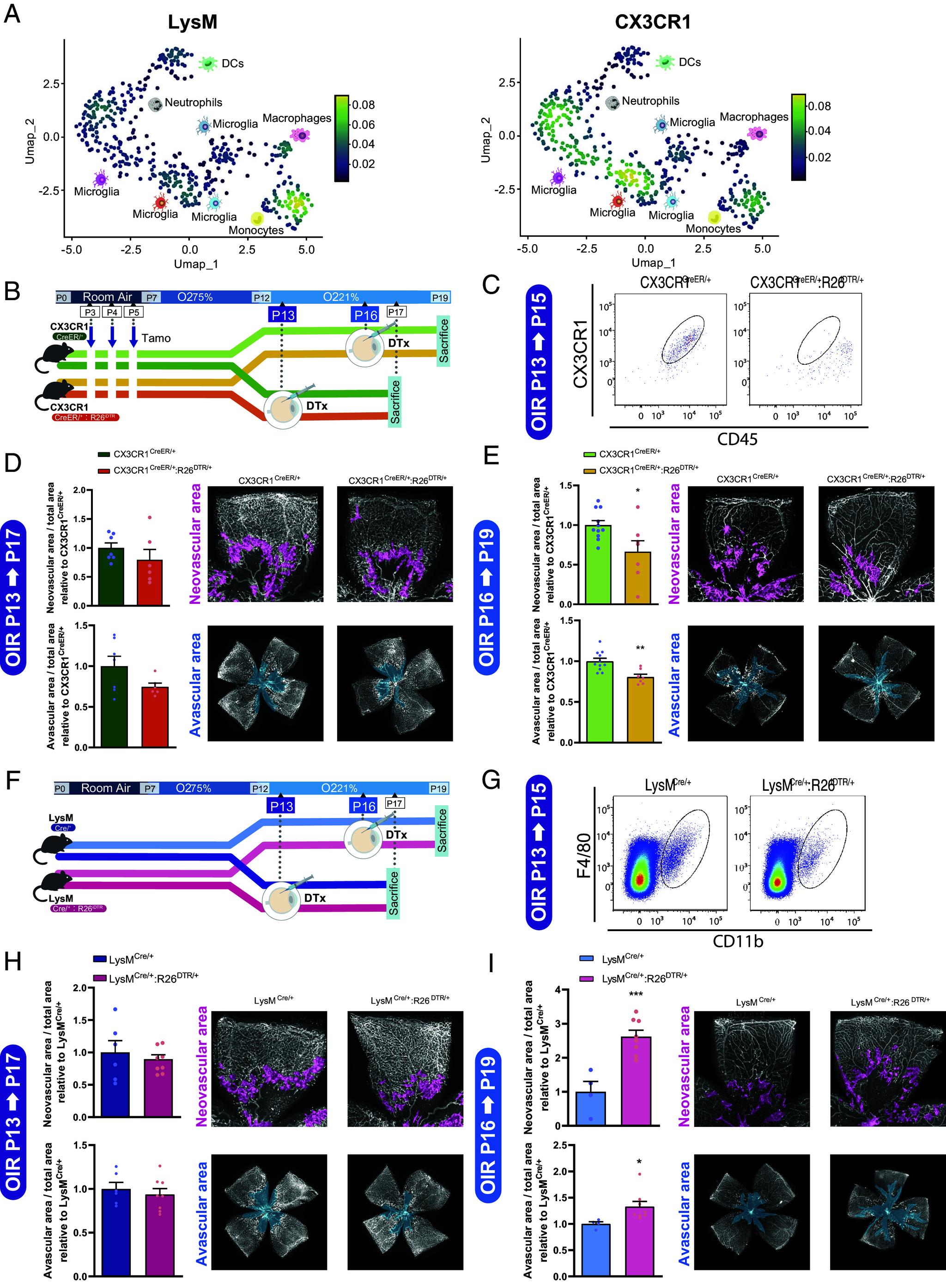
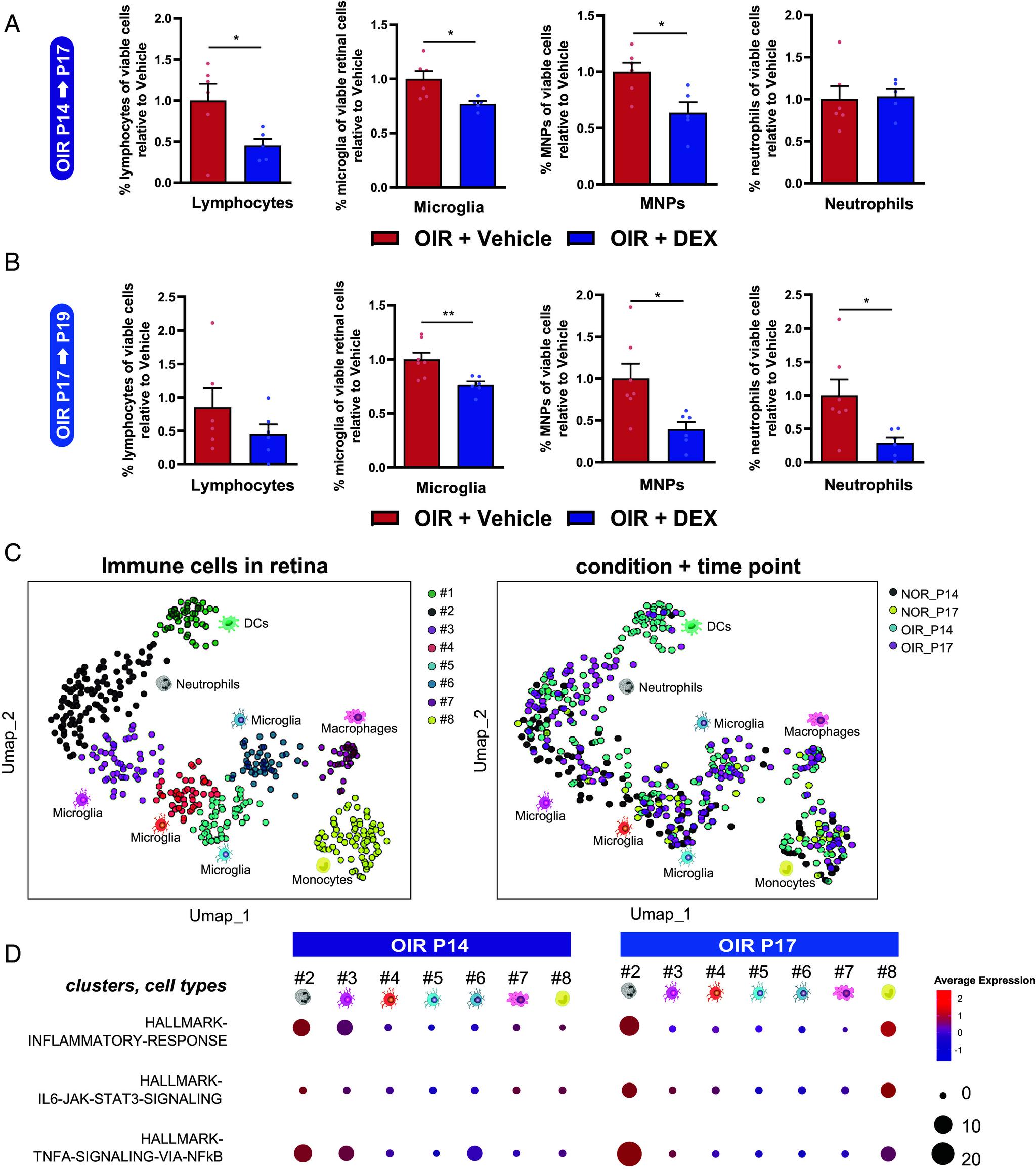
Tissue inflammation is often broadly associated with cellular damage, yet sterile inflammation also plays critical roles in beneficial tissue remodeling. In the central nervous system, this is observed through a predominantly innate immune response in retinal vascular diseases such as age-related macular degeneration, diabetic retinopathy, and retinopathy of prematurity. Here, we set out to elucidate the dynamics of the immune response during progression and regression of pathological neovascularization in retinopathy. In a mouse model of oxygen-induced retinopathy, we report that dexamethasone, a broad-spectrum corticosteroid, suppresses initial formation of pathological preretinal neovascularization in early stages of disease, yet blunts reparative inflammation by impairing distinct myeloid cell populations, and hence reduces beneficial vascular remodeling in later stages of disease. Using genetic depletion of distinct components of the innate immune response, we demonstrate that CX3C chemokine receptor 1-expressing microglia contribute to angiogenesis. Conversely, myeloid cells expressing lysozyme 2 are recruited to sites of damaged blood vessels and pathological neovascularization where they partake in a reparative process that ultimately restores circulatory homeostasis to the retina. Hence, the Janus-faced properties of anti-inflammatory drugs should be considered, particularly in stages associated with persistent neovascularization.

摘要

组织炎症通常与细胞损伤广泛相关,但无菌性炎症在有益的组织重塑中也起着关键作用。在中枢神经系统中,这在视网膜血管疾病(如年龄相关性黄斑变性、糖尿病性视网膜病变和早产儿视网膜病变)的主要先天性免疫反应中可见一斑。在此,我们着手阐明视网膜病变中病理性新生血管形成进展和消退过程中免疫反应的动态变化。在氧诱导性视网膜病变的小鼠模型中,我们报告,广谱皮质类固醇地塞米松在疾病早期抑制病理性视网膜前新生血管的初始形成,但通过损害不同的髓样细胞群减弱修复性炎症,从而在疾病后期减少有益的血管重塑。利用先天性免疫反应不同成分的基因缺失,我们证明表达CX3C趋化因子受体1的小胶质细胞有助于血管生成。相反,表达溶菌酶2的髓样细胞被招募到受损血管和病理性新生血管部位,在那里它们参与一个修复过程,最终使视网膜恢复循环稳态。因此,应考虑抗炎药物的双面性,尤其是在与持续性新生血管形成相关的阶段。

https://cdn.ncbi.nlm.nih.gov/pmc/blobs/a004/11670060/5520216b3385/pnas.2411640121fig01.jpg

文献AI研究员

20分钟写一篇综述,助力文献阅读效率提升50倍。

立即体验

用中文搜PubMed

大模型驱动的PubMed中文搜索引擎

马上搜索

文档翻译

学术文献翻译模型,支持多种主流文档格式。

立即体验