Suppr超能文献

线粒体靶向的寡聚α-突触核蛋白在帕金森病和关岛帕金森病痴呆中诱导TOM40降解和线粒体功能障碍。

Mitochondria-targeted oligomeric α-synuclein induces TOM40 degradation and mitochondrial dysfunction in Parkinson's disease and parkinsonism-dementia of Guam.

作者信息

Vasquez Velmarini, Kodavati Manohar, Mitra Joy, Vedula Indira, Hamilton Dale J, Garruto Ralph M, Rao K S, Hegde Muralidhar L

机构信息

Division of DNA Repair Research, Center for Neuroregeneration, Department of Neurosurgery, Houston Methodist Research Institute, Houston, TX, USA.

Neuroscience Center, Instituto de Investigaciones Científicas y Servicios de Alta Tecnología, (INDICASAT AIP), Panama City, Panama.

出版信息

Cell Death Dis. 2024 Dec 18;15(12):914. doi: 10.1038/s41419-024-07258-5.

Abstract

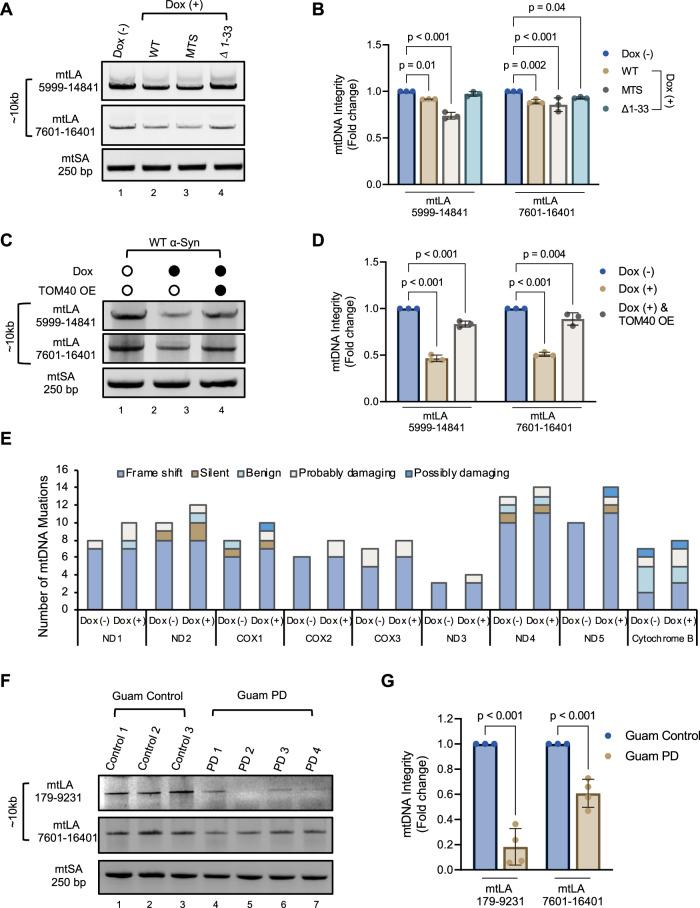
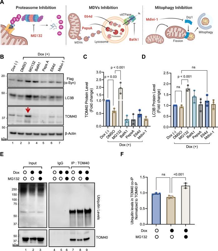
Mitochondrial dysfunction is a central aspect of Parkinson's disease (PD) pathology, yet the underlying mechanisms are not fully understood. This study investigates the link between α-Synuclein (α-Syn) pathology and the loss of translocase of the outer mitochondrial membrane 40 (TOM40), unraveling its implications for mitochondrial dysfunctions in neurons. We discovered that TOM40 protein depletion occurs in the brains of patients with Guam Parkinsonism-Dementia (Guam PD) and cultured neurons expressing α-Syn proteinopathy, notably, without corresponding changes in TOM40 mRNA levels. Cultured neurons expressing α-Syn mutants, with or without a mitochondria-targeting signal (MTS) underscores the role of α-Syn's mitochondrial localization in inducing TOM40 degradation. PDe-related etiological factors, such as 6-hydroxydopamine or ROS/metal ions stress, which promotes α-Syn oligomerization, exacerbate TOM40 depletion in PD patient-derived cells with SNCA gene triplication. Although α-Syn interacts with both TOM40 and TOM20 in the outer mitochondrial membrane, degradation is selective for TOM40, which occurs via the ubiquitin-proteasome system (UPS) pathway. Our comprehensive analyses using Seahorse technology, mitochondrial DNA sequencing, and damage assessments, demonstrate that mutant α-Syn-induced TOM40 loss results in mitochondrial dysfunction, characterized by reduced membrane potential, accumulation of mtDNA damage, deletion/insertion mutations, and altered oxygen consumption rates. Notably, ectopic supplementation of TOM40 or reducing pathological forms of α-Syn using ADP-ribosylation inhibitors ameliorate these mitochondrial defects, suggesting potential therapeutic avenues. In conclusion, our findings provide crucial mechanistic insights into how α-Syn accumulation leads to TOM40 degradation and mitochondrial dysfunction, offering insights for targeted interventions to alleviate mitochondrial defects in PD.

摘要

线粒体功能障碍是帕金森病(PD)病理的核心方面,但其潜在机制尚未完全明确。本研究调查了α-突触核蛋白(α-Syn)病理与外膜线粒体转位酶40(TOM40)缺失之间的联系,揭示了其对神经元线粒体功能障碍的影响。我们发现,在关岛帕金森痴呆综合征(关岛PD)患者的大脑以及表达α-Syn蛋白病的培养神经元中,TOM40蛋白水平降低,值得注意的是,TOM40 mRNA水平并无相应变化。表达α-Syn突变体的培养神经元,无论有无线粒体靶向信号(MTS),均强调了α-Syn的线粒体定位在诱导TOM40降解中的作用。与PD相关的病因因素,如促进α-Syn寡聚化的6-羟基多巴胺或ROS/金属离子应激,会加剧携带SNCA基因三倍体的PD患者来源细胞中的TOM40缺失。尽管α-Syn与线粒体外膜中的TOM40和TOM20均相互作用,但降解具有TOM40选择性,其通过泛素-蛋白酶体系统(UPS)途径发生。我们使用海马技术、线粒体DNA测序和损伤评估进行的综合分析表明,突变型α-Syn诱导的TOM40缺失会导致线粒体功能障碍,其特征为膜电位降低、mtDNA损伤积累、缺失/插入突变以及氧消耗率改变。值得注意的是,异位补充TOM40或使用ADP-核糖基化抑制剂减少α-Syn的病理形式可改善这些线粒体缺陷,提示了潜在的治疗途径。总之,我们的研究结果为α-Syn积累如何导致TOM40降解和线粒体功能障碍提供了关键的机制性见解,为缓解PD中线粒体缺陷的靶向干预提供了思路。

https://cdn.ncbi.nlm.nih.gov/pmc/blobs/f1ea/11655978/ed11c0e61a21/41419_2024_7258_Fig1_HTML.jpg

文献AI研究员

20分钟写一篇综述,助力文献阅读效率提升50倍。

立即体验

用中文搜PubMed

大模型驱动的PubMed中文搜索引擎

马上搜索

文档翻译

学术文献翻译模型,支持多种主流文档格式。

立即体验