Suppr超能文献

脐带间充质干细胞优先调节巨噬细胞以减轻肺纤维化。

Umbilical cord-derived mesenchymal stem cells preferentially modulate macrophages to alleviate pulmonary fibrosis.

作者信息

Li Meng, Li Jun, Wang Ying, Jiang Guancheng, Jiang Hanguo, Li Mengdi, Zhu Ziying, Ren Fangli, Wang Yinyin, Yan Muyang, Chang Zhijie

机构信息

State Key Laboratory of Membrane Biology, School of Basic Medical Sciencese, Institute of Precision Medicine, Tsinghua University, Beijing, 100084, China.

Heya Pharmaceutical Technology Company, Beijing, 100176, China.

出版信息

Stem Cell Res Ther. 2024 Dec 18;15(1):475. doi: 10.1186/s13287-024-04091-7.

Abstract

BACKGROUND

Idiopathic Pulmonary Fibrosis (IPF) is a type of interstitial lung disease characterized by chronic inflammation due to persistent lung damage. Mesenchymal stem cells (MSCs), including those derived from the umbilical cord (UCMSCs) and placenta (PLMSCs), have been utilized in clinical trials for IPF treatment. However, the varying therapeutic effectiveness between these two MSC types remains unclear.

METHODS

In this study, we examined the therapeutic differences between UCMSCs and PLMSCs in treating lung damage using a bleomycin (BLM)-induced pulmonary injury mouse model.

RESULTS

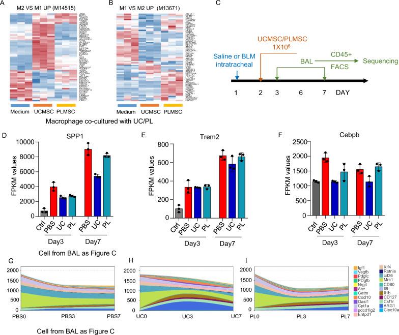
We showed that UCMSCs had a superior therapeutic impact on lung damage compared to PLMSCs. Upon cytokine stimulation, UCMSCs expressed higher levels of inflammation-related genes and more effectively directed macrophage polarization towards the M2 phenotype than PLMSCs, both in vitro and in vivo. Furthermore, UCMSCs showed a preference for expressing CC motif ligation 2 (CCL2) and C-X-C motif chemokine ligand 1 (CXCL1) compared to PLMSCs. The expression of secreted phosphoprotein 1 (SPP1), triggering receptor expressed on myeloid cells 2 (Trem2), and CCAAT enhancer binding protein beta (Cebpb) in macrophages from mice with the disease treated with UCMSCs was significantly reduced compared to those treated with PLMSCs.

CONCLUSIONS

Therefore, UCMSCs demonstrated superior anti-fibrotic abilities in treating lung damage, potentially through inducing a more robust M2 polarization of macrophages than PLMSCs.

摘要

背景

特发性肺纤维化(IPF)是一种间质性肺疾病,其特征为由于持续性肺损伤导致的慢性炎症。间充质干细胞(MSCs),包括来自脐带的间充质干细胞(UCMSCs)和胎盘的间充质干细胞(PLMSCs),已被用于IPF治疗的临床试验。然而,这两种间充质干细胞类型之间不同的治疗效果仍不清楚。

方法

在本研究中,我们使用博来霉素(BLM)诱导的肺损伤小鼠模型,研究了UCMSCs和PLMSCs在治疗肺损伤方面的差异。

结果

我们发现,与PLMSCs相比,UCMSCs对肺损伤具有更好的治疗效果。在细胞因子刺激下,无论是在体外还是体内,UCMSCs均比PLMSCs表达更高水平的炎症相关基因,并且更有效地引导巨噬细胞向M2表型极化。此外,与PLMSCs相比,UCMSCs更倾向于表达CC基序配体2(CCL2)和C-X-C基序趋化因子配体1(CXCL1)。与接受PLMSCs治疗的患病小鼠相比,接受UCMSCs治疗的患病小鼠巨噬细胞中分泌性磷蛋白1(SPP1)、髓样细胞触发受体2(Trem2)和CCAAT增强子结合蛋白β(Cebpb)的表达显著降低。

结论

因此,UCMSCs在治疗肺损伤方面表现出更强的抗纤维化能力,可能是通过诱导巨噬细胞比PLMSCs更强大的M2极化实现的。

https://cdn.ncbi.nlm.nih.gov/pmc/blobs/001c/11657361/f791bc3a534d/13287_2024_4091_Fig1_HTML.jpg

文献AI研究员

20分钟写一篇综述,助力文献阅读效率提升50倍。

立即体验

用中文搜PubMed

大模型驱动的PubMed中文搜索引擎

马上搜索

文档翻译

学术文献翻译模型,支持多种主流文档格式。

立即体验