Suppr超能文献

病毒性心肌炎期间线粒体基因表达的性别差异。

Sex differences in mitochondrial gene expression during viral myocarditis.

作者信息

Di Florio Damian N, Weigel Gabriel J, Gorelov David J, McCabe Elizabeth J, Beetler Danielle J, Shapiro Katie A, Bruno Katelyn A, Chekuri Isha, Jain Angita, Whelan Emily R, Salomon Gary R, Khatib Sami, Bonvie-Hill Natalie E, Fliess Jessica J, Giresi Presley G, Hamilton Charwan, Hartmoyer Cameron J, Balamurugan Varsini, Darakjian Ashley A, Edenfield Brandy H, Kocsis S Christian, McLeod Christopher J, Cooper Leslie T, Audet-Walsh Étienne, Coronado Michael J, Sin Jon, Fairweather DeLisa

机构信息

Department of Cardiovascular Medicine, Mayo Clinic, Jacksonville, FL, USA.

Center for Clinical and Translational Science, Mayo Clinic, Rochester, MN, USA.

出版信息

Biol Sex Differ. 2024 Dec 18;15(1):104. doi: 10.1186/s13293-024-00678-0.

Abstract

BACKGROUND

Myocarditis is an inflammation of the heart muscle most often caused by viral infections. Sex differences in the immune response during myocarditis have been well described but upstream mechanisms in the heart that might influence sex differences in disease are not completely understood.

METHODS

Male and female BALB/c wild type mice received an intraperitoneal injection of heart-passaged coxsackievirus B3 (CVB3) or vehicle control. Bulk-tissue RNA-sequencing was conducted to better understand sex differences in CVB3 myocarditis. We performed enrichment analysis and functional validation to understand sex differences in the transcriptional landscape of myocarditis and identify factors that might drive sex differences in myocarditis.

RESULTS

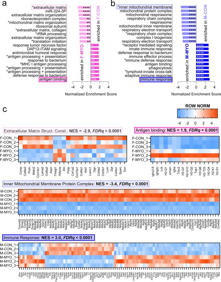
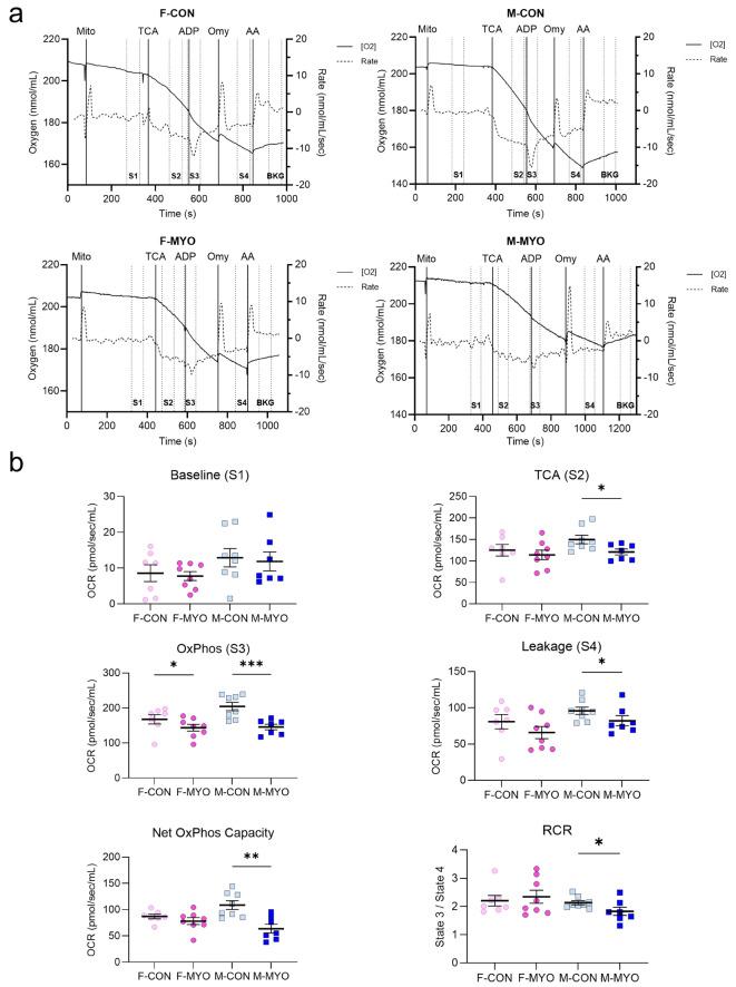
As expected, the hearts of male and female mice with myocarditis were significantly enriched for pathways related to an innate and adaptive immune response compared to uninfected controls. Unique to this study, we found that males were enriched for inflammatory pathways and gene changes that suggested worse mitochondrial electron transport function while females were enriched for pathways related to mitochondrial homeostasis. Mitochondria isolated from the heart of males were confirmed to have worse mitochondrial respiration than females during myocarditis. Unbiased TRANSFAC analysis identified estrogen-related receptor alpha (ERRα) as a transcription factor that may mediate sex differences in mitochondrial function during myocarditis. Transcript and protein levels of ERRα were confirmed as elevated in females with myocarditis compared to males. Differential binding analysis from chromatin immunoprecipitation (ChIP) sequencing confirmed that ERRα bound highly to select predicted respiratory chain genes in females more than males during myocarditis.

CONCLUSIONS

Females with viral myocarditis regulate mitochondrial homeostasis by upregulating master regulators of mitochondrial transcription including ERRα.

摘要

背景

心肌炎是一种心肌炎症,最常见的病因是病毒感染。心肌炎期间免疫反应的性别差异已有充分描述,但心脏中可能影响疾病性别差异的上游机制尚不完全清楚。

方法

雄性和雌性BALB/c野生型小鼠接受腹腔注射心脏传代柯萨奇病毒B3(CVB3)或载体对照。进行整体组织RNA测序以更好地了解CVB3心肌炎中的性别差异。我们进行了富集分析和功能验证,以了解心肌炎转录图谱中的性别差异,并确定可能导致心肌炎性别差异的因素。

结果

正如预期的那样,与未感染的对照组相比,患有心肌炎的雄性和雌性小鼠的心脏中与先天性和适应性免疫反应相关的通路显著富集。本研究的独特之处在于,我们发现雄性富集了炎症通路和表明线粒体电子传递功能较差的基因变化,而雌性富集了与线粒体稳态相关的通路。在心肌炎期间,从雄性心脏分离的线粒体被证实其线粒体呼吸功能比雌性差。无偏倚的TRANSFAC分析确定雌激素相关受体α(ERRα)是一种转录因子,可能介导心肌炎期间线粒体功能的性别差异。与雄性相比,患有心肌炎的雌性小鼠中ERRα的转录本和蛋白水平被证实升高。染色质免疫沉淀(ChIP)测序的差异结合分析证实,在心肌炎期间,ERRα与雌性中选定的预测呼吸链基因的结合高度高于雄性。

结论

患有病毒性心肌炎的雌性通过上调包括ERRα在内的线粒体转录主调节因子来调节线粒体稳态。

https://cdn.ncbi.nlm.nih.gov/pmc/blobs/656c/11657264/97ddeb9c857a/13293_2024_678_Fig1_HTML.jpg

文献AI研究员

20分钟写一篇综述,助力文献阅读效率提升50倍。

立即体验

用中文搜PubMed

大模型驱动的PubMed中文搜索引擎

马上搜索

文档翻译

学术文献翻译模型,支持多种主流文档格式。

立即体验