Suppr超能文献

FMNL1在髓系肿瘤中的新功能:从生物信息学到生物学及药理学领域的见解

Emerging functions of FMNL1 in myeloid neoplasms: insights from bioinformatics to biological and pharmacological landscapes.

作者信息

Machado-Neto João Agostinho, Vicari Hugo Passos, Lipreri da Silva Jean Carlos, Carvalho Maria Fernanda Lopes, Lima Keli

机构信息

Department of Pharmacology, Institute of Biomedical Sciences, University of São Paulo (USP), São Paulo, Brazil.

Laboratory of Medical Investigation in Pathogenesis and Targeted Therapy in Onco-Immuno-Hematology (LIM-31), Division of Hematology, Department of Internal Medicine, Medical School, University of São Paulo, São Paulo, Brazil.

出版信息

Transl Cancer Res. 2024 Nov 30;13(11):6105-6116. doi: 10.21037/tcr-24-1091. Epub 2024 Nov 27.

Abstract

BACKGROUND

Myeloid neoplasms encompass disorders characterized by abnormal myeloid cell proliferation and differentiation, including myelodysplastic syndromes (MDS), myeloproliferative neoplasms, acute myeloid leukemia (AML), and chronic myeloid leukemia (CML). Formin-like protein 1 (FMNL1) is involved in the regulation of the actin cytoskeleton and is predominantly expressed in hematopoietic cells. Given its role in leukemia cell proliferation, survival, migration, and invasion, this study investigates FMNL1 expression in normal hematopoiesis and myeloid neoplasms and explores associations with clinical-laboratory characteristics, mutational status, and survival outcomes in AML.

METHODS

Transcript levels of from several blood-forming cell populations and myeloid neoplasms were extracted from publicly available databases. Myeloid neoplasm cell lines were used for gene/protein expression and cell differentiation studies. Functional genomics analysis was performed using RNA-seq data from The Cancer Genome Atlas (TCGA) AML study, and drug sensitivity predictions were investigated using Beat AML and Genomics of Drug Sensitivity in Cancer (GDSC) datasets. Statistical analyses assessed the impact of expression on clinical outcomes.

RESULTS

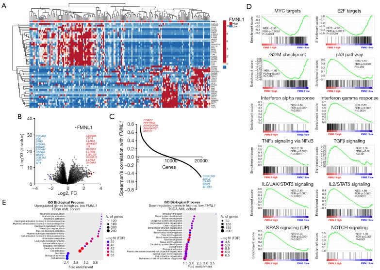
FMNL1 was highly expressed in metamyelocytes, neutrophils, and monocytes compared to hematopoietic stem cells, and its expression increased with granulocytic differentiation. FMNL1 expression was elevated in AML and CML patients compared to healthy donors. expression was not significantly associated with clinical-laboratory characteristics or survival outcomes but showed a higher frequency of WT1 transcription factor (WT1) mutations with low expression in AML patients. High FMNL1 expression in AML correlated with immune response and inflammatory activity pathways. mRNA levels influenced drug sensitivity in AML models, with correlations observed for specific antineoplastic agents.

CONCLUSIONS

FMNL1 plays a potential role in granulocyte differentiation and function, and its differential expression is linked to critical signaling pathways in leukemogenesis and inflammation. These findings highlight FMNL1's potential therapeutic implications in myeloid neoplasia, warranting further investigation.

摘要

背景

髓系肿瘤包括以髓系细胞异常增殖和分化为特征的疾病,包括骨髓增生异常综合征(MDS)、骨髓增殖性肿瘤、急性髓系白血病(AML)和慢性髓系白血病(CML)。formin样蛋白1(FMNL1)参与肌动蛋白细胞骨架的调节,主要在造血细胞中表达。鉴于其在白血病细胞增殖、存活、迁移和侵袭中的作用,本研究调查了FMNL1在正常造血和髓系肿瘤中的表达,并探讨其与AML临床实验室特征、突变状态和生存结果的相关性。

方法

从公开可用的数据库中提取来自多个造血细胞群体和髓系肿瘤的转录水平。使用髓系肿瘤细胞系进行基因/蛋白表达和细胞分化研究。使用来自癌症基因组图谱(TCGA)AML研究的RNA-seq数据进行功能基因组学分析,并使用Beat AML和癌症药物敏感性基因组学(GDSC)数据集研究药物敏感性预测。统计分析评估FMNL1表达对临床结果的影响。

结果

与造血干细胞相比,FMNL1在晚幼粒细胞、中性粒细胞和单核细胞中高表达,并且其表达随着粒细胞分化而增加。与健康供体相比,AML和CML患者中FMNL1表达升高。FMNL1表达与临床实验室特征或生存结果无显著相关性,但在AML患者中,低FMNL1表达时WT1转录因子(WT1)突变频率较高。AML中高FMNL1表达与免疫反应和炎症活动途径相关。FMNL1 mRNA水平影响AML模型中的药物敏感性,观察到与特定抗肿瘤药物的相关性。

结论

FMNL1在粒细胞分化和功能中发挥潜在作用,其差异表达与白血病发生和炎症中的关键信号通路相关。这些发现突出了FMNL1在髓系肿瘤中的潜在治疗意义,值得进一步研究。

https://cdn.ncbi.nlm.nih.gov/pmc/blobs/2a70/11651780/3bce4b5d0e41/tcr-13-11-6105-f1.jpg

文献AI研究员

20分钟写一篇综述,助力文献阅读效率提升50倍。

立即体验

用中文搜PubMed

大模型驱动的PubMed中文搜索引擎

马上搜索

文档翻译

学术文献翻译模型,支持多种主流文档格式。

立即体验