Suppr超能文献

核糖体图谱分析和RNA测序分析丰富了番茄果实开裂的调控网络。

Ribo-seq and RNA-seq analyses enrich the regulatory network of tomato fruit cracking.

作者信息

Zhong Zhaojiang, Wu Zhen, Zhou Rong, Yu Xiaowei, Zhou Yuanyuan, Zhai Yinghao, Lin Haowei, Jiang Fangling

机构信息

Nanjing Agricultural University, Jiangsu, Nanjing, 090102, China.

Department of Food Science, Aarhus University, Agro Food Park 48, Aarhus N, 8200, Denmark.

出版信息

BMC Plant Biol. 2024 Dec 19;24(1):1214. doi: 10.1186/s12870-024-05937-1.

Abstract

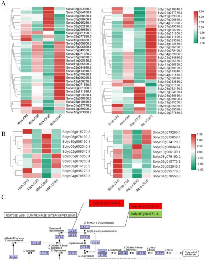
Tomato (Solanum lycopersicum L.), one of the most widely grown vegetable crops in the world, faces cracking problems before and after harvest. Fruit cracking reduces the commercial value and seriously affects the economic performance of the fruits by affecting the appearance and quality of the fruit. Clarifying the molecular mechanism underlying tomato fruit cracking is of great importance for selecting and breeding cracking-resistant varieties. At present, research on the molecular mechanism of tomato fruit cracking has made progress, but few studies have been conducted to explore the genes related to fruit cracking regulation using combined multi-omics analysis. We applied Ribo-seq (ribosome analysis sequencing) and RNA-seq (RNA-sequencing) techniques to uncover potential fruit cracking regulatory genes and improve the regulatory network of fruit cracking using extremely cracking-resistant (CR) and cracking-susceptible (CS) tomato genotypes. Combining these two sets of histological data and translation efficiency, 41 genes were identified to be associated with fruit cracking. The genes played functions on hormone synthesis (e.g. Solyc09g089580.4, Solyc07g049530.3), reactive oxygen species regulation (e.g. Solyc08g080940.3), cell wall metabolism (e.g. Solyc04g071070.2, Solyc03g123630.4), aquaporins activity (e.g. Solyc03g096290.3, Solyc10g083880.2), cuticle and wax composition, as well as mineral elements transport (e.g. Solyc10g006660.3, Solyc01g057770.3), while 10 of them were transcription factors (TF) (e.g. Solyc05g015850.4, Solyc08g078190.2). Based on the investigation of the interaction relationship between these genes, the synergistic regulation of multi-gene tomato fruit cracking was predicted. This study suggests that the synergistic action of transcription and translation is an important molecular mechanism in regulating tomato fruit cracking.

摘要

番茄(Solanum lycopersicum L.)是世界上种植最广泛的蔬菜作物之一,在收获前后面临果实开裂问题。果实开裂降低了商业价值,并通过影响果实的外观和品质严重影响果实的经济效益。阐明番茄果实开裂的分子机制对于选育抗裂品种至关重要。目前,关于番茄果实开裂分子机制的研究取得了进展,但利用多组学联合分析来探索与果实开裂调控相关基因的研究较少。我们应用核糖体分析测序(Ribo-seq)和RNA测序(RNA-seq)技术,利用极抗裂(CR)和易裂(CS)番茄基因型,揭示潜在的果实开裂调控基因并完善果实开裂调控网络。结合这两组组织学数据和翻译效率,鉴定出41个与果实开裂相关的基因。这些基因在激素合成(如Solyc09g089580.4、Solyc07g049530.3)、活性氧调节(如Solyc08g080940.3)、细胞壁代谢(如Solyc04g071070.2、Solyc03g123630.4)、水通道蛋白活性(如Solyc03g096290.3、Solyc10g083880.2)、角质层和蜡质成分以及矿质元素运输(如Solyc10g006660.3、Solyc01g057770.3)方面发挥作用,其中10个是转录因子(TF)(如Solyc05g015850.4、Solyc08g078190.2)。基于对这些基因之间相互作用关系的研究,预测了多基因对番茄果实开裂的协同调控。本研究表明,转录和翻译的协同作用是调控番茄果实开裂的重要分子机制。

https://cdn.ncbi.nlm.nih.gov/pmc/blobs/7468/11658461/3e7efd62eb7d/12870_2024_5937_Fig1_HTML.jpg

文献AI研究员

20分钟写一篇综述,助力文献阅读效率提升50倍。

立即体验

用中文搜PubMed

大模型驱动的PubMed中文搜索引擎

马上搜索

文档翻译

学术文献翻译模型,支持多种主流文档格式。

立即体验