Suppr超能文献

饮食中补充蛋氨酸可促进辐照后小鼠的造血功能。

Dietary methionine supplementation promotes mice hematopoiesis after irradiation.

作者信息

Zhang Wei-Wei, Xiang Yang, Chen Li, Liu Shao-Ting, Lin Chuan-Chuan, Li Jiu-Xuan, Xiang Li-Xin, Chen Nan-Xi, Shi Dong-Ling, Zhang Yang-Yang, Wang Xue-Ying, Hu Lan-Yue, Chen Sai, Luo Ya, Tan Cheng-Ning, Xue Pei-Pei, Jiang Yang-Zhou, Li Sheng-Wen Calvin, Yang Zhen-Xing, Dai Ji-Gang, Li Zhong-Jun, Ran Qian

机构信息

Department of Blood Transfusion, Laboratory Medicine Center, the Second Affiliated Hospital, Army Medical University, Chongqing, 400037, China.

Hematopoietic Acute Radiation Syndrome Medical and Pharmaceutical Basic Research Innovation Center, Ministry of Education of the People's Republic of China, Chongqing, 400037, China.

出版信息

Mil Med Res. 2024 Dec 20;11(1):83. doi: 10.1186/s40779-024-00584-x.

Abstract

BACKGROUND

With the increasing risk of nuclear exposure, more attention has been paid to the prevention and treatment of acute radiation syndrome (ARS). Although amino acids are key nutrients involved in hematopoietic regulation, the impacts of amino acids on bone marrow hematopoiesis following irradiation and the associated mechanisms have not been fully elucidated. Hence, it is of paramount importance to study the changes in amino acid metabolism after irradiation and their effects on hematopoiesis as well as the related mechanisms.

METHODS

The content of serum amino acids was analyzed using metabolomic sequencing. The survival rate and body weight of the irradiated mice were detected after altering the methionine content in the diet. Extracellular matrix (ECM) protein analysis was performed via proteomics analysis. Inflammatory factors were examined by enzyme-linked immunosorbent assay (ELISA). Flow cytometry, Western blotting, and immunofluorescence were employed to determine the mechanism by which S100 calcium-binding protein A4 (S100A4) regulates macrophage polarization.

RESULTS

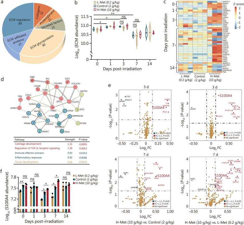
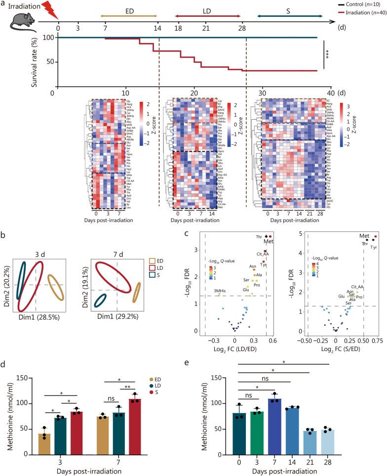
The survival time of irradiated mice was significantly associated with alterations in multiple amino acids, particularly methionine. A high methionine diet promoted irradiation tolerance, especially in the recovery of bone marrow hematopoiesis, yet with dose limitations. Folate metabolism could partially alleviate the dose bottleneck by reducing the accumulation of homocysteine. Mechanistically, high methionine levels maintained the abundance of ECM components, including collagens and glycoproteins, in the bone marrow post-irradiation, among which the level of S100A4 was significantly changed. S100A4 regulated macrophage polarization via the STAT3 pathway, inhibited bone marrow inflammation and facilitated the proliferation and differentiation of hematopoietic stem/progenitor cells.

CONCLUSIONS

We have demonstrated that an appropriate elevation in dietary methionine enhances irradiation tolerance in mice and explains the mechanism by which methionine regulates bone marrow hematopoiesis after irradiation.

摘要

背景

随着核暴露风险的增加,急性放射综合征(ARS)的防治受到了更多关注。尽管氨基酸是参与造血调节的关键营养素,但氨基酸对辐射后骨髓造血的影响及其相关机制尚未完全阐明。因此,研究辐射后氨基酸代谢的变化及其对造血的影响以及相关机制至关重要。

方法

采用代谢组学测序分析血清氨基酸含量。改变饮食中蛋氨酸含量后,检测照射小鼠的存活率和体重。通过蛋白质组学分析进行细胞外基质(ECM)蛋白分析。采用酶联免疫吸附测定(ELISA)检测炎症因子。运用流式细胞术、蛋白质印迹法和免疫荧光法确定S100钙结合蛋白A4(S100A4)调节巨噬细胞极化的机制。

结果

照射小鼠的存活时间与多种氨基酸的变化显著相关,尤其是蛋氨酸。高蛋氨酸饮食可提高辐射耐受性,特别是在骨髓造血恢复方面,但存在剂量限制。叶酸代谢可通过减少同型半胱氨酸的积累部分缓解剂量瓶颈。机制上,高蛋氨酸水平在照射后维持骨髓中细胞外基质成分(包括胶原蛋白和糖蛋白)的丰度,其中S100A4的水平发生了显著变化。S100A4通过STAT3途径调节巨噬细胞极化,抑制骨髓炎症并促进造血干/祖细胞的增殖和分化。

结论

我们证明了饮食中适当提高蛋氨酸水平可增强小鼠的辐射耐受性,并解释了蛋氨酸调节辐射后骨髓造血的机制。

https://cdn.ncbi.nlm.nih.gov/pmc/blobs/bfef/11660814/0c71e84abc7a/40779_2024_584_Fig1_HTML.jpg

文献AI研究员

20分钟写一篇综述,助力文献阅读效率提升50倍。

立即体验

用中文搜PubMed

大模型驱动的PubMed中文搜索引擎

马上搜索

文档翻译

学术文献翻译模型,支持多种主流文档格式。

立即体验