Suppr超能文献

通过hepsin介导的表皮生长因子受体信号通路增强小鼠成年肝脏再生

Enhancement of adult liver regeneration in mice through the hepsin-mediated epidermal growth factor receptor signaling pathway.

作者信息

Tsai Yu-Fei, Fang Mo-Chu, Chen Chien-Hung, Yu I-Shing, Shun Chia-Tung, Tao Mi-Hua, Sun Cheng-Pu, Lu Jean, Sheu Jin-Chuan, Hsu Yu-Chen, Lin Shu-Wha

机构信息

Department of Clinical Laboratory Sciences and Medical Biotechnology, College of Medicine, National Taiwan University, Taipei, Taiwan.

Department of Internal Medicine, National Taiwan University Hospital, College of Medicine, National Taiwan University, Taipei, Taiwan.

出版信息

Commun Biol. 2024 Dec 19;7(1):1672. doi: 10.1038/s42003-024-07357-1.

Abstract

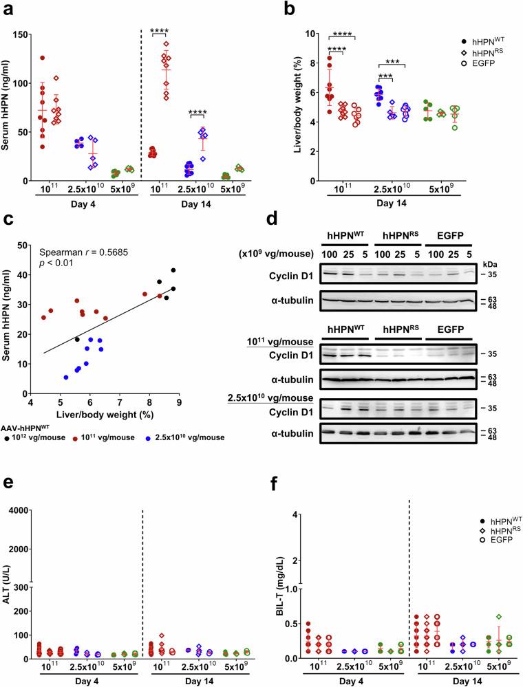
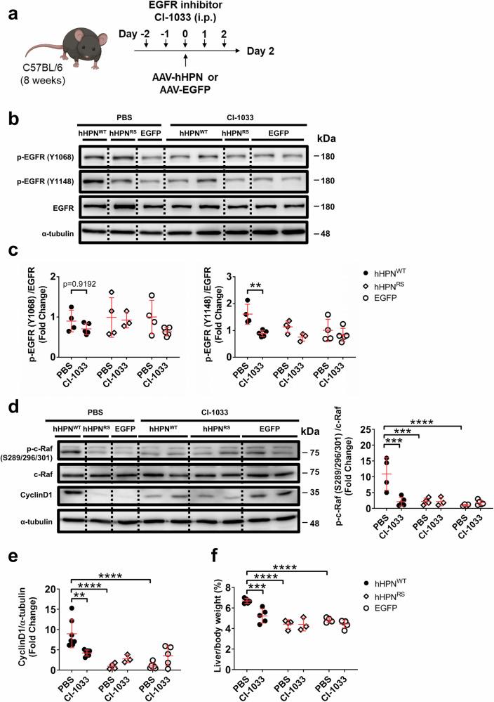
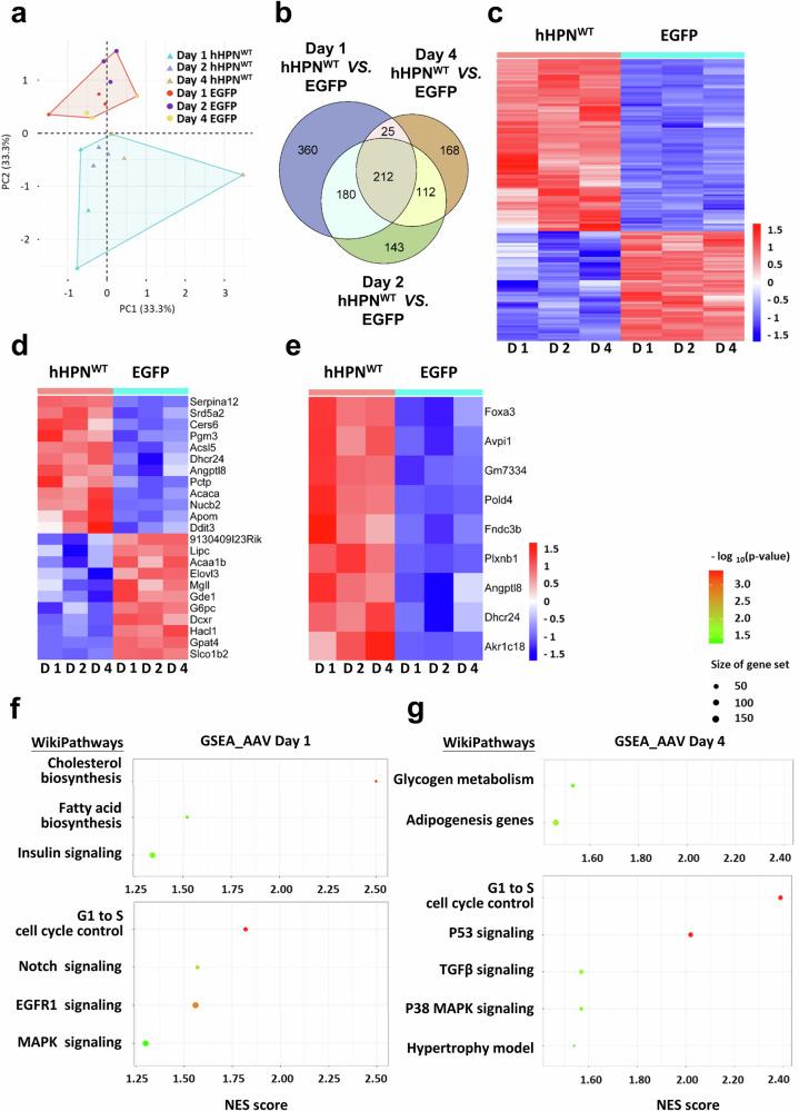
Given the widespread use of partial hepatectomy for treating various liver pathologies, understanding the mechanisms of liver regeneration is vital for enhancing liver resection and transplantation therapies. Here, we demonstrate the critical role of the serine protease Hepsin in promoting hepatocyte hypertrophy and proliferation. Under steady-state conditions, liver-specific overexpression of Hepsin in adult wild-type mice triggers hepatocyte hypertrophy and proliferation, significantly increasing liver size. This effect is predominantly driven by the catalytic activity of Hepsin, engaging the EGFR-Raf-MEK-ERK signaling pathway. Significantly, administering Hepsin substantially enhances hepatocyte proliferation and facilitates liver regeneration following a 70% partial hepatectomy. Crucially, the proliferation induced by Hepsin is a transient event, without leading to long-term adverse effects such as liver fibrosis or hepatocellular carcinoma, as evidenced by extensive observation. These results offer substantial potential for future clinical applications and translational research endeavors in the field of liver regeneration post-hepatectomy.

摘要

鉴于部分肝切除术在治疗各种肝脏疾病中的广泛应用,了解肝脏再生机制对于改进肝切除和移植治疗至关重要。在此,我们证明了丝氨酸蛋白酶Hepsin在促进肝细胞肥大和增殖方面的关键作用。在稳态条件下,成年野生型小鼠肝脏特异性过表达Hepsin会引发肝细胞肥大和增殖,显著增加肝脏大小。这种效应主要由Hepsin的催化活性驱动,涉及EGFR-Raf-MEK-ERK信号通路。值得注意的是,给予Hepsin可显著增强肝细胞增殖,并促进70%部分肝切除术后的肝脏再生。至关重要的是,Hepsin诱导的增殖是一个短暂事件,不会导致长期不良影响,如肝纤维化或肝细胞癌,大量观察结果证明了这一点。这些结果为肝切除术后肝脏再生领域的未来临床应用和转化研究努力提供了巨大潜力。

https://cdn.ncbi.nlm.nih.gov/pmc/blobs/cfad/11659619/2a2975ddaf60/42003_2024_7357_Fig1_HTML.jpg

文献AI研究员

20分钟写一篇综述,助力文献阅读效率提升50倍。

立即体验

用中文搜PubMed

大模型驱动的PubMed中文搜索引擎

马上搜索

文档翻译

学术文献翻译模型,支持多种主流文档格式。

立即体验