Suppr超能文献

破坏髓系细胞中与Notch信号相关的HES1可恢复抗肿瘤T细胞反应。

Disrupting Notch signaling related HES1 in myeloid cells reinvigorates antitumor T cell responses.

作者信息

Kim Myung Sup, Kang Hyeokgu, Baek Jung-Hwan, Cho Moon-Gyu, Chung Eun Joo, Kim Seok-Jun, Chung Joon-Yong, Chun Kyung-Hee

机构信息

Department of Biochemistry & Molecular Biology, Graduate School of Medical Science, Brain Korea 21 Project, Yonsei University College of Medicine, Seodaemun-gu, Seoul, 03722, Republic of Korea.

Radiation Oncology Branch, Center for Cancer Research, National Cancer Institute, National Institutes of Health, Bethesda, MD, 20892, USA.

出版信息

Exp Hematol Oncol. 2024 Dec 19;13(1):122. doi: 10.1186/s40164-024-00588-2.

Abstract

BACKGROUND

Tumor-associated macrophages (TAMs) are immunosuppressive cells within the tumor microenvironment (TME) that hinder anti-tumor immunity. Notch signaling is a pathway crucial for TAM differentiation and function. Here, we investigate the role of HES1, a downstream target of Notch signaling, in TAM-mediated immunosuppression and explore its potential as a target for cancer immunotherapy.

METHODS

In this work, we constructed conditional Hes1 knockout mice to selectively delete Hes1 in TAMs. We further analyzed the TME composition, T cell infiltration and activation, and anti-tumor effects in these mice, both alone and in combination with PD-1 checkpoint blockade.

RESULTS

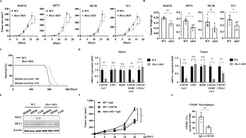
Our study showed that expression levels of Notch target Hes1 were increase in TAMs and mice with conditional knockout of Hes1 gene in TAMs exhibited decreased tumor growth, with increased infiltration and activation of cytotoxic T cells in tumors. Expression of tumor promoting factors was critically altered in Hes1-conditional KO TAMs, leading to the improved tumor microenvironment. Notably, arginase-1 expression was decreased in Hes1-conditional KO mice. Arg1 is known to deplete arginine and deactivate T cells in the TME. Administration of anti-PD-1 monoclonal antibody inhibited tumor growth to a greater extent in Hes1-conditional KO mice than in WT mice.

CONCLUSIONS

We identified a pivotal role for the Notch signaling pathway in shaping TAM function, suggesting that T-cell dysfunction in the TME is caused when the Notch target, HES1, in TAMs is upregulated by tumor-associated factors (TAFs), which, in turn, increases the expression of arginase-1. Targeting HES1 in TAMs appears to be a promising strategy for cancer immunotherapy.

摘要

背景

肿瘤相关巨噬细胞(TAM)是肿瘤微环境(TME)中的免疫抑制细胞,会阻碍抗肿瘤免疫。Notch信号通路是TAM分化和功能的关键途径。在此,我们研究Notch信号的下游靶点HES1在TAM介导的免疫抑制中的作用,并探索其作为癌症免疫治疗靶点的潜力。

方法

在本研究中,我们构建了条件性Hes1基因敲除小鼠,以选择性地在TAM中删除Hes1。我们进一步分析了这些小鼠的TME组成、T细胞浸润和活化情况,以及单独或与PD-1检查点阻断联合使用时的抗肿瘤效果。

结果

我们的研究表明,TAM中Notch靶点Hes1的表达水平升高,而TAM中Hes1基因条件性敲除的小鼠肿瘤生长减缓,肿瘤中细胞毒性T细胞的浸润和活化增加。促肿瘤因子的表达在Hes1条件性敲除的TAM中发生了显著改变,从而改善了肿瘤微环境。值得注意的是,Hes1条件性敲除小鼠中精氨酸酶-1的表达降低。已知精氨酸酶-1会消耗精氨酸并使TME中的T细胞失活。与野生型小鼠相比,给予抗PD-1单克隆抗体在Hes1条件性敲除小鼠中对肿瘤生长的抑制作用更大。

结论

我们确定了Notch信号通路在塑造TAM功能中的关键作用,这表明当TAM中的Notch靶点HES1被肿瘤相关因子(TAF)上调时,会导致TME中的T细胞功能障碍,进而增加精氨酸酶-1的表达。靶向TAM中的HES1似乎是一种有前景的癌症免疫治疗策略。

https://cdn.ncbi.nlm.nih.gov/pmc/blobs/ac3e/11660887/31c5aacd94fe/40164_2024_588_Fig1_HTML.jpg

文献AI研究员

20分钟写一篇综述,助力文献阅读效率提升50倍。

立即体验

用中文搜PubMed

大模型驱动的PubMed中文搜索引擎

马上搜索

文档翻译

学术文献翻译模型,支持多种主流文档格式。

立即体验