Suppr超能文献

肝受体同源物-1/核受体5A2靶向线粒体动力学,将1型糖尿病巨噬细胞和树突状细胞重编程为免疫耐受表型。

LRH-1/NR5A2 targets mitochondrial dynamics to reprogram type 1 diabetes macrophages and dendritic cells into an immune tolerance phenotype.

作者信息

Cobo-Vuilleumier Nadia, Rodríguez-Fernandez Silvia, López-Noriega Livia, Lorenzo Petra I, Franco Jaime M, Lachaud Christian C, Vazquez Eugenia Martin, Legido Raquel Araujo, Dorronsoro Akaitz, López-Férnandez-Sobrino Raul, Fernández-Santos Beatriz, Serrano Carmen Espejo, Salas-Lloret Daniel, van Overbeek Nila, Ramos-Rodriguez Mireia, Mateo-Rodríguez Carmen, Hidalgo Lucia, Marin-Canas Sandra, Nano Rita, Arroba Ana I, Caro Antonio Campos, Vertegaal Alfred Co, Martin-Montalvo Alejandro, Martín Franz, Aguilar-Diosdado Manuel, Piemonti Lorenzo, Pasquali Lorenzo, Prieto Roman González, Sánchez Maria Isabel García, Eizirik Decio L, Martínez-Brocca Maria Asuncion, Vives-Pi Marta, Gauthier Benoit R

机构信息

Andalusian Center of Molecular Biology and Regenerative Medicine-CABIMER, Junta de Andalucía-University of Pablo de Olavide-University of Seville-CSIC, Seville, Spain.

Nadia Cobo-Vuilleumier and Petra I Lorenzo, Centro de Investigación Biomédica en Red de Diabetes y Enfermedades Metabólicas Asociadas (CIBERDEM), Madrid, Spain.

出版信息

Clin Transl Med. 2024 Dec;14(12):e70134. doi: 10.1002/ctm2.70134.

Abstract

BACKGROUND

The complex aetiology of type 1 diabetes (T1D), characterised by a detrimental cross-talk between the immune system and insulin-producing beta cells, has hindered the development of effective disease-modifying therapies. The discovery that the pharmacological activation of LRH-1/NR5A2 can reverse hyperglycaemia in mouse models of T1D by attenuating the autoimmune attack coupled to beta cell survival/regeneration prompted us to investigate whether immune tolerisation could be translated to individuals with T1D by LRH-1/NR5A2 activation and improve islet survival.

METHODS

Peripheral blood mononuclear cells (PBMCs) were isolated from individuals with and without T1D and derived into various immune cells, including macrophages and dendritic cells. Cell subpopulations were then treated or not with BL001, a pharmacological agonist of LRH-1/NR5A2, and processed for: (1) Cell surface marker profiling, (2) cytokine secretome profiling, (3) autologous T-cell proliferation, (4) RNAseq and (5) proteomic analysis. BL001-target gene expression levels were confirmed by quantitative PCR. Mitochondrial function was evaluated through the measurement of oxygen consumption rate using a Seahorse XF analyser. Co-cultures of PBMCs and iPSCs-derived islet organoids were performed to assess the impact of BL001 on beta cell viability.

RESULTS

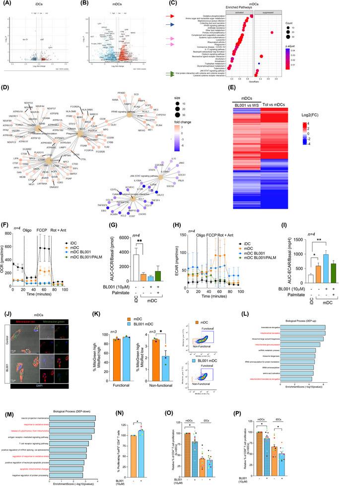
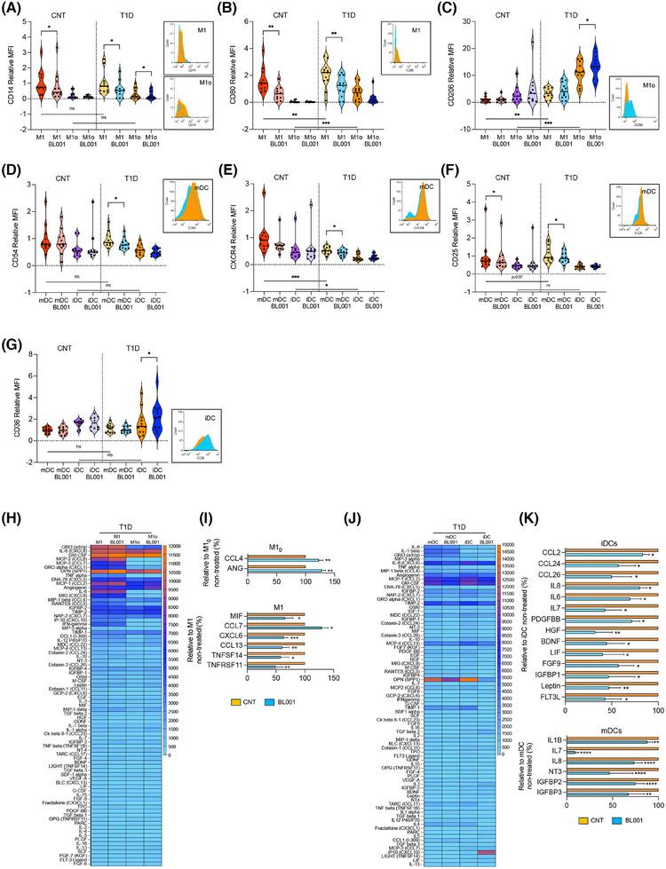
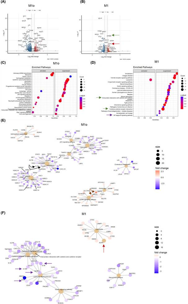
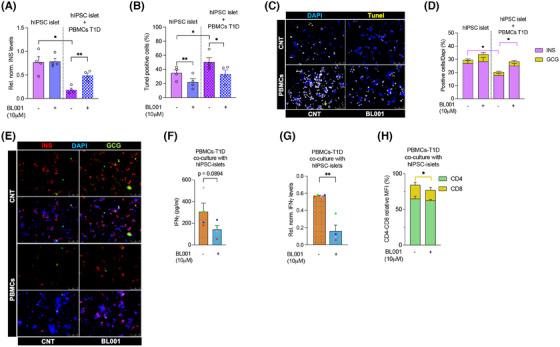
LRH-1/NR5A2 activation induced a genetic and immunometabolic reprogramming of T1D immune cells, marked by reduced pro-inflammatory markers and cytokine secretion, along with enhanced mitohormesis in pro-inflammatory M1 macrophages and mitochondrial turnover in mature dendritic cells. These changes induced a shift from a pro-inflammatory to an anti-inflammatory/tolerogenic state, resulting in the inhibition of CD4 and CD8 T-cell proliferation. BL001 treatment also increased CD4/CD25/FoxP3 regulatory T-cells and Th2 cells within PBMCs while decreasing CD8+ T-cell proliferation. Additionally, BL001 alleviated PBMC-induced apoptosis and maintained insulin expression in human iPSC-derived islet organoids.

CONCLUSION

These findings demonstrate the potential of LRH-1/NR5A2 activation to modulate immune responses and support beta cell viability in T1D, suggesting a new therapeutic approach.

KEY POINTS

LRH-1/NR5A2 activation in inflammatory cells of individuals with type 1 diabetes (T1D) reduces pro-inflammatory cell surface markers and cytokine release. LRH-1/NR5A2 promotes a mitohormesis-induced immuno-resistant phenotype to pro-inflammatory macrophages. Mature dendritic cells acquire a tolerogenic phenotype via LRH-1/NR5A2-stimulated mitochondria turnover. LRH-1/NR5A2 agonistic activation expands a CD4/CD25/FoxP3 T-cell subpopulation. Pharmacological activation of LRH-1/NR5A2 improves the survival iPSC-islets-like organoids co-cultured with PBMCs from individuals with T1D.

摘要

背景

1型糖尿病(T1D)病因复杂,其特征是免疫系统与产生胰岛素的β细胞之间存在有害的相互作用,这阻碍了有效的疾病改善疗法的开发。有研究发现,在T1D小鼠模型中,LRH-1/NR5A2的药理激活可通过减弱与β细胞存活/再生相关的自身免疫攻击来逆转高血糖,这促使我们研究通过激活LRH-1/NR5A2是否能使T1D患者实现免疫耐受并改善胰岛存活。

方法

从患有和未患有T1D的个体中分离外周血单核细胞(PBMC),并将其分化为各种免疫细胞,包括巨噬细胞和树突状细胞。然后,用LRH-1/NR5A2的药理激动剂BL001处理或不处理细胞亚群,并进行以下分析:(1)细胞表面标志物分析,(2)细胞因子分泌组分析,(3)自体T细胞增殖分析,(4)RNA测序和(5)蛋白质组分析。通过定量PCR确认BL001靶基因的表达水平。使用海马XF分析仪通过测量耗氧率来评估线粒体功能。进行PBMC与诱导多能干细胞(iPSC)来源的胰岛类器官的共培养,以评估BL001对β细胞活力的影响。

结果

LRH-1/NR5A2激活诱导了T1D免疫细胞的基因和免疫代谢重编程,其特征是促炎标志物和细胞因子分泌减少,同时促炎M1巨噬细胞中的线粒体应激增强,成熟树突状细胞中的线粒体更新加快。这些变化导致从促炎状态转变为抗炎/耐受状态,从而抑制CD4和CD8 T细胞增殖。BL001处理还增加了PBMC中CD4/CD25/FoxP3调节性T细胞和Th2细胞,同时减少了CD8+ T细胞增殖。此外,BL001减轻了PBMC诱导的细胞凋亡,并维持了人iPSC来源的胰岛类器官中的胰岛素表达。

结论

这些发现证明了激活LRH-1/NR5A2在调节免疫反应和支持T1D中β细胞活力方面的潜力,提示了一种新的治疗方法。

要点

1型糖尿病(T1D)患者炎症细胞中LRH-1/NR5A2的激活可减少促炎细胞表面标志物和细胞因子释放。LRH-1/NR5A2促进线粒体应激诱导的对促炎巨噬细胞的免疫抗性表型。成熟树突状细胞通过LRH-1/NR5A2刺激的线粒体更新获得耐受表型。LRH-1/NR5A2激动剂激活可扩大CD4/CD25/FoxP3 T细胞亚群。LRH-1/NR5A2的药理激活可提高与T1D患者PBMC共培养的iPSC胰岛样类器官的存活率。

https://cdn.ncbi.nlm.nih.gov/pmc/blobs/f647/11659195/25446e63e805/CTM2-14-e70134-g006.jpg

文献AI研究员

20分钟写一篇综述,助力文献阅读效率提升50倍。

立即体验

用中文搜PubMed

大模型驱动的PubMed中文搜索引擎

马上搜索

文档翻译

学术文献翻译模型,支持多种主流文档格式。

立即体验