Suppr超能文献

来自[具体来源]的类黄酮作为神经保护剂,通过激活Nrf2减轻脑缺血/再灌注损伤。

Flavonoids from as neuroprotective agents attenuate cerebral ischemia/reperfusion injury and via activating Nrf2.

作者信息

Yao Huankai, Wu Ruiqing, Du Dan, Ai Fengwei, Yang Feng, Li Yan, Qi Suhua

机构信息

Department of Microbial and Biochemical Pharmacy, School of Pharmacy & Jiangsu Key Laboratory of New Drug Research and Clinical Pharmacy, Xuzhou Medical University, Xuzhou, People's Republic of China.

School of Stomatology, Xuzhou Medical University, Xuzhou, People's Republic of China.

出版信息

Redox Rep. 2025 Dec;30(1):2440204. doi: 10.1080/13510002.2024.2440204. Epub 2024 Dec 19.

Abstract

OBJECTIVES

Cerebral ischemic stroke is a leading cause of death worldwide. Though timely reperfusion reduces the infarction size, it exacerbates neuronal apoptosis due to oxidative stress. Nuclear factor erythroid 2-related factor 2 (Nrf2) is a transcription factor regulating the expression of antioxidant enzymes. Activating Nrf2 gives a therapeutic approach to ischemic stroke.

METHODS

Herein we explored flavonoids identified from as Nrf2 activators and their protective effects on PC12 cells injured by oxygen and glucose deprivation/restoration (OGD/R) as well as middle cerebral artery occlusion (MCAO) mice.

RESULTS

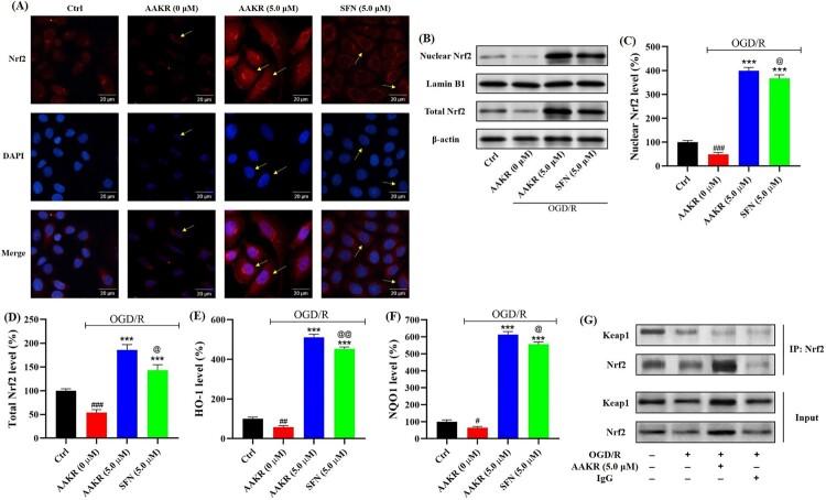
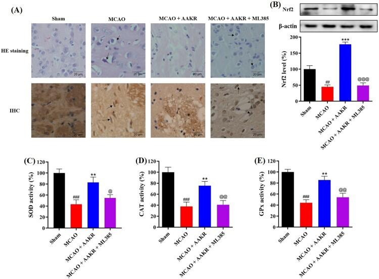
The results showed among these flavonoids, AAKR significantly improved the survival of PC12 cells induced by OGD/R and activated Nrf2 in a Keap1-dependent manner. Further investigations have disclosed AAKR attenuated oxidative stress, mitochondrial dysfunction and following apoptosis resulting from OGD/R. Meanwhile, activation of Nrf2 by AAKR was involved in the protective effects. Finally, it was found that AAKR could protect MCAO mice brains against ischemia/reperfusion injury via activating Nrf2.

DISCUSSION

This investigation could provide lead compounds for the discovery of novel Nrf2 activators targeting ischemia/reperfusion injury.

摘要

目的

脑缺血性中风是全球主要的死亡原因。尽管及时再灌注可减小梗死面积,但由于氧化应激,它会加剧神经元凋亡。核因子红细胞2相关因子2(Nrf2)是一种调节抗氧化酶表达的转录因子。激活Nrf2为缺血性中风提供了一种治疗方法。

方法

在此,我们探索了从[具体来源未提及]中鉴定出的黄酮类化合物作为Nrf2激活剂及其对氧糖剥夺/恢复(OGD/R)损伤的PC12细胞以及大脑中动脉闭塞(MCAO)小鼠的保护作用。

结果

结果表明,在这些黄酮类化合物中,AAKR显著提高了OGD/R诱导的PC12细胞的存活率,并以依赖Keap1的方式激活了Nrf2。进一步的研究表明,AAKR减轻了OGD/R引起的氧化应激、线粒体功能障碍及随后的凋亡。同时,AAKR对Nrf2的激活参与了保护作用。最后,发现AAKR可通过激活Nrf2保护MCAO小鼠脑免受缺血/再灌注损伤。

讨论

本研究可为发现针对缺血/再灌注损伤的新型Nrf2激活剂提供先导化合物。

https://cdn.ncbi.nlm.nih.gov/pmc/blobs/cdaa/11703002/ea5c62b27370/YRER_A_2440204_F0001_OB.jpg

文献AI研究员

20分钟写一篇综述,助力文献阅读效率提升50倍。

立即体验

用中文搜PubMed

大模型驱动的PubMed中文搜索引擎

马上搜索

文档翻译

学术文献翻译模型,支持多种主流文档格式。

立即体验